Meng Qingjun, Ren Mingming, Li Yanguang, Song Xiang
Department of thoracic surgery, CangZhou central hospital, CangZhou, Hebei, China.
PLoS One. 2016 Dec 1;11(12):e0164845. doi: 10.1371/journal.pone.0164845. eCollection 2016.
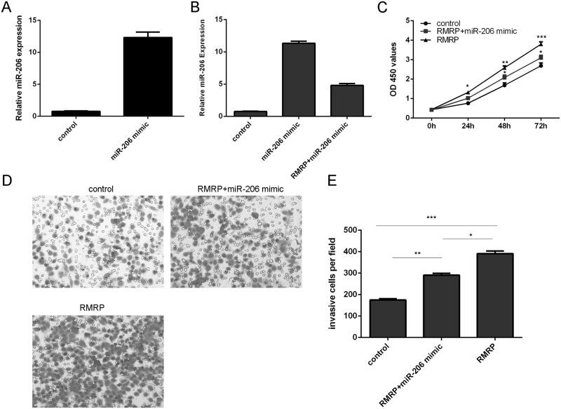
Accumulating studies have demonstrated that long noncoding RNAs (lncRNAs) act a crucial role in the development of tumors. However, the role of lncRNAs in lung cancer remains largely unknown. In this study, we demonstrated that theexpression of RMRP was upregulated in lung adenocarcinoma tissues compared to the matched adjacent normal tissues. Moreover, of 35 lung adenocarcinoma samples, RMRP expression was upregulated in 25 cases (25/35; 71.4%) compared to the adjacent normal tissues. We also showed that RMRP expression was upregulated in lung adenocarcinoma cell lines (A549, SPC-A1, H1299 and H23) compared to the bronchial epithelial cell line (16HBE). Ectopic expression of RMRP promoted lung adenocarcinoma cell proliferation, colony formation and invasion. In addition, overexpression of RMRP inhibited the miR-206 expression in the H1299 cell and increased the KRAS, FMNL2 and SOX9 expression, which were the target genes of miR-206. Re-expression of miR-206 reversed the RMRP-induced the H1299 cell proliferation and migration. Our data proved that RMRP acted as an oncogene LncRNA to promote the expression of KRAS, FMNL2 and SOX9 by inhibiting miR-206 expression in lung cancer. These data suggested that RMRP might serve as a therapeutic target in lung adenocarcinoma.
越来越多的研究表明,长链非编码RNA(lncRNAs)在肿瘤发生发展中起关键作用。然而,lncRNAs在肺癌中的作用仍不清楚。在本研究中,我们发现与配对的癌旁正常组织相比,RMRP在肺腺癌组织中的表达上调。此外,在35例肺腺癌样本中,与癌旁正常组织相比,25例(25/35;71.4%)RMRP表达上调。我们还发现与支气管上皮细胞系(16HBE)相比,RMRP在肺腺癌细胞系(A549、SPC-A1、H1299和H23)中表达上调。RMRP的异位表达促进肺腺癌细胞增殖、集落形成和侵袭。此外,RMRP过表达抑制H1299细胞中miR-206的表达,并增加miR-206的靶基因KRAS、FMNL2和SOX9的表达。miR-206的重新表达逆转了RMRP诱导的H1299细胞增殖和迁移。我们的数据证明,RMRP作为一种致癌lncRNA,通过抑制肺癌中miR-206的表达来促进KRAS、FMNL2和SOX9的表达。这些数据表明,RMRP可能是肺腺癌的一个治疗靶点。