• 文献检索
  • 文档翻译
  • 深度研究
  • 学术资讯
  • Suppr Zotero 插件Zotero 插件
  • 邀请有礼
  • 套餐&价格
  • 历史记录
应用&插件
Suppr Zotero 插件Zotero 插件浏览器插件Mac 客户端Windows 客户端微信小程序
定价
高级版会员购买积分包购买API积分包
服务
文献检索文档翻译深度研究API 文档MCP 服务
关于我们
关于 Suppr公司介绍联系我们用户协议隐私条款
关注我们

Suppr 超能文献

核心技术专利:CN118964589B侵权必究
粤ICP备2023148730 号-1Suppr @ 2026

文献检索

告别复杂PubMed语法,用中文像聊天一样搜索,搜遍4000万医学文献。AI智能推荐,让科研检索更轻松。

立即免费搜索

文件翻译

保留排版,准确专业,支持PDF/Word/PPT等文件格式,支持 12+语言互译。

免费翻译文档

深度研究

AI帮你快速写综述,25分钟生成高质量综述,智能提取关键信息,辅助科研写作。

立即免费体验

Cdc25A磷酸酶在神经生长因子剥夺或β-淀粉样蛋白诱导的神经元死亡中的作用及调控

Role and regulation of Cdc25A phosphatase in neuron death induced by NGF deprivation or -amyloid.

作者信息

Chatterjee Nandini, Sanphui Priyankar, Kemeny Stav, Greene Lloyd A, Biswas Subhas C

机构信息

Cell Biology and Physiology Division, CSIR-Indian Institute of Chemical Biology , 4 Raja S. C. Mullick Road, Kolkata 700 032, India.

Department of Pathology and Cell Biology, Columbia University Medical Center , New York, NY 10032, USA.

出版信息

Cell Death Discov. 2016 Dec 12;2:16083. doi: 10.1038/cddiscovery.2016.83. eCollection 2016.

DOI:10.1038/cddiscovery.2016.83
PMID:28028440
原文链接:https://pmc.ncbi.nlm.nih.gov/articles/PMC5149581/
Abstract

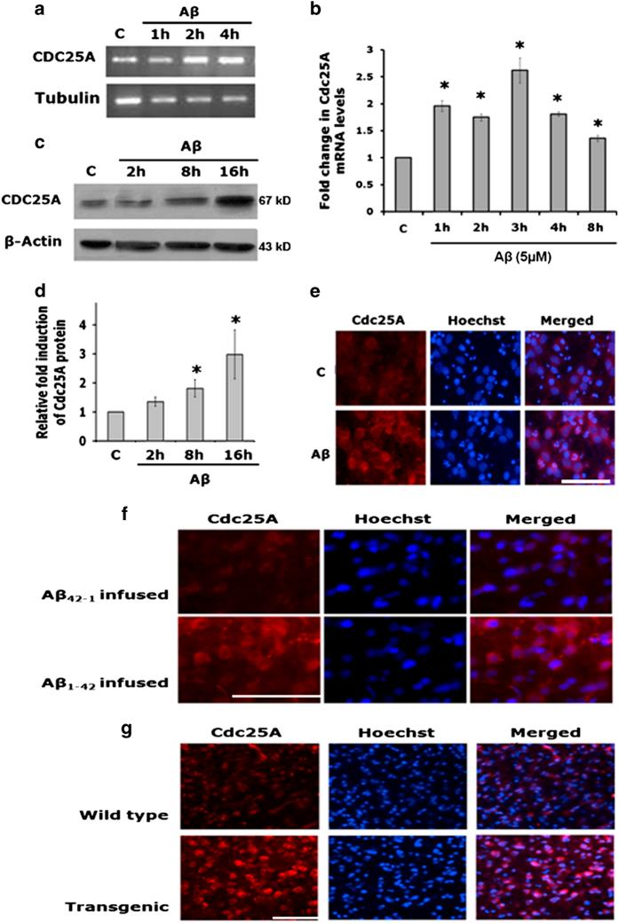
Neuron death during development and in Alzheimer's disease (AD) is associated with aberrant regulation/induction of cell cycle proteins. However, the proximal events in this process are unknown. Cell cycle initiation requires dephosphorylation of cyclin-dependent kinases by cell division cycle 25A (Cdc25A). Here, we show that Cdc25A is essential for neuronal death in response to NGF deprivation or -amyloid (A) treatment and describe the mechanisms by which it is regulated in these paradigms. Cdc25A mRNA, protein and Cdc25A phosphatase activity were induced by NGF deprivation and A treatment. Enhanced Cdc25A expression was also observed in rat brains infused with A and in A-overexpressing APPswe-PS1dE9 mice. In cultured neurons Cdc25A inhibition by chemical inhibitors or shRNA prevented cell death and neurite degeneration caused by NGF deprivation or A. Additionally, Cdc25A inhibition diminished distal signaling events including Cdk-dependent elevation of phospho-pRb and subsequent caspase-3 activation. Mechanism studies revealed that Cdc25A induction by NGF deprivation and A is mediated by activation of Forkhead transcription factors that in turn suppress miR-21, a negative regulator of Cdc25A. Our studies thus identify Cdc25A as a required upstream element of the apoptotic cell cycle pathway that is required for neuron death in response to trophic factor deprivation and to A exposure and therefore as a potential target to suppress pathologic neuron death.

摘要

在发育过程以及阿尔茨海默病(AD)中,神经元死亡与细胞周期蛋白的异常调控/诱导有关。然而,这一过程中的近端事件尚不清楚。细胞周期启动需要细胞分裂周期25A(Cdc25A)使细胞周期蛋白依赖性激酶去磷酸化。在此,我们表明Cdc25A对于响应神经生长因子(NGF)剥夺或β-淀粉样蛋白(Aβ)处理时的神经元死亡至关重要,并描述了在这些范式中其受到调控的机制。NGF剥夺和Aβ处理可诱导Cdc25A mRNA、蛋白质以及Cdc25A磷酸酶活性。在注入Aβ的大鼠脑以及过表达Aβ的APPswe-PS1dE9小鼠中也观察到Cdc25A表达增强。在培养的神经元中,化学抑制剂或短发夹RNA(shRNA)对Cdc25A的抑制可防止因NGF剥夺或Aβ引起的细胞死亡和神经突退化。此外,Cdc25A抑制减少了远端信号事件,包括依赖细胞周期蛋白依赖性激酶(Cdk)的磷酸化视网膜母细胞瘤蛋白(pRb)升高以及随后的半胱天冬酶-3激活。机制研究表明,NGF剥夺和Aβ诱导Cdc25A是由叉头转录因子的激活介导的,叉头转录因子进而抑制Cdc25A的负调节因子miR-21。因此,我们的研究确定Cdc25A是凋亡细胞周期途径中必需的上游元件,是响应营养因子剥夺和Aβ暴露时神经元死亡所必需的,因此是抑制病理性神经元死亡的潜在靶点。

https://cdn.ncbi.nlm.nih.gov/pmc/blobs/1dc9/5149581/dd8f9377a273/cddiscovery201683-f8.jpg
https://cdn.ncbi.nlm.nih.gov/pmc/blobs/1dc9/5149581/fcb2f730c6f4/cddiscovery201683-f1.jpg
https://cdn.ncbi.nlm.nih.gov/pmc/blobs/1dc9/5149581/ec631de4e064/cddiscovery201683-f2.jpg
https://cdn.ncbi.nlm.nih.gov/pmc/blobs/1dc9/5149581/17b22ac63af5/cddiscovery201683-f3.jpg
https://cdn.ncbi.nlm.nih.gov/pmc/blobs/1dc9/5149581/c731f9383f0b/cddiscovery201683-f4.jpg
https://cdn.ncbi.nlm.nih.gov/pmc/blobs/1dc9/5149581/e394780f892f/cddiscovery201683-f5.jpg
https://cdn.ncbi.nlm.nih.gov/pmc/blobs/1dc9/5149581/f9a6fdf4aed5/cddiscovery201683-f6.jpg
https://cdn.ncbi.nlm.nih.gov/pmc/blobs/1dc9/5149581/363ff2a4094f/cddiscovery201683-f7.jpg
https://cdn.ncbi.nlm.nih.gov/pmc/blobs/1dc9/5149581/dd8f9377a273/cddiscovery201683-f8.jpg
https://cdn.ncbi.nlm.nih.gov/pmc/blobs/1dc9/5149581/fcb2f730c6f4/cddiscovery201683-f1.jpg
https://cdn.ncbi.nlm.nih.gov/pmc/blobs/1dc9/5149581/ec631de4e064/cddiscovery201683-f2.jpg
https://cdn.ncbi.nlm.nih.gov/pmc/blobs/1dc9/5149581/17b22ac63af5/cddiscovery201683-f3.jpg
https://cdn.ncbi.nlm.nih.gov/pmc/blobs/1dc9/5149581/c731f9383f0b/cddiscovery201683-f4.jpg
https://cdn.ncbi.nlm.nih.gov/pmc/blobs/1dc9/5149581/e394780f892f/cddiscovery201683-f5.jpg
https://cdn.ncbi.nlm.nih.gov/pmc/blobs/1dc9/5149581/f9a6fdf4aed5/cddiscovery201683-f6.jpg
https://cdn.ncbi.nlm.nih.gov/pmc/blobs/1dc9/5149581/363ff2a4094f/cddiscovery201683-f7.jpg
https://cdn.ncbi.nlm.nih.gov/pmc/blobs/1dc9/5149581/dd8f9377a273/cddiscovery201683-f8.jpg

相似文献

1
Role and regulation of Cdc25A phosphatase in neuron death induced by NGF deprivation or -amyloid.Cdc25A磷酸酶在神经生长因子剥夺或β-淀粉样蛋白诱导的神经元死亡中的作用及调控
Cell Death Discov. 2016 Dec 12;2:16083. doi: 10.1038/cddiscovery.2016.83. eCollection 2016.
2
Small-Molecule Cdc25A Inhibitors Protect Neuronal Cells from Death Evoked by NGF Deprivation and 6-Hydroxydopamine.小分子Cdc25A抑制剂可保护神经元细胞免受NGF剥夺和6-羟基多巴胺诱发的死亡。
ACS Chem Neurosci. 2023 Apr 5;14(7):1226-1237. doi: 10.1021/acschemneuro.2c00474. Epub 2023 Mar 21.
3
The pro-apoptotic protein Bmf co-operates with Bim and Puma in neuron death induced by β-amyloid or NGF deprivation.促凋亡蛋白 Bmf 与 Bim 和 Puma 协同作用,诱导β-淀粉样蛋白或 NGF 剥夺引起的神经元死亡。
Mol Cell Neurosci. 2018 Apr;88:249-257. doi: 10.1016/j.mcn.2018.02.011. Epub 2018 Feb 27.
4
Cdc25A Is a Critical Mediator of Ischemic Neuronal Death and .Cdc25A是缺血性神经元死亡的关键介质 以及 。 你提供的原文似乎不完整,请补充完整以便能准确翻译。
J Neurosci. 2017 Jul 12;37(28):6729-6740. doi: 10.1523/JNEUROSCI.3017-16.2017. Epub 2017 Jun 12.
5
Cdc25A phosphatase is activated and mediates neuronal cell death by PUMA via pRb/E2F1 pathway in a model of Parkinson's disease.Cdc25A 磷酸酶通过 PUMA 激活并通过 pRb/E2F1 通路介导帕金森病模型中的神经元细胞死亡。
Biochim Biophys Acta Mol Cell Res. 2024 Dec;1871(8):119848. doi: 10.1016/j.bbamcr.2024.119848. Epub 2024 Sep 19.
6
Deregulated Cdk5 triggers aberrant activation of cell cycle kinases and phosphatases inducing neuronal death.失调的 Cdk5 触发细胞周期激酶和磷酸酶的异常激活,诱导神经元死亡。
J Cell Sci. 2012 Nov 1;125(Pt 21):5124-37. doi: 10.1242/jcs.108183. Epub 2012 Aug 16.
7
The regulation of p53 up-regulated modulator of apoptosis by JNK/c-Jun pathway in β-amyloid-induced neuron death.JNK/c-Jun信号通路对β-淀粉样蛋白诱导神经元死亡过程中p53上调凋亡调节因子的调控作用
J Neurochem. 2015 Sep;134(6):1091-103. doi: 10.1111/jnc.13128. Epub 2015 Apr 28.
8
The Chk1/Cdc25A pathway as activators of the cell cycle in neuronal death induced by camptothecin.作为喜树碱诱导神经元死亡中细胞周期激活剂的Chk1/Cdc25A信号通路
J Neurosci. 2006 Aug 23;26(34):8819-28. doi: 10.1523/JNEUROSCI.2593-06.2006.
9
Cdc25A phosphatase suppresses apoptosis induced by serum deprivation.细胞周期蛋白依赖性激酶25A磷酸酶可抑制血清剥夺诱导的细胞凋亡。
Oncogene. 2001 Jul 27;20(33):4542-53. doi: 10.1038/sj.onc.1204499.
10
The protective effect of curcumin on Aβ induced aberrant cell cycle reentry on primary cultured rat cortical neurons.姜黄素对原代培养大鼠皮质神经元 Aβ诱导的异常细胞周期再进入的保护作用。
Eur Rev Med Pharmacol Sci. 2012 Apr;16(4):445-54.

引用本文的文献

1
A Review of Molecular Interplay between Neurotrophins and miRNAs in Neuropsychological Disorders.神经递质与 microRNAs 在神经心理障碍中的分子相互作用综述。
Mol Neurobiol. 2022 Oct;59(10):6260-6280. doi: 10.1007/s12035-022-02966-5. Epub 2022 Aug 2.
2
CDC25C is a prognostic biomarker and correlated with mitochondrial homeostasis in pancreatic adenocarcinoma.CDC25C 是胰腺腺癌的一个预后生物标志物,与线粒体动态平衡相关。
Bioengineered. 2022 May;13(5):13089-13107. doi: 10.1080/21655979.2022.2078940.
3
MicroRNA-21 Is a Versatile Regulator and Potential Treatment Target in Central Nervous System Disorders.

本文引用的文献

1
Amyloid-β induced astrocytosis and astrocyte death: Implication of FoxO3a-Bim-caspase3 death signaling.β淀粉样蛋白诱导星形细胞增生和星形胶质细胞死亡:FoxO3a-Bim-半胱天冬酶3死亡信号的影响
Mol Cell Neurosci. 2015 Sep;68:203-11. doi: 10.1016/j.mcn.2015.08.002. Epub 2015 Aug 8.
2
Neuronal cell cycle: the neuron itself and its circumstances.神经元细胞周期:神经元本身及其环境。
Cell Cycle. 2015;14(5):712-20. doi: 10.1080/15384101.2015.1004937.
3
Nerve growth factor metabolic dysfunction in Alzheimer's disease and Down syndrome.阿尔茨海默病和唐氏综合征中的神经生长因子代谢功能障碍。
微小RNA-21是中枢神经系统疾病中的一种多功能调节因子和潜在治疗靶点。
Front Mol Neurosci. 2022 Jan 31;15:842288. doi: 10.3389/fnmol.2022.842288. eCollection 2022.
4
NGF and the Amyloid Precursor Protein in Alzheimer's Disease: From Molecular Players to Neuronal Circuits.神经生长因子与阿尔茨海默病中的淀粉样前体蛋白:从分子角色到神经元回路。
Adv Exp Med Biol. 2021;1331:145-165. doi: 10.1007/978-3-030-74046-7_10.
5
Novel insights into cell cycle regulation of cell fate determination.细胞命运决定的细胞周期调控的新见解。
J Zhejiang Univ Sci B. 2019 Jun;20(6):467-475. doi: 10.1631/jzus.B1900197.
6
Cdc25A phosphatase: a key cell cycle protein that regulates neuron death in disease and development.细胞周期蛋白磷酸酶25A(Cdc25A):一种在疾病和发育过程中调节神经元死亡的关键细胞周期蛋白。
Cell Death Dis. 2017 Mar 23;8(3):e2692. doi: 10.1038/cddis.2017.115.
Trends Pharmacol Sci. 2014 Jul;35(7):338-48. doi: 10.1016/j.tips.2014.04.010. Epub 2014 Jun 21.
4
The essential role of p53-up-regulated modulator of apoptosis (Puma) and its regulation by FoxO3a transcription factor in β-amyloid-induced neuron death.p53 上调凋亡调节因子(Puma)在β-淀粉样肽诱导神经元死亡中的重要作用及其受 FoxO3a 转录因子的调节。
J Biol Chem. 2014 Apr 11;289(15):10812-10822. doi: 10.1074/jbc.M113.519355. Epub 2014 Feb 24.
5
A feed-forward loop involving Trib3, Akt and FoxO mediates death of NGF-deprived neurons.涉及 Trib3、Akt 和 FoxO 的前馈回路介导了 NGF 剥夺神经元的死亡。
Cell Death Differ. 2013 Dec;20(12):1719-30. doi: 10.1038/cdd.2013.128.
6
FoxO3a is activated and executes neuron death via Bim in response to β-amyloid.FoxO3a 在β-淀粉样蛋白的作用下被激活,并通过 Bim 执行神经元死亡。
Cell Death Dis. 2013 May 9;4(5):e625. doi: 10.1038/cddis.2013.148.
7
Nerve growth factor and Alzheimer's disease: new facts for an old hypothesis.神经生长因子与阿尔茨海默病:旧假说的新事实。
Mol Neurobiol. 2012 Dec;46(3):588-604. doi: 10.1007/s12035-012-8310-9. Epub 2012 Sep 1.
8
Deregulated Cdk5 triggers aberrant activation of cell cycle kinases and phosphatases inducing neuronal death.失调的 Cdk5 触发细胞周期激酶和磷酸酶的异常激活,诱导神经元死亡。
J Cell Sci. 2012 Nov 1;125(Pt 21):5124-37. doi: 10.1242/jcs.108183. Epub 2012 Aug 16.
9
Alzheimer mechanisms and therapeutic strategies.阿尔茨海默病的发病机制与治疗策略。
Cell. 2012 Mar 16;148(6):1204-22. doi: 10.1016/j.cell.2012.02.040.
10
Inhibition of Cdc25A suppresses hepato-renal cystogenesis in rodent models of polycystic kidney and liver disease.抑制 Cdc25A 可抑制多囊肾病和肝病啮齿动物模型中的肝-肾囊肿发生。
Gastroenterology. 2012 Mar;142(3):622-633.e4. doi: 10.1053/j.gastro.2011.11.036. Epub 2011 Dec 7.