Suppr超能文献

失调的长链基因间非编码RNA模块会导致心力衰竭。

Dysregulated long intergenic non-coding RNA modules contribute to heart failure.

作者信息

Pang Lin, Hu Jing, Zhang Guanxiong, Li Xiang, Zhang Xinxin, Yu Fulong, Lan Yujia, Xu Jinyuan, Pang Bo, Han Dong, Xiao Yun, Li Xia

机构信息

College of Bioinformatics Science and Technology, Harbin Medical University, Harbin, Heilongjiang, China.

Department of Genetics, Harbin Medical University, Harbin, Heilongjiang, China.

出版信息

Oncotarget. 2016 Sep 13;7(37):59676-59690. doi: 10.18632/oncotarget.10834.

Abstract

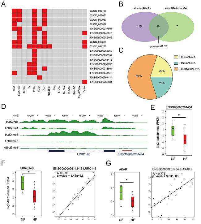
Long intergenic non-coding RNAs (lincRNAs) are emerging as important regulatory molecules involved in diseases including heart failure. However, little is known about how the lincRNAs work together with protein-coding genes (PCGs) contributing to the pathogenesis of heart failure. In this study, we constructed a comprehensive transcriptome profile of lincRNAs, PCGs and miRNAs using RNA-seq and miRNA-seq data of 16 heart failure patients (HFs) and 8 non-failing individuals (NFs). Through integrating lincRNA and PCG expression profiles, we identified HF-associated lincRNA modules. We identified a heart-specific lincRNA module which was significantly enriched for differentially expressed lincRNAs and PCGs. This module was associated with heart failure rather than with other clinical traits such as sex, age, smoking and diabetes mellitus. Moreover, the module was significantly correlated with certain indicators of left ventricular function like ejection fraction and left ventricular end-diastolic diameter, implying the potential of its components as crucial biomarkers. Apart from enhancer-like function, lincRNAs in this module could act as competing endogenous RNAs (ceRNAs) to regulate genes which were associated with left-ventricular systolic function. Our work provided deep insights into the critical roles of lincRNAs in the pathology of heart failure and suggested that they could be valuable biomarkers and therapeutic targets.

摘要

长链基因间非编码RNA(lincRNA)正逐渐成为包括心力衰竭在内的多种疾病中重要的调控分子。然而,关于lincRNA如何与蛋白质编码基因(PCG)协同作用导致心力衰竭的发病机制,我们所知甚少。在本研究中,我们利用16例心力衰竭患者(HF)和8例非心力衰竭个体(NF)的RNA测序(RNA-seq)和微小RNA测序(miRNA-seq)数据,构建了lincRNA、PCG和miRNA的综合转录组图谱。通过整合lincRNA和PCG表达谱,我们鉴定出了与心力衰竭相关的lincRNA模块。我们鉴定出一个心脏特异性lincRNA模块,该模块中差异表达的lincRNA和PCG显著富集。该模块与心力衰竭相关,而非与性别、年龄、吸烟和糖尿病等其他临床特征相关。此外,该模块与左心室功能的某些指标如射血分数和左心室舒张末期直径显著相关,这意味着其组成成分具有作为关键生物标志物的潜力。除了增强子样功能外,该模块中的lincRNA还可以作为竞争性内源RNA(ceRNA)来调控与左心室收缩功能相关的基因。我们的工作深入揭示了lincRNA在心力衰竭病理过程中的关键作用,并表明它们可能是有价值的生物标志物和治疗靶点。

https://cdn.ncbi.nlm.nih.gov/pmc/blobs/281e/5312340/1d00b214546c/oncotarget-07-59676-g001.jpg

文献检索

告别复杂PubMed语法,用中文像聊天一样搜索,搜遍4000万医学文献。AI智能推荐,让科研检索更轻松。

立即免费搜索

文件翻译

保留排版,准确专业,支持PDF/Word/PPT等文件格式,支持 12+语言互译。

免费翻译文档

深度研究

AI帮你快速写综述,25分钟生成高质量综述,智能提取关键信息,辅助科研写作。

立即免费体验