Suppr超能文献

调控拟南芥叶片中共轭脂肪酸的生成

Engineering the production of conjugated fatty acids in Arabidopsis thaliana leaves.

作者信息

Yurchenko Olga, Shockey Jay M, Gidda Satinder K, Silver Maxwell I, Chapman Kent D, Mullen Robert T, Dyer John M

机构信息

USDA-ARS, US Arid-Land Agricultural Research Center, Maricopa, AZ, USA.

USDA-ARS, Southern Regional Research Center, New Orleans, LA, USA.

出版信息

Plant Biotechnol J. 2017 Aug;15(8):1010-1023. doi: 10.1111/pbi.12695. Epub 2017 Mar 15.

Abstract

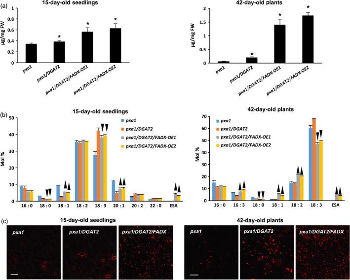
The seeds of many nondomesticated plant species synthesize oils containing high amounts of a single unusual fatty acid, many of which have potential usage in industry. Despite the identification of enzymes for unusual oxidized fatty acid synthesis, the production of these fatty acids in engineered seeds remains low and is often hampered by their inefficient exclusion from phospholipids. Recent studies have established the feasibility of increasing triacylglycerol content in plant leaves, which provides a novel approach for increasing energy density of biomass crops. Here, we determined whether the fatty acid composition of leaf oil could be engineered to accumulate unusual fatty acids. Eleostearic acid (ESA) is a conjugated fatty acid produced in seeds of the tung tree (Vernicia fordii) and has both industrial and nutritional end-uses. Arabidopsis thaliana lines with elevated leaf oil were first generated by transforming wild-type, cgi-58 or pxa1 mutants (the latter two of which contain mutations disrupting fatty acid breakdown) with the diacylglycerol acyltransferases (DGAT1 or DGAT2) and/or oleosin genes from tung. High-leaf-oil plant lines were then transformed with tung FADX, which encodes the fatty acid desaturase/conjugase responsible for ESA synthesis. Analysis of lipids in leaves revealed that ESA was efficiently excluded from phospholipids, and co-expression of tung FADX and DGAT2 promoted a synergistic increase in leaf oil content and ESA accumulation. Taken together, these results provide a new approach for increasing leaf oil content that is coupled with accumulation of unusual fatty acids. Implications for production of biofuels, bioproducts, and plant-pest interactions are discussed.

摘要

许多非驯化植物物种的种子合成的油脂含有大量单一的特殊脂肪酸,其中许多在工业上具有潜在用途。尽管已鉴定出用于合成特殊氧化脂肪酸的酶,但在工程种子中这些脂肪酸的产量仍然很低,并且常常因它们难以有效地从磷脂中排除而受到阻碍。最近的研究证实了提高植物叶片中三酰甘油含量的可行性,这为提高生物质作物的能量密度提供了一种新方法。在这里,我们确定是否可以通过基因工程改变叶片油脂的脂肪酸组成,以积累特殊脂肪酸。桐酸(ESA)是油桐(Vernicia fordii)种子中产生的一种共轭脂肪酸,具有工业和营养用途。首先通过用来自油桐的二酰甘油酰基转移酶(DGAT1或DGAT2)和/或油质蛋白基因转化野生型、cgi-58或pxa1突变体(后两者含有破坏脂肪酸分解的突变),培育出叶片油脂含量升高的拟南芥株系。然后用编码负责ESA合成的脂肪酸去饱和酶/共轭酶的油桐FADX转化高叶片油脂含量的植物株系。对叶片脂质的分析表明,ESA能有效地从磷脂中排除,油桐FADX和DGAT2的共表达促进了叶片油脂含量和ESA积累的协同增加。综上所述,这些结果为增加叶片油脂含量并同时积累特殊脂肪酸提供了一种新方法。文中还讨论了其对生物燃料、生物产品生产以及植物与害虫相互作用的影响。

https://cdn.ncbi.nlm.nih.gov/pmc/blobs/98b9/11388827/b2d2f1404006/PBI-15-1010-g002.jpg

文献检索

告别复杂PubMed语法,用中文像聊天一样搜索,搜遍4000万医学文献。AI智能推荐,让科研检索更轻松。

立即免费搜索

文件翻译

保留排版,准确专业,支持PDF/Word/PPT等文件格式,支持 12+语言互译。

免费翻译文档

深度研究

AI帮你快速写综述,25分钟生成高质量综述,智能提取关键信息,辅助科研写作。

立即免费体验