• 文献检索
  • 文档翻译
  • 深度研究
  • 学术资讯
  • Suppr Zotero 插件Zotero 插件
  • 邀请有礼
  • 套餐&价格
  • 历史记录
应用&插件
Suppr Zotero 插件Zotero 插件浏览器插件Mac 客户端Windows 客户端微信小程序
定价
高级版会员购买积分包购买API积分包
服务
文献检索文档翻译深度研究API 文档MCP 服务
关于我们
关于 Suppr公司介绍联系我们用户协议隐私条款
关注我们

Suppr 超能文献

核心技术专利:CN118964589B侵权必究
粤ICP备2023148730 号-1Suppr @ 2026

文献检索

告别复杂PubMed语法,用中文像聊天一样搜索,搜遍4000万医学文献。AI智能推荐,让科研检索更轻松。

立即免费搜索

文件翻译

保留排版,准确专业,支持PDF/Word/PPT等文件格式,支持 12+语言互译。

免费翻译文档

深度研究

AI帮你快速写综述,25分钟生成高质量综述,智能提取关键信息,辅助科研写作。

立即免费体验

在X连锁智力障碍小鼠模型中对成年海马神经发生进行药理学挽救

Pharmacological rescue of adult hippocampal neurogenesis in a mouse model of X-linked intellectual disability.

作者信息

Allegra Manuela, Spalletti Cristina, Vignoli Beatrice, Azzimondi Stefano, Busti Irene, Billuart Pierre, Canossa Marco, Caleo Matteo

机构信息

CNR Neuroscience Institute, via G. Moruzzi 1, 56124 Pisa, Italy; Laboratorio Nest, Scuola Normale Superiore, P.zza San Silvestro 12, 56127 Pisa, Italy; Accademia Nazionale dei Lincei, via della Lungara 10, 00165 Rome, Italy.

CNR Neuroscience Institute, via G. Moruzzi 1, 56124 Pisa, Italy.

出版信息

Neurobiol Dis. 2017 Apr;100:75-86. doi: 10.1016/j.nbd.2017.01.003. Epub 2017 Jan 12.

DOI:10.1016/j.nbd.2017.01.003
PMID:28088401
原文链接:https://pmc.ncbi.nlm.nih.gov/articles/PMC5346071/
Abstract

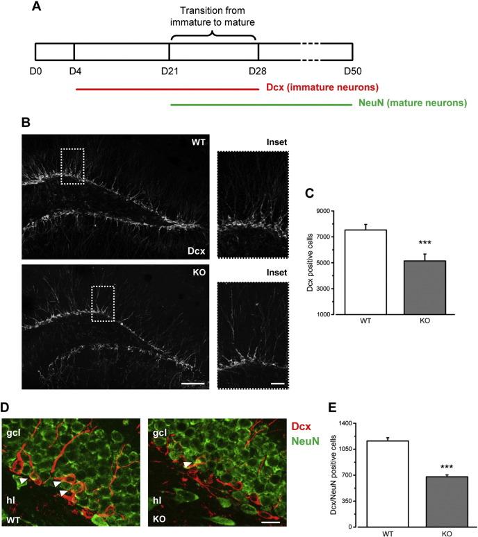
Oligophrenin-1 (OPHN1) is a Rho GTPase activating protein whose mutations cause X-linked intellectual disability (XLID). How loss of function of Ophn1 affects neuronal development is only partly understood. Here we have exploited adult hippocampal neurogenesis to dissect the steps of neuronal differentiation that are affected by Ophn1 deletion. We found that mice lacking Ophn1 display a reduction in the number of newborn neurons in the dentate gyrus. A significant fraction of the Ophn1-deficient newly generated neurons failed to extend an axon towards CA3, and showed an altered density of dendritic protrusions. Since Ophn1-deficient mice display overactivation of Rho-associated protein kinase (ROCK) and protein kinase A (PKA) signaling, we administered a clinically approved ROCK/PKA inhibitor (fasudil) to correct the neurogenesis defects. While administration of fasudil was not effective in rescuing axon formation, the same treatment completely restored spine density to control levels, and enhanced the long-term survival of adult-born neurons in mice lacking Ophn1. These results identify specific neurodevelopmental steps that are impacted by Ophn1 deletion, and indicate that they may be at least partially corrected by pharmacological treatment.

摘要

少突神经胶质蛋白-1(OPHN1)是一种Rho GTP酶激活蛋白,其突变会导致X连锁智力障碍(XLID)。Ophn1功能丧失如何影响神经元发育,目前仅部分为人所知。在此,我们利用成年海马神经发生来剖析受Ophn1缺失影响的神经元分化步骤。我们发现,缺乏Ophn1的小鼠齿状回中新生神经元数量减少。很大一部分缺乏Ophn1的新生成神经元未能向CA3区延伸轴突,并且其树突突起密度发生改变。由于缺乏Ophn1的小鼠表现出Rho相关蛋白激酶(ROCK)和蛋白激酶A(PKA)信号过度激活,我们给予一种临床批准的ROCK/PKA抑制剂(法舒地尔)来纠正神经发生缺陷。虽然给予法舒地尔对挽救轴突形成无效,但相同处理可将棘密度完全恢复到对照水平,并提高缺乏Ophn1的小鼠中成年新生神经元的长期存活率。这些结果确定了受Ophn1缺失影响的特定神经发育步骤,并表明它们可能至少部分可通过药物治疗得到纠正。

https://cdn.ncbi.nlm.nih.gov/pmc/blobs/0a74/5346071/870d39b1f0a0/gr7.jpg
https://cdn.ncbi.nlm.nih.gov/pmc/blobs/0a74/5346071/f04e8ccdb2f9/gr8.jpg
https://cdn.ncbi.nlm.nih.gov/pmc/blobs/0a74/5346071/aa4140374634/gr1.jpg
https://cdn.ncbi.nlm.nih.gov/pmc/blobs/0a74/5346071/7fd01c6abe40/gr2.jpg
https://cdn.ncbi.nlm.nih.gov/pmc/blobs/0a74/5346071/7c78a9f88bc3/gr3.jpg
https://cdn.ncbi.nlm.nih.gov/pmc/blobs/0a74/5346071/90eea08039db/gr4.jpg
https://cdn.ncbi.nlm.nih.gov/pmc/blobs/0a74/5346071/ec3f49164c15/gr5.jpg
https://cdn.ncbi.nlm.nih.gov/pmc/blobs/0a74/5346071/fa9180b5e79a/gr6.jpg
https://cdn.ncbi.nlm.nih.gov/pmc/blobs/0a74/5346071/870d39b1f0a0/gr7.jpg
https://cdn.ncbi.nlm.nih.gov/pmc/blobs/0a74/5346071/f04e8ccdb2f9/gr8.jpg
https://cdn.ncbi.nlm.nih.gov/pmc/blobs/0a74/5346071/aa4140374634/gr1.jpg
https://cdn.ncbi.nlm.nih.gov/pmc/blobs/0a74/5346071/7fd01c6abe40/gr2.jpg
https://cdn.ncbi.nlm.nih.gov/pmc/blobs/0a74/5346071/7c78a9f88bc3/gr3.jpg
https://cdn.ncbi.nlm.nih.gov/pmc/blobs/0a74/5346071/90eea08039db/gr4.jpg
https://cdn.ncbi.nlm.nih.gov/pmc/blobs/0a74/5346071/ec3f49164c15/gr5.jpg
https://cdn.ncbi.nlm.nih.gov/pmc/blobs/0a74/5346071/fa9180b5e79a/gr6.jpg
https://cdn.ncbi.nlm.nih.gov/pmc/blobs/0a74/5346071/870d39b1f0a0/gr7.jpg

相似文献

1
Pharmacological rescue of adult hippocampal neurogenesis in a mouse model of X-linked intellectual disability.在X连锁智力障碍小鼠模型中对成年海马神经发生进行药理学挽救
Neurobiol Dis. 2017 Apr;100:75-86. doi: 10.1016/j.nbd.2017.01.003. Epub 2017 Jan 12.
2
ROCK/PKA Inhibition Rescues Hippocampal Hyperexcitability and GABAergic Neuron Alterations in a Oligophrenin-1 Knock-Out Mouse Model of X-Linked Intellectual Disability.ROCK/PKA 抑制挽救 X 连锁智力障碍寡树突胶质蛋白-1 敲除小鼠模型中海马过度兴奋和 GABA 能神经元改变。
J Neurosci. 2020 Mar 25;40(13):2776-2788. doi: 10.1523/JNEUROSCI.0462-19.2020. Epub 2020 Feb 25.
3
Protein Kinase A Deregulation in the Medial Prefrontal Cortex Impairs Working Memory in Murine Oligophrenin-1 Deficiency.内侧前额叶皮质中蛋白激酶A失调损害小鼠少突磷脂糖蛋白-1缺乏时的工作记忆。
J Neurosci. 2017 Nov 15;37(46):11114-11126. doi: 10.1523/JNEUROSCI.0351-17.2017. Epub 2017 Oct 13.
4
Rho Kinase Inhibition Is Essential During In Vitro Neurogenesis and Promotes Phenotypic Rescue of Human Induced Pluripotent Stem Cell-Derived Neurons With Oligophrenin-1 Loss of Function.在体外神经发生过程中,Rho激酶抑制至关重要,并能促进具有少突神经胶质糖蛋白-1功能丧失的人诱导多能干细胞衍生神经元的表型拯救。
Stem Cells Transl Med. 2016 Jul;5(7):860-9. doi: 10.5966/sctm.2015-0303. Epub 2016 May 9.
5
Loss of X-linked mental retardation gene oligophrenin1 in mice impairs spatial memory and leads to ventricular enlargement and dendritic spine immaturity.小鼠中X连锁智力迟钝基因少突磷脂1的缺失会损害空间记忆,并导致脑室扩大和树突棘发育不成熟。
J Neurosci. 2007 Aug 29;27(35):9439-50. doi: 10.1523/JNEUROSCI.2029-07.2007.
6
Hippocampal Excitatory Synaptic Transmission and Plasticity Are Differentially Altered during Postnatal Development by Loss of the X-Linked Intellectual Disability Protein Oligophrenin-1.X 连锁智力障碍蛋白 Oligophrenin-1 缺失导致发育期海马兴奋性突触传递和可塑性的差异改变。
Cells. 2022 May 5;11(9):1545. doi: 10.3390/cells11091545.
7
The Rho-linked mental retardation protein oligophrenin-1 controls synapse maturation and plasticity by stabilizing AMPA receptors.与Rho相关的智力发育迟缓蛋白少突脑苷脂-1通过稳定AMPA受体来控制突触成熟和可塑性。
Genes Dev. 2009 Jun 1;23(11):1289-302. doi: 10.1101/gad.1783809.
8
Oligophrenin-1 regulates number, morphology and synaptic properties of adult-born inhibitory interneurons in the olfactory bulb.少突神经胶质细胞蛋白-1调节嗅球中成年新生抑制性中间神经元的数量、形态和突触特性。
Hum Mol Genet. 2016 Dec 1;25(23):5198-5211. doi: 10.1093/hmg/ddw340.
9
Fasudil treatment in adult reverses behavioural changes and brain ventricular enlargement in Oligophrenin-1 mouse model of intellectual disability.法舒地尔治疗可逆转智障少突胶质细胞髓鞘糖蛋白-1小鼠模型中的行为变化和脑室扩大。
Hum Mol Genet. 2016 Jun 1;25(11):2314-2323. doi: 10.1093/hmg/ddw102. Epub 2016 May 4.
10
Inhibition of RhoA pathway rescues the endocytosis defects in Oligophrenin1 mouse model of mental retardation.抑制RhoA信号通路可挽救智力发育迟缓的少突节蛋白1小鼠模型中的内吞缺陷。
Hum Mol Genet. 2009 Jul 15;18(14):2575-83. doi: 10.1093/hmg/ddp189. Epub 2009 Apr 28.

引用本文的文献

1
Inhibition of repulsive guidance molecule A ameliorates diabetes-induced cognitive decline and hippocampal neurogenesis impairment in mice.抑制排斥导向分子A可改善糖尿病诱导的小鼠认知衰退和海马神经发生损伤。
Commun Biol. 2025 Feb 19;8(1):263. doi: 10.1038/s42003-025-07696-7.
2
Hippocampal Excitatory Synaptic Transmission and Plasticity Are Differentially Altered during Postnatal Development by Loss of the X-Linked Intellectual Disability Protein Oligophrenin-1.X 连锁智力障碍蛋白 Oligophrenin-1 缺失导致发育期海马兴奋性突触传递和可塑性的差异改变。
Cells. 2022 May 5;11(9):1545. doi: 10.3390/cells11091545.
3

本文引用的文献

1
Oligophrenin-1 regulates number, morphology and synaptic properties of adult-born inhibitory interneurons in the olfactory bulb.少突神经胶质细胞蛋白-1调节嗅球中成年新生抑制性中间神经元的数量、形态和突触特性。
Hum Mol Genet. 2016 Dec 1;25(23):5198-5211. doi: 10.1093/hmg/ddw340.
2
Fasudil treatment in adult reverses behavioural changes and brain ventricular enlargement in Oligophrenin-1 mouse model of intellectual disability.法舒地尔治疗可逆转智障少突胶质细胞髓鞘糖蛋白-1小鼠模型中的行为变化和脑室扩大。
Hum Mol Genet. 2016 Jun 1;25(11):2314-2323. doi: 10.1093/hmg/ddw102. Epub 2016 May 4.
3
Maturation and Functional Integration of New Granule Cells into the Adult Hippocampus.
Repulsive Guidance Molecule A Suppresses Adult Neurogenesis.
排斥性导向分子 A 抑制成年神经发生。
Stem Cell Reports. 2020 Apr 14;14(4):677-691. doi: 10.1016/j.stemcr.2020.03.003. Epub 2020 Apr 2.
4
ROCK/PKA Inhibition Rescues Hippocampal Hyperexcitability and GABAergic Neuron Alterations in a Oligophrenin-1 Knock-Out Mouse Model of X-Linked Intellectual Disability.ROCK/PKA 抑制挽救 X 连锁智力障碍寡树突胶质蛋白-1 敲除小鼠模型中海马过度兴奋和 GABA 能神经元改变。
J Neurosci. 2020 Mar 25;40(13):2776-2788. doi: 10.1523/JNEUROSCI.0462-19.2020. Epub 2020 Feb 25.
5
Rho GTPases in Intellectual Disability: From Genetics to Therapeutic Opportunities.Rho GTPases 在智力障碍中的作用:从遗传学角度到治疗机会。
Int J Mol Sci. 2018 Jun 20;19(6):1821. doi: 10.3390/ijms19061821.
6
Adult neurogenesis in intellectual disabilities.智力残疾中的成人神经发生
Oncotarget. 2017 Jul 11;8(28):45044-45045. doi: 10.18632/oncotarget.18476.
新颗粒细胞在成年海马体中的成熟与功能整合
Cold Spring Harb Perspect Biol. 2015 Dec 4;8(1):a018903. doi: 10.1101/cshperspect.a018903.
4
Resting-state functional connectivity predicts longitudinal change in autistic traits and adaptive functioning in autism.静息态功能连接可预测自闭症患者自闭症特征和适应性功能的纵向变化。
Proc Natl Acad Sci U S A. 2015 Dec 1;112(48):E6699-706. doi: 10.1073/pnas.1510098112. Epub 2015 Nov 16.
5
Only watching others making their experiences is insufficient to enhance adult neurogenesis and water maze performance in mice.仅观察他人积累经验不足以增强小鼠的成年神经发生和水迷宫表现。
Sci Rep. 2015 Sep 15;5:14141. doi: 10.1038/srep14141.
6
Neurogenesis in the Adult Hippocampus.成年海马体中的神经发生
Cold Spring Harb Perspect Biol. 2015 Sep 1;7(9):a018812. doi: 10.1101/cshperspect.a018812.
7
Inhibition of APP gamma-secretase restores Sonic Hedgehog signaling and neurogenesis in the Ts65Dn mouse model of Down syndrome.抑制淀粉样前体蛋白(APP)γ-分泌酶可恢复唐氏综合征Ts65Dn小鼠模型中的音猬因子(Sonic Hedgehog)信号传导和神经发生。
Neurobiol Dis. 2015 Oct;82:385-396. doi: 10.1016/j.nbd.2015.08.001. Epub 2015 Aug 5.
8
Altered sensory processing and dendritic remodeling in hyperexcitable visual cortical networks.视觉皮层网络兴奋性过高时的感觉处理改变与树突重塑
Brain Struct Funct. 2016 Jul;221(6):2919-36. doi: 10.1007/s00429-015-1080-1. Epub 2015 Jul 12.
9
A critical period for experience-dependent remodeling of adult-born neuron connectivity.成年神经元发生连接的经验依赖性重塑的关键时期。
Neuron. 2015 Feb 18;85(4):710-7. doi: 10.1016/j.neuron.2015.01.001. Epub 2015 Feb 5.
10
The X-linked mental retardation protein OPHN1 interacts with Homer1b/c to control spine endocytic zone positioning and expression of synaptic potentiation.X 连锁精神发育迟滞蛋白 OPHN1 与 Homer1b/c 相互作用,控制脊柱内吞区的定位和突触增强表达。
J Neurosci. 2014 Jun 25;34(26):8665-71. doi: 10.1523/JNEUROSCI.0894-14.2014.