Suppr超能文献

MiR-199a-5p和let-7c通过靶向丝裂原活化蛋白激酶4激酶3协同抑制肝癌细胞的迁移和侵袭。

MiR-199a-5p and let-7c cooperatively inhibit migration and invasion by targeting MAP4K3 in hepatocellular carcinoma.

作者信息

Liu Lili, Lu Liqin, Zheng Aihong, Xie Jiansheng, Xue Qian, Wang Fuwei, Wang Xiao, Zhou Hongying, Tong Xiangmin, Li Yaqing, Zhu Xiuming, Wu Guoqing

机构信息

Department of Oncology, Sir Run Run Shaw Hospital, College of Medicine, Zhejiang University, Hangzhou, China.

Department of Oncology, Zhejiang Provincial People's Hospital, Hangzhou, Zhejiang, China.

出版信息

Oncotarget. 2017 Feb 21;8(8):13666-13677. doi: 10.18632/oncotarget.14623.

Abstract

UNLABELLED

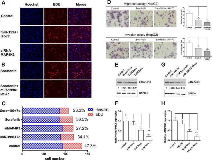
Hepatocellular carcinoma (HCC) has a high recurrence rate, and patients exhibit poor survival mainly because intrahepatic metastasis is common. We previously reported that let-7c down-regulation is significantly associated with poor differentiation level in HCC. In the present study, we demonstrate that miR-199a-5p and let-7c are frequently down-regulated in HCC cells and tissues, and low expression of miR-199a-5p is correlated with tumor size, liver envelope invasion. Furthermore, miR-199a-5p and let-7c cooperatively inhibit HCC cell migration and invasion in vitro. MAP4K3 is identified as the direct target of miR-199a-5p and let-7c and this regulation is further confirmed by luciferase reporter assays and Western blotting. In addition, MAP4K3 functions as a metastasis promoter since the results demonstrate that MAP4K3 could promote HCC cell migration and invasion. We also find that miR-199a-5p and let-7c increase the sensitivity of HCC cells to sorafenib.

CONCLUSIONS

We report that miR-199a-5p and let-7c cooperatively and efficiently inhibit HCC cell migration and invasion by targeting the metastasis promoter MAP4K3 and MAP4K3-mediated drug sensitization, suggesting that the use of miRNAs and sorafenib in combination therapy may be a powerful approach to the treatment of HCC.

摘要

未标记

肝细胞癌(HCC)复发率高,患者生存率低,主要原因是肝内转移常见。我们之前报道过,let-7c下调与HCC的低分化程度显著相关。在本研究中,我们证明miR-199a-5p和let-7c在HCC细胞和组织中经常下调,miR-199a-5p低表达与肿瘤大小、肝包膜侵犯相关。此外,miR-199a-5p和let-7c在体外协同抑制HCC细胞迁移和侵袭。MAP4K3被鉴定为miR-199a-5p和let-7c的直接靶点,荧光素酶报告基因检测和蛋白质印迹进一步证实了这种调控。此外,MAP4K3起转移促进因子的作用,因为结果表明MAP4K3可促进HCC细胞迁移和侵袭。我们还发现miR-199a-5p和let-7c增加了HCC细胞对索拉非尼的敏感性。

结论

我们报道miR-199a-5p和let-7c通过靶向转移促进因子MAP4K3及MAP4K3介导的药物致敏作用,协同有效地抑制HCC细胞迁移和侵袭,提示联合使用miRNAs和索拉非尼进行治疗可能是治疗HCC的有效方法。

https://cdn.ncbi.nlm.nih.gov/pmc/blobs/618a/5355128/ee2efa97a8d3/oncotarget-08-13666-g001.jpg

文献检索

告别复杂PubMed语法,用中文像聊天一样搜索,搜遍4000万医学文献。AI智能推荐,让科研检索更轻松。

立即免费搜索

文件翻译

保留排版,准确专业,支持PDF/Word/PPT等文件格式,支持 12+语言互译。

免费翻译文档

深度研究

AI帮你快速写综述,25分钟生成高质量综述,智能提取关键信息,辅助科研写作。

立即免费体验