Suppr超能文献

麻疹病毒受体信号淋巴细胞激活分子家族成员1可介导颗粒内吞作用。

The Measles Virus Receptor SLAMF1 Can Mediate Particle Endocytosis.

作者信息

Gonçalves-Carneiro Daniel, McKeating Jane A, Bailey Dalan

机构信息

Centre for Human Virology, Institute of Immunology and Immunotherapy, College of Medical and Dental Sciences, University of Birmingham, Birmingham, United Kingdom.

Institute for Advanced Study, Technische Universität München, Munich, Germany.

出版信息

J Virol. 2017 Mar 13;91(7). doi: 10.1128/JVI.02255-16. Print 2017 Apr 1.

Abstract

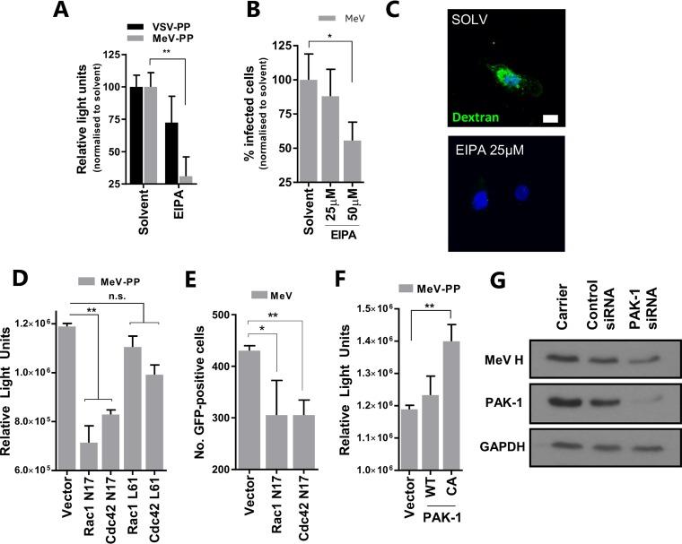
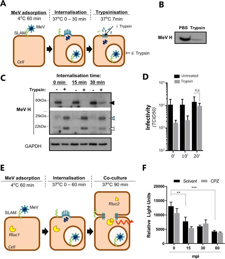
The signaling lymphocyte activation molecule F1 (SLAMF1) is both a microbial sensor and entry receptor for measles virus (MeV). Herein, we describe a new role for SLAMF1 to mediate MeV endocytosis that is in contrast with the alternative, and generally accepted, model that MeV genome enters cells only after fusion at the cell surface. We demonstrated that MeV engagement of SLAMF1 induces dramatic but transient morphological changes, most prominently in the formation of membrane blebs, which were shown to colocalize with incoming viral particles, and rearrangement of the actin cytoskeleton in infected cells. MeV infection was dependent on these dynamic cytoskeletal changes as well as fluid uptake through a macropinocytosis-like pathway as chemical inhibition of these processes inhibited entry. Moreover, we identified a role for the RhoA-ROCK-myosin II signaling axis in this MeV internalization process, highlighting a novel role for this recently characterized pathway in virus entry. Our study shows that MeV can hijack a microbial sensor normally involved in bacterial phagocytosis to drive endocytosis using a complex pathway that shares features with canonical viral macropinocytosis, phagocytosis, and mechanotransduction. This uptake pathway is specific to SLAMF1-positive cells and occurs within 60 min of viral attachment. Measles virus remains a significant cause of mortality in human populations, and this research sheds new light on the very first steps of infection of this important pathogen. Measles is a significant disease in humans and is estimated to have killed over 200 million people since records began. According to current World Health Organization statistics, it still kills over 100,000 people a year, mostly children in the developing world. The causative agent, measles virus, is a small enveloped RNA virus that infects a broad range of cells during infection. In particular, immune cells are infected via interactions between glycoproteins found on the surface of the virus and SLAMF1, the immune cell receptor. In this study, we have investigated the steps governing entry of measles virus into SLAMF1-positive cells and identified endocytic uptake of viral particles. This research will impact our understanding of morbillivirus-related immunosuppression as well as the application of measles virus as an oncolytic therapeutic.

摘要

信号淋巴细胞激活分子F1(SLAMF1)既是麻疹病毒(MeV)的微生物传感器,也是其进入受体。在此,我们描述了SLAMF1介导MeV内吞作用的新作用,这与另一种普遍接受的模型相反,该模型认为MeV基因组仅在细胞表面融合后才进入细胞。我们证明,MeV与SLAMF1的结合会诱导显著但短暂的形态变化,最显著的是形成膜泡,这些膜泡与进入的病毒颗粒共定位,并且感染细胞中的肌动蛋白细胞骨架会重新排列。MeV感染依赖于这些动态的细胞骨架变化以及通过巨胞饮样途径的液体摄取,因为对这些过程的化学抑制会抑制病毒进入。此外,我们确定了RhoA-ROCK-肌球蛋白II信号轴在这个MeV内化过程中的作用,突出了这一最近被描述的途径在病毒进入中的新作用。我们的研究表明,MeV可以劫持一个通常参与细菌吞噬作用的微生物传感器,利用一个与经典病毒巨胞饮作用、吞噬作用和机械转导有共同特征的复杂途径来驱动内吞作用。这种摄取途径对SLAMF1阳性细胞具有特异性,并且在病毒附着后60分钟内发生。麻疹病毒仍然是人类死亡的一个重要原因,这项研究为这种重要病原体感染的最初步骤提供了新的线索。麻疹是人类的一种重大疾病,自记录开始以来估计已造成超过2亿人死亡。根据世界卫生组织目前的统计数据,它每年仍导致超过10万人死亡,主要是发展中世界的儿童。病原体麻疹病毒是一种小型包膜RNA病毒,在感染过程中会感染多种细胞。特别是,免疫细胞通过病毒表面发现的糖蛋白与免疫细胞受体SLAMF1之间的相互作用而被感染。在这项研究中,我们研究了麻疹病毒进入SLAMF1阳性细胞的控制步骤,并确定了病毒颗粒的内吞摄取。这项研究将影响我们对麻疹病毒相关免疫抑制的理解以及麻疹病毒作为溶瘤治疗药物的应用。

https://cdn.ncbi.nlm.nih.gov/pmc/blobs/dd79/5355598/ed0ad97073e8/zjv9991824490001.jpg

文献AI研究员

20分钟写一篇综述,助力文献阅读效率提升50倍。

立即体验

用中文搜PubMed

大模型驱动的PubMed中文搜索引擎

马上搜索

文档翻译

学术文献翻译模型,支持多种主流文档格式。

立即体验