Suppr超能文献

蛋白质组学分析揭示了水稻盐胁迫下种子吸胀过程中涉及的蛋白质。

Proteomic Analysis Reveals Proteins Involved in Seed Imbibition under Salt Stress in Rice.

作者信息

Xu Enshun, Chen Mingming, He Hui, Zhan Chengfang, Cheng Yanhao, Zhang Hongsheng, Wang Zhoufei

机构信息

The Laboratory of Seed Science and Technology, State Key Laboratory of Crop Genetics and Germplasm Enhancement, Jiangsu Collaborative Innovation Center for Modern Crop Production, Nanjing Agricultural University Nanjing, China.

Department of Plant Science, College of Biological Sciences, Henan Agricultural University Zhengzhou, China.

出版信息

Front Plant Sci. 2017 Jan 5;7:2006. doi: 10.3389/fpls.2016.02006. eCollection 2016.

Abstract

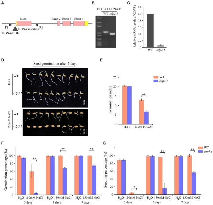
Enhancement of salinity tolerance during seed germination is very important for direct seeding in rice. In this study, the salt-tolerant landrace Jiucaiqing was used to determine the regulators that are involved in seed imbibition under salt stress. Briefly, the comparative proteomic analysis was conducted between dry (0 h) and imbibed (24 h) seeds with 150 mM NaCl. Under salt stress, the uptake of water increased rapidly before 24 h imbibition (Phase I), followed by a plateau of seed imbibition from 24 to 96 h imbibition (Phase II). We identified 14 proteins involved in seed imbibition, in which the majority of these proteins were involved in energy supply and storage protein. The early imbibition process was mediated by protein catabolism; the most of proteins were down-regulated after 24 h imbibition. Eleven genes in salt stress treated seeds were expressed early during the seed imbibition in comparison to control seeds. By comparison, 2,3-bisphosphoglycerate-independent phosphoglycerate mutase (), glutelin ( and ), glucose-1-phosphate adenylyltransferase large subunit (), and cupin domain containing protein ( and ) were near the regions of quantitative trait loci (QTLs) for seed dormancy, seed reserve utilization, and seed germination in Jiucaiqing. In particular, was co-located in the region of for imbibition rate, and for germination percentage. The role of was verified in enhancing seed germination under salt stress using T-DNA mutant. The identified proteins might be applicable for the improvement of seed germination under salt stress in rice.

摘要

在水稻直播中,提高种子萌发期间的耐盐性非常重要。在本研究中,利用耐盐地方品种韭菜青来确定盐胁迫下参与种子吸水的调节因子。简要地说,对150 mM NaCl处理的干种子(0小时)和吸胀种子(24小时)进行了比较蛋白质组学分析。在盐胁迫下,种子在吸胀24小时前(阶段I)水分吸收迅速增加,随后在24至96小时吸胀期间种子吸水平台期(阶段II)。我们鉴定出14种参与种子吸胀的蛋白质,其中大多数蛋白质参与能量供应和贮藏蛋白。早期吸胀过程由蛋白质分解代谢介导;大多数蛋白质在吸胀24小时后下调。与对照种子相比,盐胁迫处理种子中有11个基因在种子吸胀早期表达。相比之下,2,3-二磷酸甘油酸非依赖性磷酸甘油酸变位酶、谷蛋白、葡萄糖-1-磷酸腺苷酰转移酶大亚基和含杯状结构域蛋白位于韭菜青种子休眠、种子贮藏物质利用和种子萌发的数量性状位点(QTL)区域附近。特别是,该基因与吸胀速率的QTL区域共定位,与发芽率的QTL区域共定位。利用T-DNA突变体验证了该基因在提高盐胁迫下种子萌发中的作用。所鉴定的蛋白质可能适用于改善水稻盐胁迫下的种子萌发。

https://cdn.ncbi.nlm.nih.gov/pmc/blobs/f622/5213780/6582161ba25c/fpls-07-02006-g0001.jpg

文献AI研究员

20分钟写一篇综述,助力文献阅读效率提升50倍。

立即体验

用中文搜PubMed

大模型驱动的PubMed中文搜索引擎

马上搜索

文档翻译

学术文献翻译模型,支持多种主流文档格式。

立即体验