• 文献检索
  • 文档翻译
  • 深度研究
  • 学术资讯
  • Suppr Zotero 插件Zotero 插件
  • 邀请有礼
  • 套餐&价格
  • 历史记录
应用&插件
Suppr Zotero 插件Zotero 插件浏览器插件Mac 客户端Windows 客户端微信小程序
定价
高级版会员购买积分包购买API积分包
服务
文献检索文档翻译深度研究API 文档MCP 服务
关于我们
关于 Suppr公司介绍联系我们用户协议隐私条款
关注我们

Suppr 超能文献

核心技术专利:CN118964589B侵权必究
粤ICP备2023148730 号-1Suppr @ 2026

文献检索

告别复杂PubMed语法,用中文像聊天一样搜索,搜遍4000万医学文献。AI智能推荐,让科研检索更轻松。

立即免费搜索

文件翻译

保留排版,准确专业,支持PDF/Word/PPT等文件格式,支持 12+语言互译。

免费翻译文档

深度研究

AI帮你快速写综述,25分钟生成高质量综述,智能提取关键信息,辅助科研写作。

立即免费体验

促炎相关的CXCL12微环境丧失以正常淋巴细胞生成受损为代价促进急性淋巴细胞白血病进展。

Pro-inflammatory-Related Loss of CXCL12 Niche Promotes Acute Lymphoblastic Leukemic Progression at the Expense of Normal Lymphopoiesis.

作者信息

Balandrán Juan Carlos, Purizaca Jessica, Enciso Jennifer, Dozal David, Sandoval Antonio, Jiménez-Hernández Elva, Alemán-Lazarini Leticia, Perez-Koldenkova Vadim, Quintela-Núñez Del Prado Henry, Rios de Los Ríos Jussara, Mayani Héctor, Ortiz-Navarrete Vianney, Guzman Monica L, Pelayo Rosana

机构信息

Oncology Research Unit, Mexican Institute for Social Security, Mexico City, Mexico; Molecular Biomedicine Program, CINVESTAV, IPN, Mexico City, Mexico.

Oncology Research Unit, Mexican Institute for Social Security , Mexico City , Mexico.

出版信息

Front Immunol. 2017 Jan 5;7:666. doi: 10.3389/fimmu.2016.00666. eCollection 2016.

DOI:10.3389/fimmu.2016.00666
PMID:28111575
原文链接:https://pmc.ncbi.nlm.nih.gov/articles/PMC5216624/
Abstract

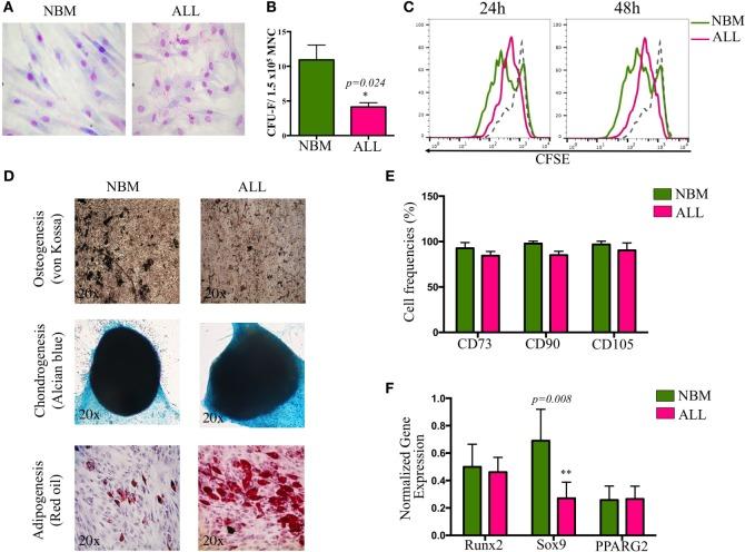
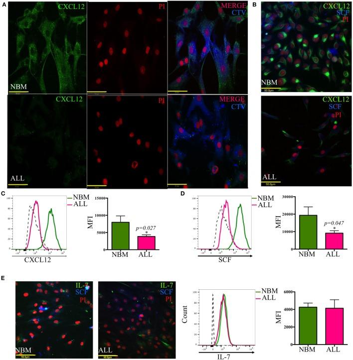
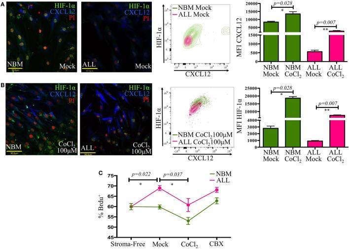
Pediatric oncology, notably childhood acute lymphoblastic leukemia (ALL), is currently one of the health-leading concerns worldwide and a biomedical priority. Decreasing overall leukemia mortality in children requires a comprehensive understanding of its pathobiology. It is becoming clear that malignant cell-to-niche intercommunication and microenvironmental signals that control early cell fate decisions are critical for tumor progression. We show here that the mesenchymal stromal cell component of ALL bone marrow (BM) differ from its normal counterpart in a number of functional properties and may have a key role during leukemic development. A decreased proliferation potential, contrasting with the strong ability of producing pro-inflammatory cytokines and an aberrantly loss of CXCL12 and SCF, suggest that leukemic lymphoid niches in ALL BM are unique and may exclude normal hematopoiesis. Cell competence assays within tridimensional coculture structures indicated a growth advantage of leukemic precursor cells and their niche remodeling ability by CXCL12 reduction, resulting in leukemic cell progression at the expense of normal niche-associated lymphopoiesis.

摘要

儿科肿瘤学,尤其是儿童急性淋巴细胞白血病(ALL),目前是全球主要的健康关注点之一,也是生物医学的重点领域。降低儿童白血病的总体死亡率需要全面了解其病理生物学。越来越清楚的是,恶性细胞与微环境之间的相互通讯以及控制早期细胞命运决定的微环境信号对肿瘤进展至关重要。我们在此表明,ALL骨髓(BM)的间充质基质细胞成分在许多功能特性上与其正常对应物不同,并且可能在白血病发展过程中起关键作用。增殖潜力降低,与产生促炎细胞因子的强大能力以及CXCL12和SCF的异常缺失形成对比,表明ALL BM中的白血病淋巴微环境是独特的,可能排除正常造血。三维共培养结构中的细胞能力测定表明白血病前体细胞具有生长优势,并且通过减少CXCL12具有微环境重塑能力,导致白血病细胞进展以牺牲正常微环境相关的淋巴细胞生成。

https://cdn.ncbi.nlm.nih.gov/pmc/blobs/461f/5216624/f97ebd727d47/fimmu-07-00666-g007.jpg
https://cdn.ncbi.nlm.nih.gov/pmc/blobs/461f/5216624/c4ecbc9de83d/fimmu-07-00666-g001.jpg
https://cdn.ncbi.nlm.nih.gov/pmc/blobs/461f/5216624/1a6d868a4ade/fimmu-07-00666-g002.jpg
https://cdn.ncbi.nlm.nih.gov/pmc/blobs/461f/5216624/81fc8ba5dc31/fimmu-07-00666-g003.jpg
https://cdn.ncbi.nlm.nih.gov/pmc/blobs/461f/5216624/9b51aa440fed/fimmu-07-00666-g004.jpg
https://cdn.ncbi.nlm.nih.gov/pmc/blobs/461f/5216624/119aa0be8b8a/fimmu-07-00666-g005.jpg
https://cdn.ncbi.nlm.nih.gov/pmc/blobs/461f/5216624/c07f0303ca5f/fimmu-07-00666-g006.jpg
https://cdn.ncbi.nlm.nih.gov/pmc/blobs/461f/5216624/f97ebd727d47/fimmu-07-00666-g007.jpg
https://cdn.ncbi.nlm.nih.gov/pmc/blobs/461f/5216624/c4ecbc9de83d/fimmu-07-00666-g001.jpg
https://cdn.ncbi.nlm.nih.gov/pmc/blobs/461f/5216624/1a6d868a4ade/fimmu-07-00666-g002.jpg
https://cdn.ncbi.nlm.nih.gov/pmc/blobs/461f/5216624/81fc8ba5dc31/fimmu-07-00666-g003.jpg
https://cdn.ncbi.nlm.nih.gov/pmc/blobs/461f/5216624/9b51aa440fed/fimmu-07-00666-g004.jpg
https://cdn.ncbi.nlm.nih.gov/pmc/blobs/461f/5216624/119aa0be8b8a/fimmu-07-00666-g005.jpg
https://cdn.ncbi.nlm.nih.gov/pmc/blobs/461f/5216624/c07f0303ca5f/fimmu-07-00666-g006.jpg
https://cdn.ncbi.nlm.nih.gov/pmc/blobs/461f/5216624/f97ebd727d47/fimmu-07-00666-g007.jpg

相似文献

1
Pro-inflammatory-Related Loss of CXCL12 Niche Promotes Acute Lymphoblastic Leukemic Progression at the Expense of Normal Lymphopoiesis.促炎相关的CXCL12微环境丧失以正常淋巴细胞生成受损为代价促进急性淋巴细胞白血病进展。
Front Immunol. 2017 Jan 5;7:666. doi: 10.3389/fimmu.2016.00666. eCollection 2016.
2
Patient-Derived Bone Marrow Spheroids Reveal Leukemia-Initiating Cells Supported by Mesenchymal Hypoxic Niches in Pediatric B-ALL.患者来源的骨髓球体揭示了由儿科 B-ALL 中的间充质缺氧龛支持的白血病起始细胞。
Front Immunol. 2021 Oct 19;12:746492. doi: 10.3389/fimmu.2021.746492. eCollection 2021.
3
ActivinA: a new leukemia-promoting factor conferring migratory advantage to B-cell precursor-acute lymphoblastic leukemic cells.激活素 A:一种新的白血病促进因子,赋予 B 细胞前体-急性淋巴细胞性白血病细胞迁移优势。
Haematologica. 2019 Mar;104(3):533-545. doi: 10.3324/haematol.2018.188664. Epub 2018 Sep 27.
4
Modeling the Pro-inflammatory Tumor Microenvironment in Acute Lymphoblastic Leukemia Predicts a Breakdown of Hematopoietic-Mesenchymal Communication Networks.模拟急性淋巴细胞白血病中的促炎肿瘤微环境可预测造血-间充质通讯网络的崩溃。
Front Physiol. 2016 Aug 19;7:349. doi: 10.3389/fphys.2016.00349. eCollection 2016.
5
Targeting bone marrow lymphoid niches in acute lymphoblastic leukemia.靶向急性淋巴细胞白血病中的骨髓淋巴微环境。
Leuk Res. 2015 Dec;39(12):1437-42. doi: 10.1016/j.leukres.2015.09.020. Epub 2015 Oct 1.
6
The Bone Marrow Niche in B-Cell Acute Lymphoblastic Leukemia: The Role of Microenvironment from Pre-Leukemia to Overt Leukemia.骨髓微环境在 B 细胞急性淋巴细胞白血病中的作用:从白血病前期到显性白血病的微环境作用。
Int J Mol Sci. 2021 Apr 23;22(9):4426. doi: 10.3390/ijms22094426.
7
The Bone Marrow Microenvironment in B-Cell Development and Malignancy.B细胞发育与恶性肿瘤中的骨髓微环境
Cancers (Basel). 2022 Apr 22;14(9):2089. doi: 10.3390/cancers14092089.
8
Bone marrow stromal cells and the upregulation of interleukin-8 production in human T-cell acute lymphoblastic leukemia through the CXCL12/CXCR4 axis and the NF-kappaB and JNK/AP-1 pathways.骨髓基质细胞与人类T细胞急性淋巴细胞白血病中白细胞介素-8的产生上调:通过CXCL12/CXCR4轴以及NF-κB和JNK/AP-1信号通路
Haematologica. 2008 Apr;93(4):524-32. doi: 10.3324/haematol.12098. Epub 2008 Mar 5.
9
Phenotypic and Functional Alterations of Hematopoietic Stem and Progenitor Cells in an In Vitro Leukemia-Induced Microenvironment.体外白血病诱导微环境中造血干细胞和祖细胞的表型及功能改变
Int J Mol Sci. 2017 Feb 14;18(2):199. doi: 10.3390/ijms18020199.
10
Mesenchymal Stromal Cells (MSCs): An Ally of B-Cell Acute Lymphoblastic Leukemia (B-ALL) Cells in Disease Maintenance and Progression within the Bone Marrow Hematopoietic Niche.间充质基质细胞(MSCs):骨髓造血微环境中B细胞急性淋巴细胞白血病(B-ALL)细胞疾病维持和进展的盟友。
Cancers (Basel). 2022 Jul 6;14(14):3303. doi: 10.3390/cancers14143303.

引用本文的文献

1
Dysregulation of the Bone Marrow Microenvironment in Pediatric Tumors: The Role of Extracellular Vesicles in Acute Leukemias and Neuroblastoma.儿童肿瘤中骨髓微环境的失调:细胞外囊泡在急性白血病和神经母细胞瘤中的作用
Int J Mol Sci. 2025 Jun 4;26(11):5380. doi: 10.3390/ijms26115380.
2
The rewired immune microenvironment in leukemia.白血病中重新布线的免疫微环境。
Nat Immunol. 2025 Mar;26(3):351-365. doi: 10.1038/s41590-025-02096-9. Epub 2025 Feb 28.
3
Tumor microenvironment as a novel therapeutic target for lymphoid leukemias.肿瘤微环境作为淋巴细胞白血病的新型治疗靶点。

本文引用的文献

1
Hematopoietic Stem Cell Niches Produce Lineage-Instructive Signals to Control Multipotent Progenitor Differentiation.造血干细胞龛产生谱系指导信号以控制多能祖细胞分化。
Immunity. 2016 Dec 20;45(6):1219-1231. doi: 10.1016/j.immuni.2016.11.004. Epub 2016 Nov 29.
2
Modeling the Pro-inflammatory Tumor Microenvironment in Acute Lymphoblastic Leukemia Predicts a Breakdown of Hematopoietic-Mesenchymal Communication Networks.模拟急性淋巴细胞白血病中的促炎肿瘤微环境可预测造血-间充质通讯网络的崩溃。
Front Physiol. 2016 Aug 19;7:349. doi: 10.3389/fphys.2016.00349. eCollection 2016.
3
Mesenchymal stem cells in pathogenesis of myelodysplastic syndromes.
Ann Hematol. 2025 Mar;104(3):1367-1386. doi: 10.1007/s00277-025-06237-w. Epub 2025 Feb 25.
4
Damage of the Bone Marrow Stromal Precursors in Patients with Acute Leukemia at the Onset of the Disease and During Treatment.急性白血病患者在疾病发作时及治疗期间骨髓基质前体细胞的损伤
Int J Mol Sci. 2024 Dec 11;25(24):13285. doi: 10.3390/ijms252413285.
5
Bone marrow inflammation in haematological malignancies.血液恶性肿瘤中的骨髓炎症。
Nat Rev Immunol. 2024 Aug;24(8):543-558. doi: 10.1038/s41577-024-01003-x. Epub 2024 Mar 15.
6
Biology and Therapeutic Properties of Mesenchymal Stem Cells in Leukemia.间充质干细胞在白血病中的生物学特性与治疗特性
Int J Mol Sci. 2024 Feb 21;25(5):2527. doi: 10.3390/ijms25052527.
7
Subclassification of B-acute lymphoblastic leukemia according to age, immunophenotype and microenvironment, predicts MRD risk in Mexican children from vulnerable regions.根据年龄、免疫表型和微环境对B型急性淋巴细胞白血病进行亚分类,可预测墨西哥脆弱地区儿童的微小残留病风险。
Front Oncol. 2024 Jan 5;13:1304662. doi: 10.3389/fonc.2023.1304662. eCollection 2023.
8
Systemic immunological profile of children with B-cell acute lymphoblastic leukemia: performance of cell populations and soluble mediators as serum biomarkers.B 细胞急性淋巴细胞白血病患儿的全身免疫概况:细胞群体和可溶性介质作为血清生物标志物的表现
Front Oncol. 2023 Dec 1;13:1290505. doi: 10.3389/fonc.2023.1290505. eCollection 2023.
9
Siglec-15 Promotes Evasion of Adaptive Immunity in B-cell Acute Lymphoblastic Leukemia.Siglec-15 促进 B 细胞急性淋巴细胞白血病中适应性免疫逃避。
Cancer Res Commun. 2023 Jul 17;3(7):1248-1259. doi: 10.1158/2767-9764.CRC-23-0056. eCollection 2023 Jul.
10
Shotgun Proteomics of Co-Cultured Leukemic and Bone Marrow Stromal Cells from Different Species as a Preliminary Approach to Detect Intercellular Protein Transfer.不同物种共培养的白血病细胞和骨髓基质细胞的鸟枪法蛋白质组学:检测细胞间蛋白质转移的初步方法
Proteomes. 2023 Apr 5;11(2):15. doi: 10.3390/proteomes11020015.
间充质干细胞在骨髓增生异常综合征发病机制中的作用
Stem Cell Investig. 2014 Aug 21;1:16. doi: 10.3978/j.issn.2306-9759.2014.08.02. eCollection 2014.
4
'Waterloo': when normal blood cells meet leukemia.《滑铁卢》:当正常血细胞遭遇白血病时
Curr Opin Hematol. 2016 Jul;23(4):304-10. doi: 10.1097/MOH.0000000000000253.
5
Long-term in vitro maintenance of clonal abundance and leukaemia-initiating potential in acute lymphoblastic leukaemia.急性淋巴细胞白血病中克隆丰度和白血病起始潜能的长期体外维持
Leukemia. 2016 Aug;30(8):1691-700. doi: 10.1038/leu.2016.79. Epub 2016 May 25.
6
Beyond the Niche: Myelodysplastic Syndrome Topobiology in the Laboratory and in the Clinic.超越小生境:实验室与临床中的骨髓增生异常综合征拓扑生物学
Int J Mol Sci. 2016 Apr 13;17(4):553. doi: 10.3390/ijms17040553.
7
SDF-1/CXCL12 modulates mitochondrial respiration of immature blood cells in a bi-phasic manner.基质细胞衍生因子-1/趋化因子配体12以双相方式调节未成熟血细胞的线粒体呼吸。
Blood Cells Mol Dis. 2016 May;58:13-8. doi: 10.1016/j.bcmd.2016.01.008. Epub 2016 Jan 28.
8
Functional inhibition of mesenchymal stromal cells in acute myeloid leukemia.急性髓系白血病中间充质基质细胞的功能抑制。
Leukemia. 2016 Mar;30(3):683-91. doi: 10.1038/leu.2015.325. Epub 2015 Nov 25.
9
Targeting bone marrow lymphoid niches in acute lymphoblastic leukemia.靶向急性淋巴细胞白血病中的骨髓淋巴微环境。
Leuk Res. 2015 Dec;39(12):1437-42. doi: 10.1016/j.leukres.2015.09.020. Epub 2015 Oct 1.
10
Normal vs. Malignant hematopoiesis: the complexity of acute leukemia through systems biology.正常造血与恶性造血:通过系统生物学看急性白血病的复杂性
Front Genet. 2015 Sep 11;6:290. doi: 10.3389/fgene.2015.00290. eCollection 2015.