Suppr超能文献

中性粒细胞在调节针对皮肤单纯疱疹病毒 1 感染的 T 细胞免疫中可有可无。

Neutrophils are dispensable in the modulation of T cell immunity against cutaneous HSV-1 infection.

机构信息

Department of Microbiology and Immunology, The University of Melbourne, at the Peter Doherty Institute for Infection and Immunity, Melbourne 3000, Australia.

The Australian Research Council Centre of Excellence in Advanced Molecular Imaging, The University of Melbourne, Melbourne 3000, Australia.

出版信息

Sci Rep. 2017 Jan 23;7:41091. doi: 10.1038/srep41091.

Abstract

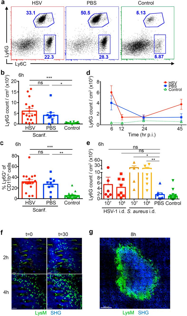
Neutrophils rapidly infiltrate sites of inflammation during peripheral infection or tissue injury. In addition to their well described roles as pro-inflammatory phagocytes responsible for pathogen clearance, recent studies have demonstrated a broader functional repertoire including mediating crosstalk between innate and adaptive arms of the immune system. Specifically, neutrophils have been proposed to mediate antigen transport to lymph nodes (LN) to modulate T cell priming and to influence T cell migration to infected tissues. Using a mouse model of cutaneous herpes simplex virus type 1 (HSV-1) infection we explored potential contributions of neutrophils toward anti-viral immunity. While a transient, early influx of neutrophils was triggered by dermal scarification, we did not detect migration of neutrophils from the skin to LN. Furthermore, despite recruitment of neutrophils into LN from the blood, priming and expansion of CD4 and CD8 T cells was unaffected following neutrophil depletion. Finally, we found that neutrophils were dispensable for the migration of effector T cells into infected skin. Our study suggests that the immunomodulatory roles of neutrophils toward adaptive immunity may be context-dependent, and are likely determined by the type of pathogen and anatomical site of infection.

摘要

中性粒细胞在外周感染或组织损伤时迅速浸润炎症部位。除了作为负责清除病原体的促炎吞噬细胞的明确作用外,最近的研究还表明了更广泛的功能谱,包括调节先天免疫和适应性免疫系统之间的串扰。具体而言,中性粒细胞被提议将抗原运送到淋巴结 (LN) 以调节 T 细胞启动,并影响 T 细胞向感染组织的迁移。我们使用皮肤单纯疱疹病毒 1 (HSV-1) 感染的小鼠模型探讨了中性粒细胞对抗病毒免疫的潜在贡献。虽然真皮划痕会引发中性粒细胞的短暂早期涌入,但我们没有检测到中性粒细胞从皮肤向 LN 的迁移。此外,尽管从血液中招募了中性粒细胞进入 LN,但在中性粒细胞耗竭后,CD4 和 CD8 T 细胞的启动和扩增不受影响。最后,我们发现效应 T 细胞向感染皮肤的迁移不需要中性粒细胞。我们的研究表明,中性粒细胞对适应性免疫的免疫调节作用可能具有上下文依赖性,并且可能由病原体的类型和感染的解剖部位决定。

https://cdn.ncbi.nlm.nih.gov/pmc/blobs/d560/5253768/4868bc9e4f9a/srep41091-f1.jpg

文献AI研究员

20分钟写一篇综述,助力文献阅读效率提升50倍。

立即体验

用中文搜PubMed

大模型驱动的PubMed中文搜索引擎

马上搜索

文档翻译

学术文献翻译模型,支持多种主流文档格式。

立即体验