Suppr超能文献

急性低氧应激影响组织氧适应脂肪基质细胞的迁移机制。

Acute Hypoxic Stress Affects Migration Machinery of Tissue O-Adapted Adipose Stromal Cells.

作者信息

Udartseva Olga O, Lobanova Margarita V, Andreeva Elena R, Buravkov Sergey V, Ogneva Irina V, Buravkova Ludmila B

机构信息

Institute of Biomedical Problems, Russian Academy of Science, Khoroshevskoe Shosse 76A, Moscow 123007, Russia.

Lomonosov Moscow State University, Faculty of Fundamental Medicine, Lomonosovsky Prospect 31-5, Moscow 117192, Russia.

出版信息

Stem Cells Int. 2016;2016:7260562. doi: 10.1155/2016/7260562. Epub 2016 Dec 28.

Abstract

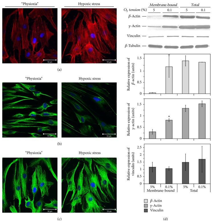
The ability of mesenchymal stromal (stem) cells (MSCs) to be mobilised from their local depot towards sites of injury and to participate in tissue repair makes these cells promising candidates for cell therapy. Physiological O tension in an MSC niche in vivo is about 4-7%. However, most in vitro studies of MSC functional activity are performed at 20% O. Therefore, this study focused on the effects of short-term hypoxic stress (0.1% O, 24 h) on adipose tissue-derived MSC motility at tissue-related O level. No significant changes in integrin expression were detected after short-term hypoxic stress. However, O deprivation provoked vimentin disassembly and actin polymerisation and increased cell stiffness. In addition, hypoxic stress induced the downregulation of , and expression, the products of which are known to be involved in leading edge formation and cell translocation. These changes were accompanied by the attenuation of targeted and nontargeted migration of MSCs after short-term hypoxic exposure, as demonstrated in scratch and transwell migration assays. These results indicate that acute hypoxic stress can modulate MSC function in their native milieu, preventing their mobilisation from sites of injury.

摘要

间充质基质(干)细胞(MSC)从其局部储存库向损伤部位迁移并参与组织修复的能力,使这些细胞成为细胞治疗的有希望的候选者。体内MSC生态位中的生理氧张力约为4-7%。然而,大多数关于MSC功能活性的体外研究是在20%氧气条件下进行的。因此,本研究聚焦于在与组织相关的氧水平下,短期低氧应激(0.1%氧气,24小时)对脂肪组织来源的MSC迁移能力的影响。短期低氧应激后未检测到整合素表达的显著变化。然而,缺氧导致波形蛋白解聚和肌动蛋白聚合,并增加细胞硬度。此外,低氧应激诱导了 、 和 表达的下调,其产物已知参与前缘形成和细胞移位。如划痕和Transwell迁移试验所示,这些变化伴随着短期低氧暴露后MSC靶向和非靶向迁移的减弱。这些结果表明,急性低氧应激可在其天然环境中调节MSC功能,阻止其从损伤部位迁移。

https://cdn.ncbi.nlm.nih.gov/pmc/blobs/55f3/5225392/59f9ba1de152/SCI2016-7260562.001.jpg

文献检索

告别复杂PubMed语法,用中文像聊天一样搜索,搜遍4000万医学文献。AI智能推荐,让科研检索更轻松。

立即免费搜索

文件翻译

保留排版,准确专业,支持PDF/Word/PPT等文件格式,支持 12+语言互译。

免费翻译文档

深度研究

AI帮你快速写综述,25分钟生成高质量综述,智能提取关键信息,辅助科研写作。

立即免费体验