Suppr超能文献

雷公藤红素通过 Sirt1 改善高脂肪饮食引起的肝代谢损伤。

Celastrol ameliorates liver metabolic damage caused by a high-fat diet through Sirt1.

机构信息

State Key Laboratory of Medical Molecular Biology, Institute of Basic Medical Sciences Chinese Academy of Medical Sciences & School of Basic Medicine Peking Union Medical College, Beijing 100005, China.

State Key Laboratory of Brain and Cognitive Science, Institute of Biophysics, Chinese Academy of Sciences, Beijing 100101, China.

出版信息

Mol Metab. 2016 Nov 17;6(1):138-147. doi: 10.1016/j.molmet.2016.11.002. eCollection 2017 Jan.

Abstract

OBJECTIVE

Celastrol was recently identified as a potential novel treatment for obesity. However, the effect of Celastrol on nonalcoholic fatty liver disease (NAFLD) remains elusive. The aim of this study is to evaluate the role of Celastrol in NAFLD.

METHODS

Functional studies were performed using wild-type C57BL/6J (WT) mice and liver specific -deficient (LKO) mice. The molecular mechanism was explored in primary mouse liver and primary hepatocytes.

RESULTS

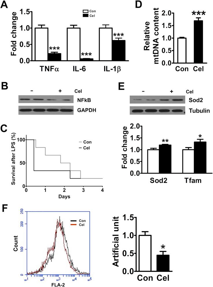
When WT mice receiving a high-fat diet (HFD) were treated with Celastrol, reductions in body weight, subcutaneous and visceral fat content, and liver lipid droplet formation were observed, along with reduced hepatic intracellular triglyceride and serum triglyceride, free fatty acid, and ALT concentrations. Furthermore, Celastrol decreased hepatic sterol regulatory element binding protein 1c (Srebp-1c) expression, enhanced the phosphorylation of hepatic AMP-activated protein kinase α (AMPKα), and increased the expression of hepatic serine-threonine liver kinase B1 (LKB1). Additionally, Celastrol treatment improved glucose tolerance and insulin sensitivity in WT mice fed the HFD. Celastrol administration also improved the anti-inflammatory and anti-oxidative status by inhibiting nuclear factor kappa B (NFκB) activity and the mRNA levels of proinflammatory cytokines and increasing mitochondrial DNA copy number and anti-oxidative stress genes expression in WT mice liver, and . Moreover, Celastrol induced hepatic Sirt1 expression in WT mice, and . These Celastrol-mediated protective effects in WT mice fed a HFD were abolished in LKO mice fed a HFD. It was more interesting that Celastrol aggravated HFD-induced liver damage in LKO mice fed a HFD by inhibiting the phosphorylation of AMPKα and boosting the translocation of NFκB into the nucleus, thereby resulting in the increase of Srebp-1c expression and the mRNA levels of liver proinflammatory cytokines.

CONCLUSIONS

Celastrol ameliorates NAFLD by decreasing lipid synthesis and improving the anti-oxidative and anti-inflammatory status. And Sirt1 has an important role in Celastrol-ameliorating liver metabolic damage caused by HFD.

摘要

目的

塞拉托醇最近被鉴定为肥胖的一种有潜力的新型治疗药物。然而,塞拉托醇对非酒精性脂肪性肝病(NAFLD)的作用仍不清楚。本研究旨在评估塞拉托醇在 NAFLD 中的作用。

方法

使用野生型 C57BL/6J(WT)小鼠和肝特异性 -缺陷(LKO)小鼠进行功能研究。在原代鼠肝和原代肝细胞中探索了分子机制。

结果

当接受高脂肪饮食(HFD)的 WT 小鼠用塞拉托醇治疗时,观察到体重、皮下和内脏脂肪含量以及肝内脂肪滴形成减少,同时肝内三酰甘油和血清三酰甘油、游离脂肪酸和丙氨酸转氨酶浓度降低。此外,塞拉托醇降低了肝固醇调节元件结合蛋白 1c(Srebp-1c)的表达,增强了肝 AMP 激活蛋白激酶α(AMPKα)的磷酸化,并增加了肝丝氨酸苏氨酸肝激酶 B1(LKB1)的表达。此外,塞拉托醇改善了 WT 小鼠高脂饮食喂养的葡萄糖耐量和胰岛素敏感性。塞拉托醇还通过抑制核因子 kappa B(NFκB)活性和促炎细胞因子的 mRNA 水平,增加线粒体 DNA 拷贝数和抗氧化应激基因的表达,改善了 WT 小鼠肝脏的抗炎和抗氧化状态, 和 。此外,塞拉托醇诱导 WT 小鼠肝 Sirt1 表达, 和 。这些在 WT 小鼠高脂饮食喂养中观察到的塞拉托醇介导的保护作用在 LKO 小鼠高脂饮食喂养中被消除。更有趣的是,塞拉托醇通过抑制 AMPKα 的磷酸化和促进 NFκB 向核内易位,从而增加 Srebp-1c 的表达和肝促炎细胞因子的 mRNA 水平,加重了 LKO 小鼠高脂饮食喂养引起的肝损伤。

结论

塞拉托醇通过减少脂质合成和改善抗氧化和抗炎状态来改善 NAFLD。Sirt1 在塞拉托醇减轻 HFD 引起的肝代谢损伤中起重要作用。

https://cdn.ncbi.nlm.nih.gov/pmc/blobs/19c3/5220393/3bb007b6bbce/gr1.jpg

文献AI研究员

20分钟写一篇综述,助力文献阅读效率提升50倍。

立即体验

用中文搜PubMed

大模型驱动的PubMed中文搜索引擎

马上搜索

文档翻译

学术文献翻译模型,支持多种主流文档格式。

立即体验