Suppr超能文献

酪蛋白激酶1δ缺失促进基因组不稳定——DNA损伤积累及检查点激酶1下调。

Lack of Casein Kinase 1 Delta Promotes Genomic Instability - The Accumulation of DNA Damage and Down-Regulation of Checkpoint Kinase 1.

作者信息

Greer Yoshimi Endo, Gao Bo, Yang Yingzi, Nussenzweig Andre, Rubin Jeffrey S

机构信息

Laboratory of Cellular and Molecular Biology, National Cancer Institute, Bethesda, Maryland, United States of America.

Women's Malignancies Branch, National Cancer Institute, Bethesda, Maryland, United States of America.

出版信息

PLoS One. 2017 Jan 26;12(1):e0170903. doi: 10.1371/journal.pone.0170903. eCollection 2017.

Abstract

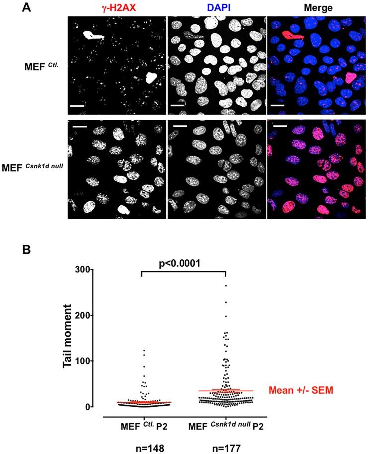
Casein kinase 1 delta (CK1δ) is a conserved serine/threonine protein kinase that regulates diverse cellular processes. Mice lacking CK1δ have a perinatal lethal phenotype and typically weigh 30% less than their wild type littermates. However, the causes of death and small size are unknown. We observed cells with abnormally large nuclei in tissue from Csnk1d null embryos, and multiple centrosomes in mouse embryo fibroblasts (MEFs) deficient in CK1δ (MEFCsnk1d null). Results from γ-H2AX staining and the comet assay demonstrated significant DNA damage in MEFCsnk1d null cells. These cells often contain micronuclei, an indicator of genomic instability. Similarly, abrogation of CK1δ expression in control MEFs stimulated micronuclei formation after doxorubicin treatment, suggesting that CK1δ loss increases vulnerability to genotoxic stress. Cellular levels of total and activated checkpoint kinase 1 (Chk1), which functions in the DNA damage response and mitotic checkpoints, and its downstream effector, Cdc2/CDK1 kinase, were often decreased in MEFCsnk1d null cells as well as in control MEFs transfected with CK1δ siRNA. Hydroxyurea-induced Chk1 activation, as measured by Ser345 phosphorylation, and nuclear localization also were impaired in MEF cells following siRNA knockdown of CK1δ. Similar results were observed in the MCF7 human breast cancer cell line. The decreases in phosphorylated Chk1 were rescued by concomitant expression of siRNA-resistant CK1δ. Experiments with cycloheximide demonstrated that the stability of Chk1 protein was diminished in cells subjected to CK1δ knockdown. Together, these findings suggest that CK1δ contributes to the efficient repair of DNA damage and the proper functioning of mitotic checkpoints by maintaining appropriate levels of Chk1.

摘要

酪蛋白激酶1δ(CK1δ)是一种保守的丝氨酸/苏氨酸蛋白激酶,可调节多种细胞过程。缺乏CK1δ的小鼠具有围产期致死表型,体重通常比野生型同窝小鼠轻30%。然而,死亡和体型小的原因尚不清楚。我们在Csnk1d基因敲除胚胎的组织中观察到细胞核异常大的细胞,以及在缺乏CK1δ的小鼠胚胎成纤维细胞(MEF Csnk1d基因敲除细胞)中有多个中心体。γ-H2AX染色和彗星试验结果表明,MEF Csnk1d基因敲除细胞中存在显著的DNA损伤。这些细胞通常含有微核,这是基因组不稳定的一个指标。同样,在阿霉素处理后,对照MEF细胞中CK1δ表达的缺失刺激了微核形成,表明CK1δ的缺失增加了对基因毒性应激的易感性。在DNA损伤反应和有丝分裂检查点中起作用的总检查点激酶1(Chk1)及其活化形式以及其下游效应物Cdc2/CDK1激酶的细胞水平,在MEF Csnk1d基因敲除细胞以及用CK1δ siRNA转染的对照MEF细胞中通常都会降低。通过Ser345磷酸化测量,羟基脲诱导的Chk1活化以及核定位在CK1δ siRNA敲低后的MEF细胞中也受到损害。在MCF7人乳腺癌细胞系中观察到了类似的结果。磷酸化Chk1的减少通过共表达对siRNA有抗性的CK1δ得以挽救。用放线菌酮进行的实验表明,在受到CK1δ敲低的细胞中,Chk1蛋白的稳定性降低。总之,这些发现表明,CK1δ通过维持适当水平的Chk1,有助于DNA损伤的有效修复和有丝分裂检查点的正常功能。

https://cdn.ncbi.nlm.nih.gov/pmc/blobs/680a/5268481/f6469ab19738/pone.0170903.g001.jpg

文献AI研究员

20分钟写一篇综述,助力文献阅读效率提升50倍。

立即体验

用中文搜PubMed

大模型驱动的PubMed中文搜索引擎

马上搜索

文档翻译

学术文献翻译模型,支持多种主流文档格式。

立即体验