Suppr超能文献

通过 CRISPR 介导的 CK1δ/ε 基因靶向,通过磷酸化调节 GAPVD1 来深入了解它们在胞吞作用中的作用。

CRISPR-mediated gene targeting of CK1δ/ε leads to enhanced understanding of their role in endocytosis via phosphoregulation of GAPVD1.

机构信息

Department of Cell and Developmental Biology, Vanderbilt University School of Medicine, Nashville, TN, 37232, USA.

Calico Group LLC, ProteoWorker, Nashville, TN, 32712, USA.

出版信息

Sci Rep. 2020 Apr 22;10(1):6797. doi: 10.1038/s41598-020-63669-2.

Abstract

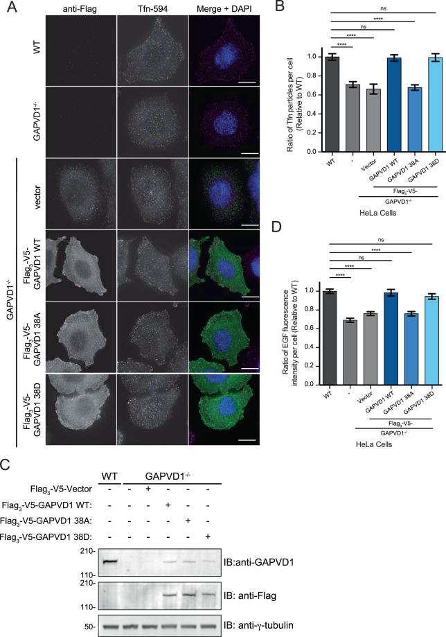
Human casein kinase 1 delta (CK1δ) and epsilon (CK1ε) are members of a conserved family of abundant, ubiquitously expressed serine/threonine kinases that regulate multiple cellular processes including circadian rhythm and endocytosis. Here, we have investigated the localization and interactomes of endogenously tagged CK1δ and CK1ε during interphase and mitosis. CK1δ and CK1ε localize to centrosomes throughout the cell cycle, and in interphase cells to the nucleus, and in both a diffuse and punctate pattern in the cytoplasm. Also, for the first time, they were detected at the midbody during cell division. Mass spectrometry analysis identified a total of 181 proteins co-purifying with a Venus multifunctional (VM)-tagged CK1δ and/or CK1ε. GTPase-activating protein and VPS9 domain-containing protein 1 (GAPVD1), a protein required for efficient endocytosis, was consistently one of the most abundant interacting partners. We demonstrate that GAPVD1 is a substrate of CK1δ/ε with up to 38 phosphorylated residues in vitro and in vivo. Wildtype and a phosphomimetic mutant of GAPVD1, but not a phospho-ablating mutant, were able to rescue defects in transferrin and EGF internalization caused by loss of endogenous GAPVD1. Our results indicate that GAPVD1 is an important interacting partner and substrate of CK1δ/ε for endocytosis.

摘要

人源酪蛋白激酶 1 德尔塔(CK1δ)和 epsilon(CK1ε)是广泛表达的丝氨酸/苏氨酸激酶家族的成员,该家族保守,可调节包括昼夜节律和内吞作用在内的多种细胞过程。在这里,我们研究了内源性标记的 CK1δ 和 CK1ε 在有丝分裂间期和有丝分裂期间的定位和相互作用组。CK1δ 和 CK1ε 在整个细胞周期中定位于中心体,并在有丝分裂间期细胞中定位于核,并且在细胞质中呈现弥散和点状两种模式。此外,它们首次在细胞分裂过程中被检测到在中间体上。质谱分析共鉴定出 181 种与多功能 Venus(VM)标记的 CK1δ 和/或 CK1ε 共纯化的蛋白质。GTPase 激活蛋白和 VPS9 结构域蛋白 1(GAPVD1)是一种对有效内吞作用至关重要的蛋白质,它一直是最丰富的相互作用伙伴之一。我们证明 GAPVD1 是 CK1δ/ε 的底物,在体外和体内可达到 38 个磷酸化残基。野生型和磷酸模拟突变体 GAPVD1 可以挽救内源性 GAPVD1 缺失导致的转铁蛋白和 EGF 内化缺陷,但磷酸化缺陷型不能。我们的结果表明,GAPVD1 是 CK1δ/ε 内吞作用的重要相互作用伙伴和底物。

https://cdn.ncbi.nlm.nih.gov/pmc/blobs/0c69/7176688/3fdcbf26bf7c/41598_2020_63669_Fig1_HTML.jpg

文献检索

告别复杂PubMed语法,用中文像聊天一样搜索,搜遍4000万医学文献。AI智能推荐,让科研检索更轻松。

立即免费搜索

文件翻译

保留排版,准确专业,支持PDF/Word/PPT等文件格式,支持 12+语言互译。

免费翻译文档

深度研究

AI帮你快速写综述,25分钟生成高质量综述,智能提取关键信息,辅助科研写作。

立即免费体验