Materials Science and Engineering Division, National Institute of Standards and Technology, Gaithersburg, Maryland 20899, USA.
Department of Materials Science and Engineering, The Pennsylvania State University, University Park, pennsylvania 16801, USA.
Sci Data. 2017 Jan 31;4:160125. doi: 10.1038/sdata.2016.125.
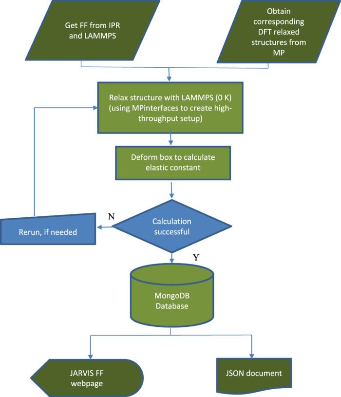
Classical empirical potentials/force-fields (FF) provide atomistic insights into material phenomena through molecular dynamics and Monte Carlo simulations. Despite their wide applicability, a systematic evaluation of materials properties using such potentials and, especially, an easy-to-use user-interface for their comparison is still lacking. To address this deficiency, we computed energetics and elastic properties of variety of materials such as metals and ceramics using a wide range of empirical potentials and compared them to density functional theory (DFT) as well as to experimental data, where available. The database currently consists of 3248 entries including energetics and elastic property calculations, and it is still increasing. We also include computational tools for convex-hull plots for DFT and FF calculations. The data covers 1471 materials and 116 force-fields. In addition, both the complete database and the software coding used in the process have been released for public use online (presently at http://www.ctcms.nist.gov/∼knc6/periodic.html) in a user-friendly way designed to enable further material design and discovery.
经典经验势/力场 (FF) 通过分子动力学和蒙特卡罗模拟为材料现象提供原子水平的见解。尽管它们具有广泛的适用性,但使用这些势进行材料性质的系统评估,特别是缺乏易于使用的比较用户界面。为了解决这个不足,我们使用广泛的经验势计算了各种材料(如金属和陶瓷)的能量学和弹性性质,并将其与密度泛函理论 (DFT) 以及可用的实验数据进行了比较。该数据库目前包含 3248 条条目,包括能量学和弹性性质计算,并且还在不断增加。我们还包括用于 DFT 和 FF 计算的凸包图的计算工具。该数据涵盖了 1471 种材料和 116 种力场。此外,完整的数据库和在该过程中使用的软件代码都已以用户友好的方式发布供公众在线使用(目前位于 http://www.ctcms.nist.gov/∼knc6/periodic.html),旨在促进进一步的材料设计和发现。