Suppr超能文献

氧化三甲胺在动脉粥样硬化形成中的作用:损害内皮细胞自我修复能力并增强单核细胞黏附。

Trimethylamine N-oxide in atherogenesis: impairing endothelial self-repair capacity and enhancing monocyte adhesion.

作者信息

Ma GuoHua, Pan Bing, Chen Yue, Guo CaiXia, Zhao MingMing, Zheng LeMin, Chen BuXing

机构信息

Department of Cardiology, Beijing Tian Tan Hospital, Capital Medical University, Beijing 100050, China.

Medical College of Shantou University, Shantou 515041, China.

出版信息

Biosci Rep. 2017 Mar 2;37(2). doi: 10.1042/BSR20160244. Print 2017 Apr 30.

Abstract

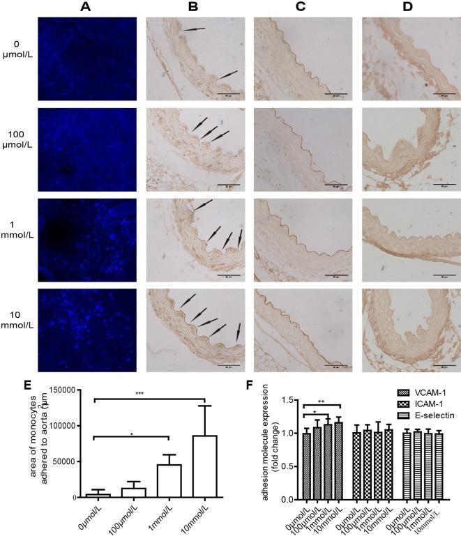
Several studies have reported a strong association between high plasma level of trimethylamine N-oxide (TMAO) and atherosclerosis development. However, the exact mechanism underlying this correlation is unknown. In the present study, we try to explore the impact of TMAO on endothelial dysfunction. After TMAO treatment, human umbilical vein endothelial cells (HUVECs) showed significant impairment in cellular proliferation and HUVECs-extracellular matrix (ECM) adhesion compared with control. Likewise, TMAO markedly suppressed HUVECs migration in transwell migration assay and wound healing assay. In addition, we found TMAO up-regulated vascular cell adhesion molecule-1 (VCAM-1) expression, promoted monocyte adherence, activated protein kinase C (PKC) and p-NF-κB. Interestingly, TMAO-stimulated VCAM-1 expression and monocyte adherence were diminished by PKC inhibitor. These results demonstrate that TMAO promotes early pathological process of atherosclerosis by accelerating endothelial dysfunction, including decreasing endothelial self-repair and increasing monocyte adhesion. Furthermore, TMAO-induced monocyte adhesion is partly attributable to activation of PKC/NF-κB/VCAM-1.

摘要

多项研究报告称,血浆中氧化三甲胺(TMAO)水平升高与动脉粥样硬化发展之间存在密切关联。然而,这种相关性背后的确切机制尚不清楚。在本研究中,我们试图探讨TMAO对内皮功能障碍的影响。TMAO处理后,与对照组相比,人脐静脉内皮细胞(HUVECs)的细胞增殖及HUVECs与细胞外基质(ECM)的黏附均出现显著受损。同样,在Transwell迁移实验和伤口愈合实验中,TMAO显著抑制了HUVECs的迁移。此外,我们发现TMAO上调了血管细胞黏附分子-1(VCAM-1)的表达,促进了单核细胞黏附,激活了蛋白激酶C(PKC)和p-NF-κB。有趣的是,PKC抑制剂可减少TMAO刺激的VCAM-1表达和单核细胞黏附。这些结果表明,TMAO通过加速内皮功能障碍促进动脉粥样硬化的早期病理过程,包括降低内皮自我修复能力和增加单核细胞黏附。此外,TMAO诱导的单核细胞黏附部分归因于PKC/NF-κB/VCAM-1的激活。

https://cdn.ncbi.nlm.nih.gov/pmc/blobs/a30c/5333780/64ccecff7dcc/bsr-2016-0244i001.jpg

文献AI研究员

20分钟写一篇综述,助力文献阅读效率提升50倍。

立即体验

用中文搜PubMed

大模型驱动的PubMed中文搜索引擎

马上搜索

文档翻译

学术文献翻译模型,支持多种主流文档格式。

立即体验