Suppr超能文献

体内重编程和肿瘤发生早期阶段常见的端粒变化。

Common Telomere Changes during In Vivo Reprogramming and Early Stages of Tumorigenesis.

作者信息

Marión Rosa M, López de Silanes Isabel, Mosteiro Lluc, Gamache Benjamin, Abad María, Guerra Carmen, Megías Diego, Serrano Manuel, Blasco Maria A

机构信息

Telomeres and Telomerase Group, Molecular Oncology Program, Spanish National Cancer Research Center (CNIO), Melchor Fernández Almagro 3, Madrid 28029, Spain.

Tumour Suppression Group, Molecular Oncology Program, Spanish National Cancer Research Center (CNIO), Melchor Fernández Almagro 3, Madrid 28029, Spain.

出版信息

Stem Cell Reports. 2017 Feb 14;8(2):460-475. doi: 10.1016/j.stemcr.2017.01.001. Epub 2017 Feb 2.

Abstract

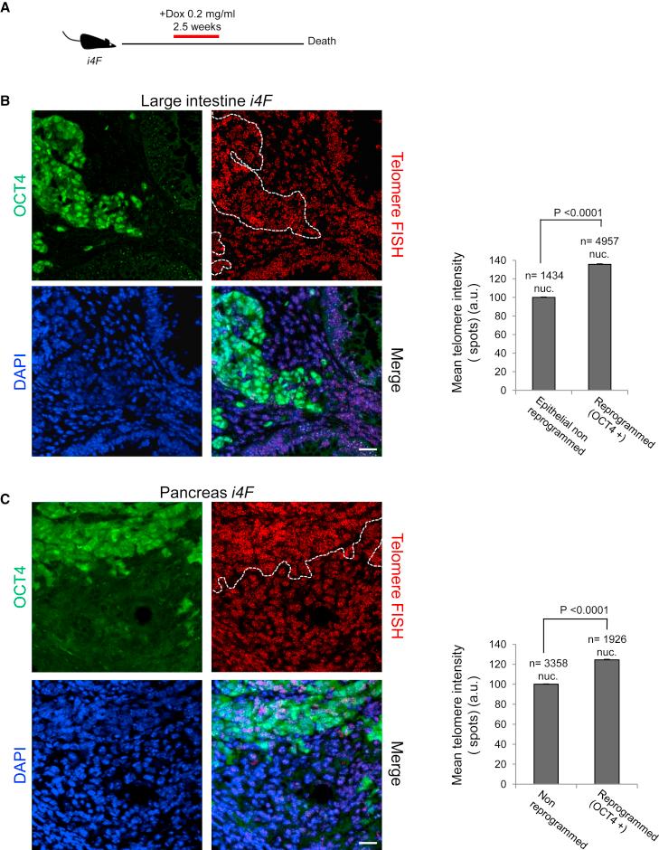
Reprogramming of differentiated cells into induced pluripotent stem cells has been recently achieved in vivo in mice. Telomeres are essential for chromosomal stability and determine organismal life span as well as cancer growth. Here, we study whether tissue dedifferentiation induced by in vivo reprogramming involves changes at telomeres. We find telomerase-dependent telomere elongation in the reprogrammed areas. Notably, we found highly upregulated expression of the TRF1 telomere protein in the reprogrammed areas, which was independent of telomere length. Moreover, TRF1 inhibition reduced in vivo reprogramming efficiency. Importantly, we extend the finding of TRF1 upregulation to pathological tissue dedifferentiation associated with neoplasias, in particular during pancreatic acinar-to-ductal metaplasia, a process that involves transdifferentiation of adult acinar cells into ductal-like cells due to K-Ras oncogene expression. These findings place telomeres as important players in cellular plasticity both during in vivo reprogramming and in pathological conditions associated with increased plasticity, such as cancer.

摘要

最近在小鼠体内实现了将分化细胞重编程为诱导多能干细胞。端粒对于染色体稳定性至关重要,并决定生物体寿命以及癌症生长。在此,我们研究体内重编程诱导的组织去分化是否涉及端粒的变化。我们发现在重编程区域存在端粒酶依赖性的端粒延长。值得注意的是,我们发现重编程区域中TRF1端粒蛋白的表达高度上调,这与端粒长度无关。此外,TRF1抑制降低了体内重编程效率。重要的是,我们将TRF1上调的发现扩展到与肿瘤形成相关的病理性组织去分化,特别是在胰腺腺泡-导管化生过程中,该过程涉及由于K-Ras癌基因表达导致成年腺泡细胞向导管样细胞的转分化。这些发现表明端粒在体内重编程以及与可塑性增加相关的病理状况(如癌症)期间的细胞可塑性中起着重要作用。

https://cdn.ncbi.nlm.nih.gov/pmc/blobs/8e43/5312258/258226877437/gr1.jpg

文献AI研究员

20分钟写一篇综述,助力文献阅读效率提升50倍。

立即体验

用中文搜PubMed

大模型驱动的PubMed中文搜索引擎

马上搜索

文档翻译

学术文献翻译模型,支持多种主流文档格式。

立即体验