Suppr超能文献

去泛素化酶超家族的进化与功能多样化。

The evolution and functional diversification of the deubiquitinating enzyme superfamily.

作者信息

Vlasschaert Caitlyn, Cook David, Xia Xuhua, Gray Douglas A

出版信息

Genome Biol Evol. 2017 Mar;9(3):558-573. doi: 10.1093/gbe/evx020. Epub 2017 Feb 8.

Abstract

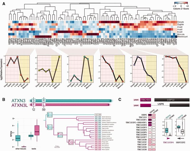
Ubiquitin and ubiquitin-like molecules are attached to and removed from cellular proteins in a dynamic and highly regulated manner. Deubiquitinating enzymes are critical to this process, and the genetic catalogue of deubiquitinating enzymes expanded greatly over the course of evolution. Extensive functional redundancy has been noted among the 93 members of the human deubiquitinating enzyme (DUB) superfamily. This is especially true of genes that were generated by duplication (termed paralogs) as they often retain considerable sequence similarity. Because complete redundancy in systems should be eliminated by selective pressure, we theorized that many overlapping DUBs must have significant and unique spatiotemporal roles that can be evaluated in an evolutionary context. We have determined the evolutionary history of the entire class of deubiquitinating enzymes, including the sequence and means of duplication for all paralogous pairs. To establish their uniqueness, we have investigated cell-type specificity in developmental and adult contexts, and have investigated the coemergence of substrates from the same duplication events. Our analysis has revealed examples of DUB gene subfunctionalization, neofunctionalization, and nonfunctionalization.

摘要

泛素和类泛素分子以动态且高度调控的方式与细胞蛋白质结合及解离。去泛素化酶对这一过程至关重要,并且在进化过程中去泛素化酶的基因目录大幅扩展。在人类去泛素化酶(DUB)超家族的93个成员中已发现广泛的功能冗余。由基因复制产生的基因(称为旁系同源基因)尤其如此,因为它们通常保留着相当程度的序列相似性。由于系统中的完全冗余应会被选择压力消除,我们推测许多重叠的去泛素化酶必定具有重要且独特的时空作用,这些作用可在进化背景下进行评估。我们已确定了整个去泛素化酶类别的进化史,包括所有旁系同源基因对的序列及复制方式。为确定它们的独特性,我们研究了发育和成年环境中的细胞类型特异性,并研究了来自相同复制事件的底物的共同出现情况。我们的分析揭示了去泛素化酶基因亚功能化、新功能化和无功能化的实例。

https://cdn.ncbi.nlm.nih.gov/pmc/blobs/f5d9/5381560/ae26837b7ed4/evx020f1p.jpg

相似文献

1
The evolution and functional diversification of the deubiquitinating enzyme superfamily.
Genome Biol Evol. 2017 Mar;9(3):558-573. doi: 10.1093/gbe/evx020. Epub 2017 Feb 8.
4
Phylogenomic analysis of the cystatin superfamily in eukaryotes and prokaryotes.
BMC Evol Biol. 2009 Nov 18;9:266. doi: 10.1186/1471-2148-9-266.
6
Genomic Architecture and Evolution of the Gene Superfamily as Revealed by Phylogenomic Analysis.
Front Plant Sci. 2022 Apr 18;13:870818. doi: 10.3389/fpls.2022.870818. eCollection 2022.
7
The deubiquitinating enzyme activity of USP22 is necessary for regulating HeLa cell growth.
Gene. 2015 Nov 1;572(1):49-56. doi: 10.1016/j.gene.2015.06.075. Epub 2015 Jul 2.
10
UAF1 is a subunit of multiple deubiquitinating enzyme complexes.
J Biol Chem. 2009 Feb 20;284(8):5343-51. doi: 10.1074/jbc.M808430200. Epub 2008 Dec 15.

引用本文的文献

5
Functional implications of paralog genes in polyglutamine spinocerebellar ataxias.
Hum Genet. 2023 Dec;142(12):1651-1676. doi: 10.1007/s00439-023-02607-4. Epub 2023 Oct 16.
7
The Pleiotropic Ubiquitin-Specific Peptidase 16 and Its Many Substrates.
Cells. 2023 Mar 13;12(6):886. doi: 10.3390/cells12060886.
8
Identification of two ISG15 homologues involved in host immune response against RGNNV in Asian seabass ().
Fish Shellfish Immunol Rep. 2022 Mar 8;3:100054. doi: 10.1016/j.fsirep.2022.100054. eCollection 2022 Dec.
9
Recent Progress of Deubiquitinating Enzymes in Human and Plant Pathogenic Fungi.
Biomolecules. 2022 Oct 4;12(10):1424. doi: 10.3390/biom12101424.

本文引用的文献

1
Whole Genome Duplications Shaped the Receptor Tyrosine Kinase Repertoire of Jawed Vertebrates.
Genome Biol Evol. 2016 Jun 3;8(5):1600-13. doi: 10.1093/gbe/evw103.
2
ISG15 deficiency and increased viral resistance in humans but not mice.
Nat Commun. 2016 May 19;7:11496. doi: 10.1038/ncomms11496.
3
Expression Atlas of the Deubiquitinating Enzymes in the Adult Mouse Retina, Their Evolutionary Diversification and Phenotypic Roles.
PLoS One. 2016 Mar 2;11(3):e0150364. doi: 10.1371/journal.pone.0150364. eCollection 2016.
5
Role of Deubiquitinating Enzymes in DNA Repair.
Mol Cell Biol. 2015 Dec 7;36(4):524-44. doi: 10.1128/MCB.00847-15. Print 2016 Feb 15.
6
Evolution of the highly networked deubiquitinating enzymes USP4, USP15, and USP11.
BMC Evol Biol. 2015 Oct 26;15:230. doi: 10.1186/s12862-015-0511-1.
7
USP4 Auto-Deubiquitylation Promotes Homologous Recombination.
Mol Cell. 2015 Nov 5;60(3):362-73. doi: 10.1016/j.molcel.2015.09.019. Epub 2015 Oct 8.
8
Fine-tuning the ubiquitin code at DNA double-strand breaks: deubiquitinating enzymes at work.
Front Genet. 2015 Sep 8;6:282. doi: 10.3389/fgene.2015.00282. eCollection 2015.
9
Archaeal ancestors of eukaryotes: not so elusive any more.
BMC Biol. 2015 Oct 5;13:84. doi: 10.1186/s12915-015-0194-5.
10
The Deubiquitylating Enzyme USP4 Cooperates with CtIP in DNA Double-Strand Break End Resection.
Cell Rep. 2015 Oct 6;13(1):93-107. doi: 10.1016/j.celrep.2015.08.056. Epub 2015 Sep 17.

文献AI研究员

20分钟写一篇综述,助力文献阅读效率提升50倍。

立即体验

用中文搜PubMed

大模型驱动的PubMed中文搜索引擎

马上搜索

文档翻译

学术文献翻译模型,支持多种主流文档格式。

立即体验