• 文献检索
  • 文档翻译
  • 深度研究
  • 学术资讯
  • Suppr Zotero 插件Zotero 插件
  • 邀请有礼
  • 套餐&价格
  • 历史记录
应用&插件
Suppr Zotero 插件Zotero 插件浏览器插件Mac 客户端Windows 客户端微信小程序
定价
高级版会员购买积分包购买API积分包
服务
文献检索文档翻译深度研究API 文档MCP 服务
关于我们
关于 Suppr公司介绍联系我们用户协议隐私条款
关注我们

Suppr 超能文献

核心技术专利:CN118964589B侵权必究
粤ICP备2023148730 号-1Suppr @ 2026

文献检索

告别复杂PubMed语法,用中文像聊天一样搜索,搜遍4000万医学文献。AI智能推荐,让科研检索更轻松。

立即免费搜索

文件翻译

保留排版,准确专业,支持PDF/Word/PPT等文件格式,支持 12+语言互译。

免费翻译文档

深度研究

AI帮你快速写综述,25分钟生成高质量综述,智能提取关键信息,辅助科研写作。

立即免费体验

ALK相关信号级联在子宫癌肉瘤上皮-间质转化和细胞凋亡调控中的功能作用

Functional role of ALK-related signal cascades on modulation of epithelial-mesenchymal transition and apoptosis in uterine carcinosarcoma.

作者信息

Inoue H, Hashimura M, Akiya M, Chiba R, Saegusa M

机构信息

Department of Pathology, Kitasato University School of Medicine, 1-15-1 Kitasato, Minami-ku, Sagamihara, 252-0374, Kanagawa, Japan.

出版信息

Mol Cancer. 2017 Feb 14;16(1):37. doi: 10.1186/s12943-017-0609-8.

DOI:10.1186/s12943-017-0609-8
PMID:28193280
原文链接:https://pmc.ncbi.nlm.nih.gov/articles/PMC5307825/
Abstract

BACKGROUND

Anaplastic lymphoma kinase (ALK), which is a receptor tyrosine kinase, is essentially and transiently expressed in the developing nervous system. Recently, the deregulated expression of full-length ALK has been observed in some primary solid tumors, but little is known about its involvement in the tumorigenesis of uterine carcinosarcomas (UCSs). Here we examined the functional role of the ALK gene in UCSs.

METHODS

Regulation and function of the ALK gene were assessed using two endometrial carcinoma cell lines. Expression of ALK and its related molecules were also investigated using clinical samples of UCSs.

RESULTS

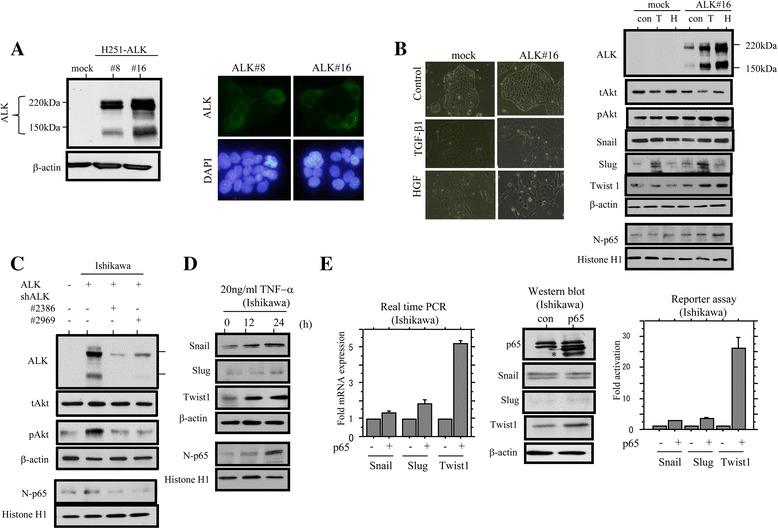
In cell lines, ALK promoter activity was significantly increased by transfection of Sox11 and N-myc, which are known to contribute to neuronal properties. Cells stably overexpressing full-length ALK showed an enhancement of EMT properties mediated by TGF-β1 and HGF, along with an increase in phosphorylated (p) Akt and nuclear p65. Overexpression of p65 also led to transactivation of Twist1 gene, known as an EMT inducer. Finally, treatment of the stable ALK-overexpressing cells with doxorubicin resulted in inhibition of apoptosis with progressive increase in the expression ratio of both pAkt and bcl2 relative to total Akt and bax, respectively. In clinical samples, strong cytoplasmic ALK immunoreactivity and mRNA signals without rearrangement or amplification of the ALK locus were frequently observed in UCSs, particularly in the sarcomatous components. Further, ALK IHC score was found to be positively correlated with Sox11, N-myc, Twist1, and bcl2 scores.

CONCLUSION

ALK-related signal cascades containing Akt, NF-κB, Twist1, and bcl2 may participate in initial signaling for divergent sarcomatous differentiation driven from carcinomatous components in UCSs through induction of the EMT process and inhibition of apoptotic features.

摘要

背景

间变性淋巴瘤激酶(ALK)是一种受体酪氨酸激酶,在发育中的神经系统中基本呈瞬时表达。最近,在一些原发性实体瘤中观察到全长ALK的表达失调,但对其在子宫癌肉瘤(UCS)发生中的作用知之甚少。在此,我们研究了ALK基因在UCS中的功能作用。

方法

使用两种子宫内膜癌细胞系评估ALK基因的调控和功能。还使用UCS的临床样本研究了ALK及其相关分子的表达。

结果

在细胞系中,已知有助于神经元特性的Sox11和N-myc转染可显著增加ALK启动子活性。稳定过表达全长ALK的细胞显示由转化生长因子-β1(TGF-β1)和肝细胞生长因子(HGF)介导的上皮-间质转化(EMT)特性增强,同时磷酸化(p)Akt和核p65增加。p65的过表达还导致已知为EMT诱导剂的Twist1基因的反式激活。最后,用阿霉素处理稳定过表达ALK的细胞导致细胞凋亡受到抑制,pAkt和bcl2相对于总Akt和bax的表达比率逐渐增加。在临床样本中,在UCS中经常观察到强烈的细胞质ALK免疫反应性和mRNA信号,而ALK基因座无重排或扩增,特别是在肉瘤成分中。此外,发现ALK免疫组化评分与Sox11、N-myc、Twist1和bcl2评分呈正相关。

结论

包含Akt、核因子-κB(NF-κB)、Twist1和bcl2的ALK相关信号级联可能通过诱导EMT过程和抑制凋亡特征参与UCS中癌成分驱动的不同肉瘤分化的初始信号传导。

https://cdn.ncbi.nlm.nih.gov/pmc/blobs/e4c4/5307825/9b71b906ec9b/12943_2017_609_Fig7_HTML.jpg
https://cdn.ncbi.nlm.nih.gov/pmc/blobs/e4c4/5307825/7bb924175376/12943_2017_609_Fig1_HTML.jpg
https://cdn.ncbi.nlm.nih.gov/pmc/blobs/e4c4/5307825/cff4c02a3443/12943_2017_609_Fig2_HTML.jpg
https://cdn.ncbi.nlm.nih.gov/pmc/blobs/e4c4/5307825/59d110973c3f/12943_2017_609_Fig3_HTML.jpg
https://cdn.ncbi.nlm.nih.gov/pmc/blobs/e4c4/5307825/751e88e8c776/12943_2017_609_Fig4_HTML.jpg
https://cdn.ncbi.nlm.nih.gov/pmc/blobs/e4c4/5307825/c4600a9e2338/12943_2017_609_Fig5_HTML.jpg
https://cdn.ncbi.nlm.nih.gov/pmc/blobs/e4c4/5307825/c9b528840c0c/12943_2017_609_Fig6_HTML.jpg
https://cdn.ncbi.nlm.nih.gov/pmc/blobs/e4c4/5307825/9b71b906ec9b/12943_2017_609_Fig7_HTML.jpg
https://cdn.ncbi.nlm.nih.gov/pmc/blobs/e4c4/5307825/7bb924175376/12943_2017_609_Fig1_HTML.jpg
https://cdn.ncbi.nlm.nih.gov/pmc/blobs/e4c4/5307825/cff4c02a3443/12943_2017_609_Fig2_HTML.jpg
https://cdn.ncbi.nlm.nih.gov/pmc/blobs/e4c4/5307825/59d110973c3f/12943_2017_609_Fig3_HTML.jpg
https://cdn.ncbi.nlm.nih.gov/pmc/blobs/e4c4/5307825/751e88e8c776/12943_2017_609_Fig4_HTML.jpg
https://cdn.ncbi.nlm.nih.gov/pmc/blobs/e4c4/5307825/c4600a9e2338/12943_2017_609_Fig5_HTML.jpg
https://cdn.ncbi.nlm.nih.gov/pmc/blobs/e4c4/5307825/c9b528840c0c/12943_2017_609_Fig6_HTML.jpg
https://cdn.ncbi.nlm.nih.gov/pmc/blobs/e4c4/5307825/9b71b906ec9b/12943_2017_609_Fig7_HTML.jpg

相似文献

1
Functional role of ALK-related signal cascades on modulation of epithelial-mesenchymal transition and apoptosis in uterine carcinosarcoma.ALK相关信号级联在子宫癌肉瘤上皮-间质转化和细胞凋亡调控中的功能作用
Mol Cancer. 2017 Feb 14;16(1):37. doi: 10.1186/s12943-017-0609-8.
2
Cooperation of Sox4 with β-catenin/p300 complex in transcriptional regulation of the Slug gene during divergent sarcomatous differentiation in uterine carcinosarcoma.在子宫癌肉瘤不同的肉瘤样分化过程中,Sox4与β-连环蛋白/p300复合物在Slug基因转录调控中的合作。
BMC Cancer. 2016 Feb 3;16:53. doi: 10.1186/s12885-016-2090-y.
3
Requirement of the Akt/beta-catenin pathway for uterine carcinosarcoma genesis, modulating E-cadherin expression through the transactivation of slug.子宫癌肉瘤发生中Akt/β-连环蛋白信号通路的需求,通过激活Slug转录来调节E-钙黏蛋白的表达
Am J Pathol. 2009 Jun;174(6):2107-15. doi: 10.2353/ajpath.2009.081018. Epub 2009 Apr 23.
4
S100A4/non-muscle myosin II signaling regulates epithelial-mesenchymal transition and stemness in uterine carcinosarcoma.S100A4/非肌肉肌球蛋白 II 信号通路调控子宫癌肉瘤中的上皮间质转化和干细胞特性。
Lab Invest. 2020 May;100(5):682-695. doi: 10.1038/s41374-019-0359-x. Epub 2019 Dec 19.
5
Transcriptional regulation of the alpha-1 type II collagen gene by nuclear factor B/p65 and Sox9 in the chondrocytic phenotype of uterine carcinosarcomas.核因子 B/p65 和 Sox9 对子宫癌肉瘤软骨样表型中α-1 型 II 胶原基因的转录调控。
Hum Pathol. 2013 Sep;44(9):1780-8. doi: 10.1016/j.humpath.2012.12.019. Epub 2013 Apr 22.
6
Expression profiles of carcinosarcoma of the uterine corpus-are these similar to carcinoma or sarcoma?子宫体癌肉瘤的表达谱——与癌或肉瘤相似吗?
Genes Chromosomes Cancer. 2012 Mar;51(3):229-39. doi: 10.1002/gcc.20947. Epub 2011 Nov 10.
7
ALK signaling cascade confers multiple advantages to glioblastoma cells through neovascularization and cell proliferation.间变性淋巴瘤激酶(ALK)信号级联通过新生血管形成和细胞增殖赋予胶质母细胞瘤细胞多种优势。
PLoS One. 2017 Aug 24;12(8):e0183516. doi: 10.1371/journal.pone.0183516. eCollection 2017.
8
Oncogene alterations in endometrial carcinosarcomas.子宫内膜癌肉瘤中的癌基因改变。
Hum Pathol. 2013 May;44(5):852-9. doi: 10.1016/j.humpath.2012.07.027. Epub 2012 Nov 28.
9
Prognostic significance and therapeutic potential of the activation of anaplastic lymphoma kinase/protein kinase B/mammalian target of rapamycin signaling pathway in anaplastic large cell lymphoma.间变性大细胞淋巴瘤中间变性淋巴瘤激酶/蛋白激酶B/雷帕霉素哺乳动物靶标信号通路激活的预后意义及治疗潜力
BMC Cancer. 2013 Oct 10;13:471. doi: 10.1186/1471-2407-13-471.
10
The genetic landscape of metaplastic breast cancers and uterine carcinosarcomas.多形性乳腺癌和子宫癌肉瘤的遗传景观。
Mol Oncol. 2021 Apr;15(4):1024-1039. doi: 10.1002/1878-0261.12813. Epub 2021 Feb 19.

引用本文的文献

1
SOX11 and GLIS2: Novel Biomarkers for Understanding the Progression of Oral Leukoplakia.SOX11和GLIS2:用于理解口腔白斑进展的新型生物标志物。
Int Dent J. 2025 Jun 20;75(4):100872. doi: 10.1016/j.identj.2025.100872.
2
Establishment and comparison of three sublines from a human uterine carcinosarcoma cell line, ESCA.从人子宫癌肉瘤细胞系ESCA建立三个亚系并进行比较。
Hum Cell. 2025 Jun 2;38(4):115. doi: 10.1007/s13577-025-01225-8.
3
Significance of Midkine Signaling in Women's Cancers: Novel Biomarker and Therapeutic Target.

本文引用的文献

1
Oncogenic ALK regulates EMT in non-small cell lung carcinoma through repression of the epithelial splicing regulatory protein 1.致癌性ALK通过抑制上皮剪接调节蛋白1来调控非小细胞肺癌中的上皮-间质转化。
Oncotarget. 2016 May 31;7(22):33316-30. doi: 10.18632/oncotarget.8955.
2
EMT is associated with, but does not drive resistance to ALK inhibitors among EML4-ALK non-small cell lung cancer.上皮-间质转化(EMT)与EML4-ALK非小细胞肺癌对ALK抑制剂的耐药相关,但并非导致耐药的原因。
Mol Oncol. 2016 Apr;10(4):601-9. doi: 10.1016/j.molonc.2015.11.007. Epub 2015 Nov 24.
3
ALK inhibitor resistance in ALK(F1174L)-driven neuroblastoma is associated with AXL activation and induction of EMT.
中期因子信号通路在女性癌症中的意义:新型生物标志物与治疗靶点
Int J Mol Sci. 2025 May 17;26(10):4809. doi: 10.3390/ijms26104809.
4
Ganoderic Acid A Prevented Osteoporosis by Modulating the PIK3CA/p-Akt/TWIST1 Signaling Pathway.灵芝酸A通过调节PIK3CA/p-Akt/TWIST1信号通路预防骨质疏松症。
Food Sci Nutr. 2025 Apr 14;13(4):e70177. doi: 10.1002/fsn3.70177. eCollection 2025 Apr.
5
SOX on tumors, a comfort or a constraint?SOX对肿瘤而言,是一种助力还是一种限制?
Cell Death Discov. 2024 Feb 9;10(1):67. doi: 10.1038/s41420-024-01834-6.
6
Anaplastic lymphoma kinase overexpression enhances aggressive phenotypic characteristics of endometrial carcinoma.间变性淋巴瘤激酶过表达增强子宫内膜癌侵袭性表型特征。
BMC Cancer. 2023 Aug 17;23(1):765. doi: 10.1186/s12885-023-11144-2.
7
Ceritinib (LDK378) prevents bone loss suppressing Akt and NF-κB-induced osteoclast formation.塞瑞替尼(LDK378)可预防骨质流失,抑制 Akt 和 NF-κB 诱导的破骨细胞形成。
Front Endocrinol (Lausanne). 2022 Nov 8;13:939959. doi: 10.3389/fendo.2022.939959. eCollection 2022.
8
Case report: ZEB1 expression in three cases of hepatic carcinosarcoma.病例报告:三例肝肉瘤样癌中ZEB1的表达情况
Front Oncol. 2022 Sep 12;12:972650. doi: 10.3389/fonc.2022.972650. eCollection 2022.
9
Molecular Characterizations of Gynecologic Carcinosarcomas: A Focus on the Immune Microenvironment.妇科癌肉瘤的分子特征:聚焦免疫微环境
Cancers (Basel). 2022 Sep 14;14(18):4465. doi: 10.3390/cancers14184465.
10
ALKBH5-mediated m6A modification of circCCDC134 facilitates cervical cancer metastasis by enhancing HIF1A transcription.ALKBH5 介导的 circCCDC134 的 m6A 修饰通过增强 HIF1A 转录促进宫颈癌转移。
J Exp Clin Cancer Res. 2022 Aug 26;41(1):261. doi: 10.1186/s13046-022-02462-7.
在ALK(F1174L)驱动的神经母细胞瘤中,ALK抑制剂耐药与AXL激活和上皮-间质转化的诱导有关。
Oncogene. 2016 Jul 14;35(28):3681-91. doi: 10.1038/onc.2015.434. Epub 2015 Nov 30.
4
Transcriptional upregulation of HNF-1β by NF-κB in ovarian clear cell carcinoma modulates susceptibility to apoptosis through alteration in bcl-2 expression.NF-κB 转录上调卵巢透明细胞癌中的 HNF-1β 通过改变 bcl-2 表达调节细胞凋亡易感性。
Lab Invest. 2015 Aug;95(8):962-72. doi: 10.1038/labinvest.2015.73. Epub 2015 Jun 1.
5
EML4-ALK induces epithelial-mesenchymal transition consistent with cancer stem cell properties in H1299 non-small cell lung cancer cells.EML4-ALK在H1299非小细胞肺癌细胞中诱导上皮-间质转化,这与癌症干细胞特性一致。
Biochem Biophys Res Commun. 2015 Apr 10;459(3):398-404. doi: 10.1016/j.bbrc.2015.02.114. Epub 2015 Feb 28.
6
FilGAP, a Rac-specific Rho GTPase-activating protein, is a novel prognostic factor for follicular lymphoma.FilGAP是一种特异性作用于Rac的Rho GTP酶激活蛋白,是滤泡性淋巴瘤的一种新型预后因素。
Cancer Med. 2015 Jun;4(6):808-18. doi: 10.1002/cam4.423. Epub 2015 Jan 29.
7
ALK is a MYCN target gene and regulates cell migration and invasion in neuroblastoma.间变性淋巴瘤激酶是一种MYCN靶基因,可调节神经母细胞瘤中的细胞迁移和侵袭。
Sci Rep. 2013 Dec 20;3:3450. doi: 10.1038/srep03450.
8
Mechanistic insight into ALK receptor tyrosine kinase in human cancer biology.ALK 受体酪氨酸激酶在人类癌症生物学中的作用机制研究。
Nat Rev Cancer. 2013 Oct;13(10):685-700. doi: 10.1038/nrc3580.
9
NF-κB regulates mesenchymal transition for the induction of non-small cell lung cancer initiating cells.NF-κB 调节间充质转化以诱导非小细胞肺癌起始细胞。
PLoS One. 2013 Jul 30;8(7):e68597. doi: 10.1371/journal.pone.0068597. Print 2013.
10
Neuroblastoma: developmental biology, cancer genomics and immunotherapy.神经母细胞瘤:发育生物学、癌症基因组学和免疫疗法。
Nat Rev Cancer. 2013 Jun;13(6):397-411. doi: 10.1038/nrc3526.