Suppr超能文献

黑色素瘤中PD-L1上调会增加疾病侵袭性,且是通过miR-17-5p介导的。

PD-L1 up-regulation in melanoma increases disease aggressiveness and is mediated through miR-17-5p.

作者信息

Audrito Valentina, Serra Sara, Stingi Aureliano, Orso Francesca, Gaudino Federica, Bologna Cinzia, Neri Francesco, Garaffo Giulia, Nassini Romina, Baroni Gianna, Rulli Eliana, Massi Daniela, Oliviero Salvatore, Piva Roberto, Taverna Daniela, Mandalà Mario, Deaglio Silvia

机构信息

Human Genetics Foundation (HuGeF), Turin, Italy.

Department of Medical Sciences, University of Turin, Turin, Italy.

出版信息

Oncotarget. 2017 Feb 28;8(9):15894-15911. doi: 10.18632/oncotarget.15213.

Abstract

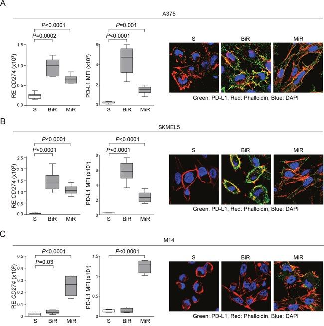
PD-L1 is expressed by a subset of patients with metastatic melanoma (MM) with an unfavorable outcome. Its expression is increased in cells resistant to BRAF or MEK inhibitors (BRAFi or MEKi). However, the function and regulation of expression of PD-L1 remain incompletely understood.After generating BRAFi- and MEKi-resistant cell lines, we observed marked up-regulation of PD-L1 expression. These cells were characterized by a common gene expression profile with up-regulation of genes involved in cell movement. Consistently, in vitro they showed significantly increased invasive properties. This phenotype was controlled in part by PD-L1, as determined after silencing the molecule. Up-regulation of PD-L1 was due to post-transcriptional events controlled by miR-17-5p, which showed an inverse correlation with PD-L1 mRNA. Direct binding between miR-17-5p and the 3'-UTR of PD-L1 mRNA was demonstrated using luciferase reporter assays.In a cohort of 80 BRAF-mutated MM patients treated with BRAFi or MEKi, constitutive expression of PD-L1 in the absence of immune infiltrate, defined the patient subset with the worst prognosis. Furthermore, PD-L1 expression increased in tissue biopsies after the metastatic lesions became resistant to BRAFi or MEKi. Lastly, plasmatic miR-17-5p levels were higher in patients with PD-L1+ than PD-L1- lesions.In conclusion, our findings indicate that PD-L1 expression induces a more aggressive behavior in melanoma cells. We also show that PD-L1 up-regulation in BRAFi or MEKi-resistant cells is partly due to post-transcriptional mechanisms that involve miR-17-5p, suggesting that miR-17-5p may be used as a marker of PD-L1 expression by metastatic lesions and ultimately a predictor of responses to BRAFi or MEKi.

摘要

程序性死亡配体1(PD-L1)在一部分转移性黑色素瘤(MM)患者中表达,这些患者预后不良。在对BRAF或MEK抑制剂(BRAFi或MEKi)耐药的细胞中,其表达增加。然而,PD-L1的功能及其表达调控仍未完全明确。在构建BRAFi和MEKi耐药细胞系后,我们观察到PD-L1表达显著上调。这些细胞具有共同的基因表达谱,与细胞运动相关的基因上调。一致地,在体外它们显示出侵袭特性显著增加。沉默该分子后确定,这种表型部分由PD-L1控制。PD-L1的上调归因于由miR-17-5p控制的转录后事件,miR-17-5p与PD-L1 mRNA呈负相关。使用荧光素酶报告基因检测证实了miR-17-5p与PD-L1 mRNA的3'-非翻译区(3'-UTR)之间的直接结合。在80例接受BRAFi或MEKi治疗的BRAF突变MM患者队列中,在无免疫浸润情况下PD-L1的组成性表达确定了预后最差的患者亚组。此外,在转移性病变对BRAFi或MEKi耐药后,组织活检中PD-L1表达增加。最后,PD-L1阳性病变患者的血浆miR-17-5p水平高于PD-L1阴性病变患者。总之,我们的研究结果表明,PD-L1表达诱导黑色素瘤细胞表现出更具侵袭性的行为。我们还表明,BRAFi或MEKi耐药细胞中PD-L1的上调部分归因于涉及miR-17-5p的转录后机制,这表明miR-17-5p可用作转移性病变中PD-L1表达的标志物,并最终作为对BRAFi或MEKi反应的预测指标。

https://cdn.ncbi.nlm.nih.gov/pmc/blobs/6cde/5362532/f9a1e31e37d5/oncotarget-08-15894-g001.jpg

文献AI研究员

20分钟写一篇综述,助力文献阅读效率提升50倍。

立即体验

用中文搜PubMed

大模型驱动的PubMed中文搜索引擎

马上搜索

文档翻译

学术文献翻译模型,支持多种主流文档格式。

立即体验