Suppr超能文献

系统范围的蛋白质-小分子复合物检测表明植物中存在广泛的代谢物调控。

System-wide detection of protein-small molecule complexes suggests extensive metabolite regulation in plants.

机构信息

Max Planck Institute of Molecular Plant Physiology, Potsdam, Germany.

出版信息

Sci Rep. 2017 Feb 13;7:42387. doi: 10.1038/srep42387.

Abstract

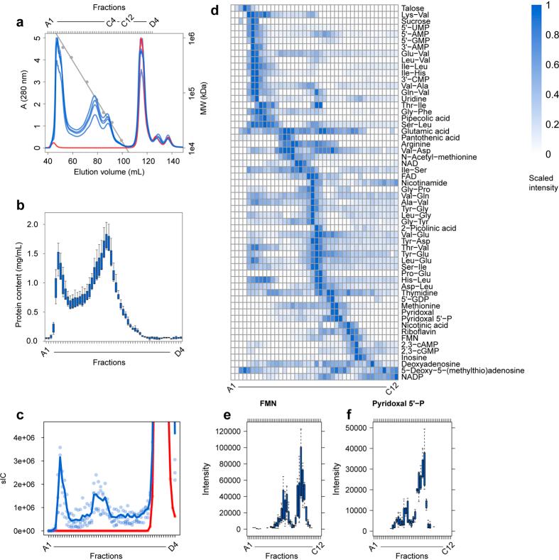
Protein small molecule interactions are at the core of cell regulation controlling metabolism and development. We reasoned that due to the lack of system wide approaches only a minority of those regulatory molecules are known. In order to see whether or not this assumption is true we developed an effective approach for the identification of small molecules having potential regulatory role that obviates the need of protein or small molecule baits. At the core of this approach is a simple biochemical co-fractionation taking advantage of size differences between proteins and small molecules. Metabolomics based analysis of small molecules co-fractionating with proteins identified a multitude of small molecules in Arabidopsis suggesting the existence of numerous, small molecules/metabolites bound to proteins representing potential regulatory molecules. The approach presented here uses Arabidopsis cell cultures, but is generic and hence applicable to all biological systems.

摘要

蛋白质小分子相互作用是细胞调控的核心,控制着代谢和发育。我们推断,由于缺乏系统的方法,只有少数这些调节分子是已知的。为了验证这一假设是否正确,我们开发了一种有效的方法来识别具有潜在调节作用的小分子,而无需使用蛋白质或小分子诱饵。该方法的核心是一种简单的生化共分离方法,利用蛋白质和小分子之间的大小差异。基于代谢组学的小分子与蛋白质共分离分析鉴定了拟南芥中的多种小分子,表明存在大量与蛋白质结合的小分子/代谢物,代表潜在的调节分子。本文提出的方法使用拟南芥细胞培养物,但具有通用性,因此适用于所有生物系统。

https://cdn.ncbi.nlm.nih.gov/pmc/blobs/1ffd/5304321/46ce7595441c/srep42387-f1.jpg

文献AI研究员

20分钟写一篇综述,助力文献阅读效率提升50倍。

立即体验

用中文搜PubMed

大模型驱动的PubMed中文搜索引擎

马上搜索

文档翻译

学术文献翻译模型,支持多种主流文档格式。

立即体验