Suppr超能文献

高通量细胞电穿孔微系统,用于将单个向导 RNA 平行递送至哺乳动物细胞。

High-throughput in situ cell electroporation microsystem for parallel delivery of single guide RNAs into mammalian cells.

机构信息

Department of Biomedical Engineering, School of Medicine, Collaborative Innovation Center for Diagnosis and Treatment of Infectious Diseases, Tsinghua University, Beijing, 100084, China.

School of Biological Science and Medical Engineering, Beihang University, Beijing, 100191, China.

出版信息

Sci Rep. 2017 Feb 13;7:42512. doi: 10.1038/srep42512.

Abstract

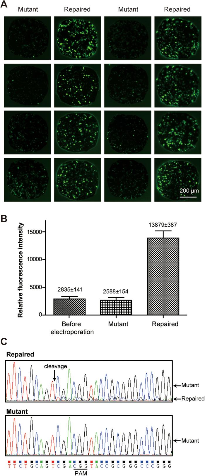
Arrayed genetic screens mediated by the CRISPR/Cas9 technology with single guide RNA (sgRNA) libraries demand a high-throughput platform capable of transfecting diverse cell types at a high efficiency in a genome-wide scale for detection and analysis of sophisticated cellular phenotypes. Here we developed a high-throughput in situ cell electroporation (HiCEP) microsystem which leveraged the superhydrophobic feature of the microwell array to achieve individually controlled conditions in each microwell and coupled an interdigital electrode array chip with the microwells in a modular-based scheme for highly efficient delivery of exogenous molecules into cells. Two plasmids encoding enhanced green and red fluorescent proteins (EGFP and ERFP), respectively, were successfully electroporated into attached HeLa cells on a 169-microwell array chip with transfection efficiencies of 71.6 ± 11.4% and 62.9 ± 2.7%, and a cell viability above 95%. We also successfully conducted selective electroporation of sgRNA into 293T cells expressing the Cas9 nuclease in a high-throughput manner and observed the four-fold increase of the GFP intensities due to the repair of the protein coding sequences mediated by the CRISPR/Cas9 system. This study proved that this HiCEP system has the great potential to be used for arrayed functional screens with genome-wide CRISPR libraries on hard-to-transfect cells in the future.

摘要

基于 CRISPR/Cas9 技术的单引导 RNA(sgRNA)文库的基因阵列筛选需要一个高通量平台,能够以高通量、高效率转染多种细胞类型,以便在全基因组范围内检测和分析复杂的细胞表型。在这里,我们开发了一种高通量原位细胞电穿孔(HiCEP)微系统,该系统利用微井阵列的超疏水性特征来实现每个微井的单独控制条件,并将叉指电极阵列芯片与微井以模块化的方式耦合,以高效地将外源分子递送到细胞中。两个分别编码增强型绿色和红色荧光蛋白(EGFP 和 ERFP)的质粒被成功地电穿孔到附着在 169 个微井芯片上的 HeLa 细胞中,转染效率分别为 71.6±11.4%和 62.9±2.7%,细胞活力高于 95%。我们还成功地以高通量的方式将 sgRNA 选择性地电穿孔到表达 Cas9 核酸酶的 293T 细胞中,并观察到由于 CRISPR/Cas9 系统介导的蛋白编码序列修复,GFP 强度增加了四倍。这项研究证明,这种 HiCEP 系统具有很大的潜力,可以用于未来对难以转染的细胞进行全基因组 CRISPR 文库的基因阵列功能筛选。

https://cdn.ncbi.nlm.nih.gov/pmc/blobs/1cb8/5304186/8687e173a19c/srep42512-f1.jpg

文献AI研究员

20分钟写一篇综述,助力文献阅读效率提升50倍。

立即体验

用中文搜PubMed

大模型驱动的PubMed中文搜索引擎

马上搜索

文档翻译

学术文献翻译模型,支持多种主流文档格式。

立即体验