Tsakiri Eleni N, Gaboriaud-Kolar Nicolas, Iliaki Kalliopi K, Tchoumtchoua Job, Papanagnou Eleni-Dimitra, Chatzigeorgiou Sofia, Tallas Konstantinos D, Mikros Emmanuel, Halabalaki Maria, Skaltsounis Alexios-Leandros, Trougakos Ioannis P
1 Department of Cell Biology and Biophysics, Faculty of Biology, National and Kapodistrian University of Athens , Athens, Greece .
2 Department of Pharmacognosy and Natural Products Chemistry, Faculty of Pharmacy, National and Kapodistrian University of Athens , Athens, Greece .
Antioxid Redox Signal. 2017 Nov 10;27(14):1027-1047. doi: 10.1089/ars.2016.6910. Epub 2017 May 16.
Organismal aging can be delayed by mutations that either activate stress responses or reduce the nutrient-sensing pathway signaling; thus, by using Drosophila melanogaster as an in vivo experimental screening platform, we searched for compounds that modulate these pathways.
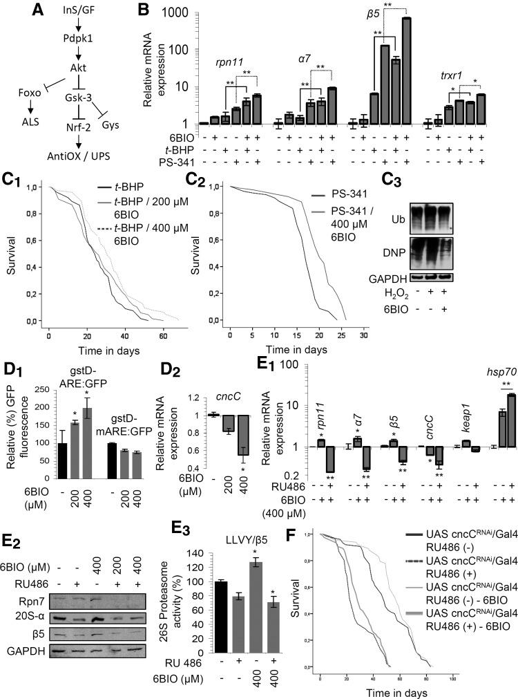
We noted that oral administration of the glycogen synthase kinase 3 (Gsk-3) inhibitor 6-bromoindirubin-3'-oxime (6BIO) in Drosophila flies extended healthy life span. 6BIO is not metabolized in fly tissues, modulated bioenergetic pathways, decreased lipid and glucose tissue load, activated antioxidant and proteostatic modules, and enhanced resistance to stressors. Mechanistically, we found that the effects on the stress-responsive pathways were largely dependent on the activity of the transcription factor nuclear factor erythroid 2-related factor (Nrf-2). Genetic inhibition of Gsk-3 largely phenocopied the 6BIO-mediated effects, while high levels of Gsk-3 expression and/or kinase activity suppressed proteostatic modules and reduced flies' longevity; these effects were partially rescued by 6BIO. Also, 6BIO was found to partially reduce the 3-phosphoinositide-dependent protein kinase-1 (Pdpk1) activity, a major effector of the insulin/insulin-like growth factor-1 cell signaling pathways.
6BIO exerts the unique property of increasing stress tolerance and in parallel partially suppressing the nutrient-sensing pathway signaling.
Our findings suggest that the 6BIO scaffold can be used for the development of novel antiaging compounds. Antioxid. Redox Signal. 27, 1027-1047.
激活应激反应或减少营养感应途径信号传导的突变可延缓机体衰老;因此,我们利用黑腹果蝇作为体内实验筛选平台,寻找能够调节这些途径的化合物。
我们注意到,给果蝇口服糖原合酶激酶3(Gsk-3)抑制剂6-溴靛玉红-3'-肟(6BIO)可延长其健康寿命。6BIO在果蝇组织中不被代谢,可调节生物能量途径,降低脂质和葡萄糖组织负荷,激活抗氧化和蛋白质稳态模块,并增强对应激源的抵抗力。从机制上讲,我们发现对应激反应途径的影响很大程度上依赖于转录因子核因子红细胞2相关因子(Nrf-2)的活性。Gsk-3的基因抑制在很大程度上模拟了6BIO介导的效应,而高水平的Gsk-3表达和/或激酶活性则抑制了蛋白质稳态模块并缩短了果蝇的寿命;6BIO可部分挽救这些效应。此外,还发现6BIO可部分降低3-磷酸肌醇依赖性蛋白激酶-1(Pdpk1)的活性,Pdpk1是胰岛素/胰岛素样生长因子-1细胞信号通路的主要效应器。
6BIO具有增加应激耐受性的独特特性,同时可部分抑制营养感应途径信号传导。
我们的研究结果表明,6BIO支架可用于开发新型抗衰老化合物。《抗氧化与氧化还原信号》27卷,第1027 - 1047页。