• 文献检索
  • 文档翻译
  • 深度研究
  • 学术资讯
  • Suppr Zotero 插件Zotero 插件
  • 邀请有礼
  • 套餐&价格
  • 历史记录
应用&插件
Suppr Zotero 插件Zotero 插件浏览器插件Mac 客户端Windows 客户端微信小程序
定价
高级版会员购买积分包购买API积分包
服务
文献检索文档翻译深度研究API 文档MCP 服务
关于我们
关于 Suppr公司介绍联系我们用户协议隐私条款
关注我们

Suppr 超能文献

核心技术专利:CN118964589B侵权必究
粤ICP备2023148730 号-1Suppr @ 2026

文献检索

告别复杂PubMed语法,用中文像聊天一样搜索,搜遍4000万医学文献。AI智能推荐,让科研检索更轻松。

立即免费搜索

文件翻译

保留排版,准确专业,支持PDF/Word/PPT等文件格式,支持 12+语言互译。

免费翻译文档

深度研究

AI帮你快速写综述,25分钟生成高质量综述,智能提取关键信息,辅助科研写作。

立即免费体验

果蝇TRF2和TAF9调节脂滴大小和磷脂脂肪酸组成。

Drosophila TRF2 and TAF9 regulate lipid droplet size and phospholipid fatty acid composition.

作者信息

Fan Wei, Lam Sin Man, Xin Jingxue, Yang Xiao, Liu Zhonghua, Liu Yuan, Wang Yong, Shui Guanghou, Huang Xun

机构信息

State Key Laboratory of Molecular Developmental Biology, Institute of Genetics and Developmental Biology, Chinese Academy of Sciences, Beijing, China.

University of Chinese Academy of Sciences, Beijing, China.

出版信息

PLoS Genet. 2017 Mar 8;13(3):e1006664. doi: 10.1371/journal.pgen.1006664. eCollection 2017 Mar.

DOI:10.1371/journal.pgen.1006664
PMID:28273089
原文链接:https://pmc.ncbi.nlm.nih.gov/articles/PMC5362240/
Abstract

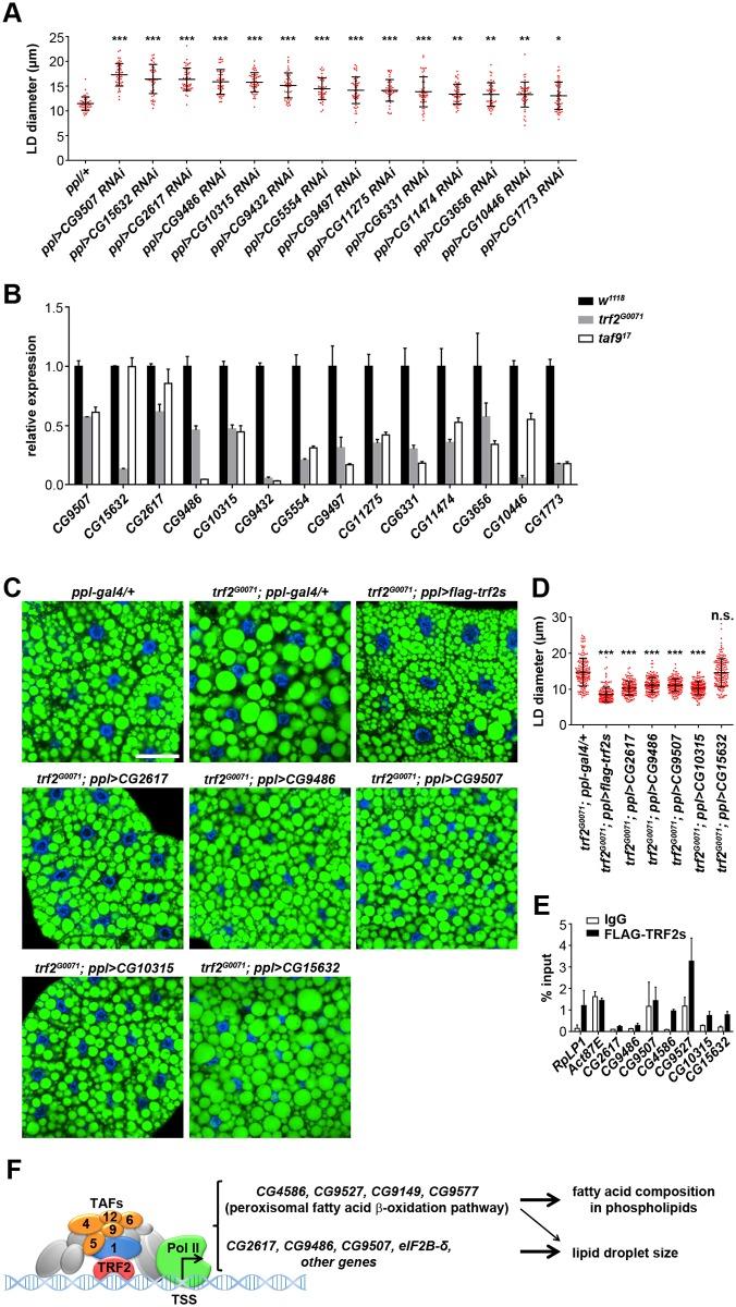
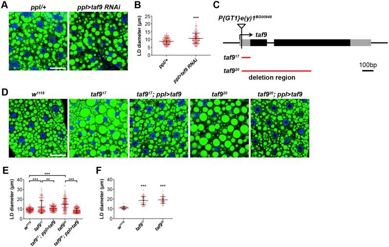
The general transcription factor TBP (TATA-box binding protein) and its associated factors (TAFs) together form the TFIID complex, which directs transcription initiation. Through RNAi and mutant analysis, we identified a specific TBP family protein, TRF2, and a set of TAFs that regulate lipid droplet (LD) size in the Drosophila larval fat body. Among the three Drosophila TBP genes, trf2, tbp and trf1, only loss of function of trf2 results in increased LD size. Moreover, TRF2 and TAF9 regulate fatty acid composition of several classes of phospholipids. Through RNA profiling, we found that TRF2 and TAF9 affects the transcription of a common set of genes, including peroxisomal fatty acid β-oxidation-related genes that affect phospholipid fatty acid composition. We also found that knockdown of several TRF2 and TAF9 target genes results in large LDs, a phenotype which is similar to that of trf2 mutants. Together, these findings provide new insights into the specific role of the general transcription machinery in lipid homeostasis.

摘要

通用转录因子TBP(TATA框结合蛋白)及其相关因子(TAFs)共同形成TFIID复合物,该复合物指导转录起始。通过RNA干扰和突变分析,我们鉴定出一种特定的TBP家族蛋白TRF2,以及一组在果蝇幼虫脂肪体中调节脂滴(LD)大小的TAFs。在果蝇的三个TBP基因trf2、tbp和trf1中,只有trf2功能丧失会导致LD大小增加。此外,TRF2和TAF9调节几类磷脂的脂肪酸组成。通过RNA分析,我们发现TRF2和TAF9影响一组共同基因的转录,包括影响磷脂脂肪酸组成的过氧化物酶体脂肪酸β-氧化相关基因。我们还发现,敲低几个TRF2和TAF9的靶基因会导致形成大的脂滴,这一表型与trf2突变体相似。总之,这些发现为通用转录机制在脂质稳态中的特定作用提供了新的见解。

https://cdn.ncbi.nlm.nih.gov/pmc/blobs/baa0/5362240/ee7f9aca4559/pgen.1006664.g007.jpg
https://cdn.ncbi.nlm.nih.gov/pmc/blobs/baa0/5362240/bd020b9fccef/pgen.1006664.g001.jpg
https://cdn.ncbi.nlm.nih.gov/pmc/blobs/baa0/5362240/8add524ae67c/pgen.1006664.g002.jpg
https://cdn.ncbi.nlm.nih.gov/pmc/blobs/baa0/5362240/39ff263681cc/pgen.1006664.g003.jpg
https://cdn.ncbi.nlm.nih.gov/pmc/blobs/baa0/5362240/1ea48f9556df/pgen.1006664.g004.jpg
https://cdn.ncbi.nlm.nih.gov/pmc/blobs/baa0/5362240/fd91b7d5cca2/pgen.1006664.g005.jpg
https://cdn.ncbi.nlm.nih.gov/pmc/blobs/baa0/5362240/683979f8a6fc/pgen.1006664.g006.jpg
https://cdn.ncbi.nlm.nih.gov/pmc/blobs/baa0/5362240/ee7f9aca4559/pgen.1006664.g007.jpg
https://cdn.ncbi.nlm.nih.gov/pmc/blobs/baa0/5362240/bd020b9fccef/pgen.1006664.g001.jpg
https://cdn.ncbi.nlm.nih.gov/pmc/blobs/baa0/5362240/8add524ae67c/pgen.1006664.g002.jpg
https://cdn.ncbi.nlm.nih.gov/pmc/blobs/baa0/5362240/39ff263681cc/pgen.1006664.g003.jpg
https://cdn.ncbi.nlm.nih.gov/pmc/blobs/baa0/5362240/1ea48f9556df/pgen.1006664.g004.jpg
https://cdn.ncbi.nlm.nih.gov/pmc/blobs/baa0/5362240/fd91b7d5cca2/pgen.1006664.g005.jpg
https://cdn.ncbi.nlm.nih.gov/pmc/blobs/baa0/5362240/683979f8a6fc/pgen.1006664.g006.jpg
https://cdn.ncbi.nlm.nih.gov/pmc/blobs/baa0/5362240/ee7f9aca4559/pgen.1006664.g007.jpg

相似文献

1
Drosophila TRF2 and TAF9 regulate lipid droplet size and phospholipid fatty acid composition.果蝇TRF2和TAF9调节脂滴大小和磷脂脂肪酸组成。
PLoS Genet. 2017 Mar 8;13(3):e1006664. doi: 10.1371/journal.pgen.1006664. eCollection 2017 Mar.
2
[Recovery of genomic regions affecting lawc/Trf2 expression during Drosophila melanogaster development].[黑腹果蝇发育过程中影响lawc/Trf2表达的基因组区域的恢复]
Ontogenez. 2012 Sep-Oct;43(5):366-84.
3
Expression of the core promoter factors TATA box binding protein and TATA box binding protein-related factor 2 in Drosophila germ cells and their distinct functions in germline development.TATA 框结合蛋白和 TATA 框结合蛋白相关因子 2 核心启动子因子在果蝇生殖细胞中的表达及其在生殖系发育中的不同功能。
Dev Growth Differ. 2020 Dec;62(9):540-553. doi: 10.1111/dgd.12701.
4
TAF4 nucleates a core subcomplex of TFIID and mediates activated transcription from a TATA-less promoter.TAF4 形成 TFIID 的核心亚复合物,并介导来自无 TATA 启动子的激活转录。
Proc Natl Acad Sci U S A. 2006 Aug 15;103(33):12347-52. doi: 10.1073/pnas.0605499103. Epub 2006 Aug 8.
5
TRF2 associates with DREF and directs promoter-selective gene expression in Drosophila.TRF2与DREF相互作用,并在果蝇中指导启动子选择性基因表达。
Nature. 2002 Nov 28;420(6914):439-45. doi: 10.1038/nature01167.
6
A sequence-specific core promoter-binding transcription factor recruits TRF2 to coordinately transcribe ribosomal protein genes.一种序列特异性的核心启动子结合转录因子招募TRF2来协调转录核糖体蛋白基因。
Nucleic Acids Res. 2017 Oct 13;45(18):10481-10491. doi: 10.1093/nar/gkx676.
7
Identification of trf2 mutants of Drosophila with defects in anterior spiracle eversion.鉴定在气门外翻方面存在缺陷的果蝇trf2突变体。
Arch Insect Biochem Physiol. 2007 Apr;64(4):157-63. doi: 10.1002/arch.20166.
8
TRF2, but not TBP, mediates the transcription of ribosomal protein genes.TRF2 介导核糖体蛋白基因的转录,而 TBP 则不介导。
Genes Dev. 2014 Jul 15;28(14):1550-5. doi: 10.1101/gad.245662.114. Epub 2014 Jun 23.
9
TAF9b (formerly TAF9L) is a bona fide TAF that has unique and overlapping roles with TAF9.TAF9b(以前称为TAF9L)是一种真正的TATA盒结合蛋白相关因子,它与TAF9具有独特且重叠的作用。
Mol Cell Biol. 2005 Jun;25(11):4638-49. doi: 10.1128/MCB.25.11.4638-4649.2005.
10
E(y)1/TAF9 mediates the transcriptional output of Notch signaling in Drosophila.E(y)1/TAF9介导果蝇中Notch信号通路的转录输出。
J Cell Sci. 2014 Sep 1;127(Pt 17):3830-9. doi: 10.1242/jcs.154583. Epub 2014 Jul 11.

引用本文的文献

1
LncRNA938/ TAF9/TTK axis promotes EMT and serves as a therapeutic target in hepatoblastoma.长链非编码RNA938/TAF9/TTK轴促进上皮-间质转化并作为肝母细胞瘤的治疗靶点。
J Transl Med. 2025 Aug 21;23(1):946. doi: 10.1186/s12967-025-06809-4.
2
Ring canals in the larval adipose of buffer stress response.幼虫脂肪体中的环管对应激反应的缓冲作用。 (原英文表述似乎不太完整准确,此译文是根据大致意思进行的完善翻译)
bioRxiv. 2025 Jun 11:2025.06.11.658881. doi: 10.1101/2025.06.11.658881.
3
TBP activates DCBLD1 transcription to promote cell cycle progression in cervical cancer.

本文引用的文献

1
Phospholipid profiling identifies acyl chain elongation as a ubiquitous trait and potential target for the treatment of lung squamous cell carcinoma.磷脂谱分析确定酰基链延长是肺鳞状细胞癌的普遍特征和潜在治疗靶点。
Oncotarget. 2016 Mar 15;7(11):12582-97. doi: 10.18632/oncotarget.7179.
2
The C. elegans COE transcription factor UNC-3 activates lineage-specific apoptosis and affects neurite growth in the RID lineage.秀丽隐杆线虫的COE转录因子UNC-3激活特定谱系的细胞凋亡,并影响RID谱系中的神经突生长。
Development. 2015 Apr 15;142(8):1447-57. doi: 10.1242/dev.119479. Epub 2015 Mar 19.
3
Drosophila TRF2 is a preferential core promoter regulator.
TBP 激活 DCBLD1 转录,促进宫颈癌中的细胞周期进程。
Funct Integr Genomics. 2024 Nov 26;24(6):221. doi: 10.1007/s10142-024-01496-8.
4
Neuronal fatty acid-binding protein enhances autophagy and suppresses amyloid-β pathology in a Drosophila model of Alzheimer's disease.神经元脂肪酸结合蛋白增强自噬并抑制阿尔茨海默病果蝇模型中的淀粉样β病理学。
PLoS Genet. 2024 Nov 19;20(11):e1011475. doi: 10.1371/journal.pgen.1011475. eCollection 2024 Nov.
5
Transcriptional activity and variation analysis of genes critical for long-chain fatty acid (C≥16) elongation and desaturation in Pekin ducks.北京鸭中长链脂肪酸(C≥16)延长和去饱和关键基因的转录活性及变异分析
Poult Sci. 2024 Dec;103(12):104437. doi: 10.1016/j.psj.2024.104437. Epub 2024 Oct 18.
6
TATA-binding associated factors have distinct roles during early mammalian development.TATA 结合相关因子在哺乳动物早期发育过程中发挥着不同的作用。
Dev Biol. 2024 Jul;511:53-62. doi: 10.1016/j.ydbio.2024.04.002. Epub 2024 Apr 7.
7
Alanine metabolism mediates energy allocation of the brown planthopper to adapt to resistant rice.丙氨酸代谢介导褐飞虱的能量分配以适应抗性水稻。
J Adv Res. 2025 Jan;67:25-41. doi: 10.1016/j.jare.2024.01.022. Epub 2024 Jan 20.
8
Transcriptomic analysis of the honey bee (Apis mellifera) queen brain reveals that gene expression is affected by pesticide exposure during development.对蜜蜂(Apis mellifera)蜂王大脑的转录组分析表明,发育过程中暴露于杀虫剂会影响基因表达。
PLoS One. 2023 Apr 27;18(4):e0284929. doi: 10.1371/journal.pone.0284929. eCollection 2023.
9
Wds-Mediated H3K4me3 Modification Regulates Lipid Synthesis and Transport in .Wds 介导的 H3K4me3 修饰调节 中的脂质合成和运输。
Int J Mol Sci. 2023 Mar 24;24(7):6125. doi: 10.3390/ijms24076125.
10
A conserved role of in maintaining metabolic homeostasis via regulating intestinal microbiota in .在 中, 通过调节肠道微生物群来维持代谢稳态的保守作用。
PeerJ. 2022 Oct 10;10:e14145. doi: 10.7717/peerj.14145. eCollection 2022.
果蝇TRF2是一种优先的核心启动子调节因子。
Genes Dev. 2014 Oct 1;28(19):2163-74. doi: 10.1101/gad.245670.114. Epub 2014 Sep 15.
4
Rab8a-AS160-MSS4 regulatory circuit controls lipid droplet fusion and growth.Rab8a-AS160-MSS4 调控回路控制脂滴融合和生长。
Dev Cell. 2014 Aug 25;30(4):378-93. doi: 10.1016/j.devcel.2014.07.005.
5
E(y)1/TAF9 mediates the transcriptional output of Notch signaling in Drosophila.E(y)1/TAF9介导果蝇中Notch信号通路的转录输出。
J Cell Sci. 2014 Sep 1;127(Pt 17):3830-9. doi: 10.1242/jcs.154583. Epub 2014 Jul 11.
6
TRF2, but not TBP, mediates the transcription of ribosomal protein genes.TRF2 介导核糖体蛋白基因的转录,而 TBP 则不介导。
Genes Dev. 2014 Jul 15;28(14):1550-5. doi: 10.1101/gad.245662.114. Epub 2014 Jun 23.
7
TAF7L modulates brown adipose tissue formation.TAF7L调节棕色脂肪组织的形成。
Elife. 2014 May 29;3:e02811. doi: 10.7554/eLife.02811.
8
Brain lipidomes of subcortical ischemic vascular dementia and mixed dementia.皮质下缺血性血管性痴呆和混合性痴呆的脑脂质组
Neurobiol Aging. 2014 Oct;35(10):2369-81. doi: 10.1016/j.neurobiolaging.2014.02.025. Epub 2014 Mar 1.
9
CDP-diacylglycerol synthetase coordinates cell growth and fat storage through phosphatidylinositol metabolism and the insulin pathway.CDP - 二酰基甘油合成酶通过磷脂酰肌醇代谢和胰岛素途径协调细胞生长与脂肪储存。
PLoS Genet. 2014 Mar 6;10(3):e1004172. doi: 10.1371/journal.pgen.1004172. eCollection 2014 Mar.
10
A Drosophila in vivo screen identifies store-operated calcium entry as a key regulator of adiposity.体内果蝇筛选发现,钙库操作型钙内流是肥胖的关键调节因子。
Cell Metab. 2014 Feb 4;19(2):331-43. doi: 10.1016/j.cmet.2013.12.004.