Suppr超能文献

化学暴露后斑马鱼胚胎的转录组:一项荟萃分析。

The Transcriptome of the Zebrafish Embryo After Chemical Exposure: A Meta-Analysis.

作者信息

Schüttler Andreas, Reiche Kristin, Altenburger Rolf, Busch Wibke

机构信息

Department Bioanalytical Ecotoxicology, Helmholtz Centre for Environmental Research - UFZ, Permoserstraβe 15, Leipig, Germany.

Institute for Environmental Research, RWTH Aachen, Worringerweg 1, Aachen, Germany.

出版信息

Toxicol Sci. 2017 Jun 1;157(2):291-304. doi: 10.1093/toxsci/kfx045.

Abstract

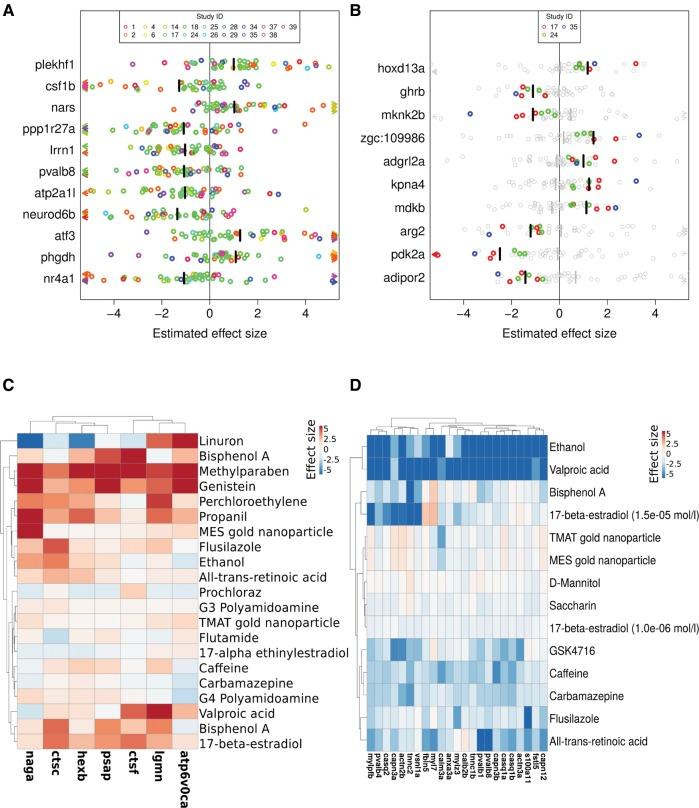
Numerous studies have been published in the past years investigating the transcriptome of the zebrafish embryo (ZFE) upon being subjected to chemical stress. Aiming at a more mechanistic understanding of the results of such studies, knowledge about commonalities of transcript regulation in response to chemical stress is needed. Thus, our goal in this study was to identify and interpret genes and gene sets constituting a general response to chemical exposure. Therefore, we aggregated and reanalyzed published toxicogenomics data obtained with the ZFE. We found that overlap of differentially transcribed genes in response to chemical stress across independent studies is generally low and the most commonly differentially transcribed genes appear in less than 50% of all treatments across studies. However, effect size analysis revealed several genes showing a common trend of differential expression, among which genes related to calcium homeostasis emerged as key, especially in exposure settings up to 24 h post-fertilization. Additionally, we found that these and other downregulated genes are often linked to anatomical regions developing during the respective exposure period. Genes showing a trend of increased expression were, among others, linked to signaling pathways (e.g., Wnt, Fgf) as well as lysosomal structures and apoptosis. The findings of this study help to increase the understanding of chemical stress responses in the developing zebrafish embryo and provide a starting point to improve experimental designs for this model system. In future, improved time- and concentration-resolved experiments should offer better understanding of stress response patterns and access to mechanistic information.

摘要

在过去几年里,已经发表了许多研究,调查斑马鱼胚胎(ZFE)在受到化学应激时的转录组。为了更深入地理解此类研究的结果,需要了解化学应激反应中转录调控的共性。因此,我们在本研究中的目标是识别和解释构成化学暴露一般反应的基因和基因集。为此,我们汇总并重新分析了用ZFE获得的已发表的毒理基因组学数据。我们发现,在独立研究中,对化学应激反应的差异转录基因的重叠率普遍较低,最常见的差异转录基因出现在所有研究中不到50%的处理中。然而,效应大小分析揭示了几个显示出共同差异表达趋势的基因,其中与钙稳态相关的基因成为关键,特别是在受精后24小时内的暴露环境中。此外,我们发现这些和其他下调的基因通常与各自暴露期发育的解剖区域相关。显示表达增加趋势的基因,除其他外,与信号通路(如Wnt、Fgf)以及溶酶体结构和细胞凋亡相关。本研究的结果有助于增进对发育中的斑马鱼胚胎化学应激反应的理解,并为改进该模型系统的实验设计提供一个起点。未来,改进的时间和浓度分辨实验应能更好地理解应激反应模式并获取机制信息。

https://cdn.ncbi.nlm.nih.gov/pmc/blobs/0b58/5443304/29624e662a24/kfx045f1.jpg

文献检索

告别复杂PubMed语法,用中文像聊天一样搜索,搜遍4000万医学文献。AI智能推荐,让科研检索更轻松。

立即免费搜索

文件翻译

保留排版,准确专业,支持PDF/Word/PPT等文件格式,支持 12+语言互译。

免费翻译文档

深度研究

AI帮你快速写综述,25分钟生成高质量综述,智能提取关键信息,辅助科研写作。

立即免费体验