Suppr超能文献

从冷冻保存的脐带血中扩增人调节性T细胞用于符合药品生产质量管理规范的自体过继性细胞转移治疗

Expansion of Human Tregs from Cryopreserved Umbilical Cord Blood for GMP-Compliant Autologous Adoptive Cell Transfer Therapy.

作者信息

Seay Howard R, Putnam Amy L, Cserny Judit, Posgai Amanda L, Rosenau Emma H, Wingard John R, Girard Kate F, Kraus Morey, Lares Angela P, Brown Heather L, Brown Katherine S, Balavage Kristi T, Peters Leeana D, Bushdorf Ashley N, Atkinson Mark A, Bluestone Jeffrey A, Haller Michael J, Brusko Todd M

机构信息

Department of Pathology, Immunology and Laboratory Medicine, University of Florida College of Medicine, Gainesville, FL 32610, USA.

Diabetes Center and Department of Medicine, University of California, San Francisco, San Francisco, CA 94143, USA.

出版信息

Mol Ther Methods Clin Dev. 2016 Dec 24;4:178-191. doi: 10.1016/j.omtm.2016.12.003. eCollection 2017 Mar 17.

Abstract

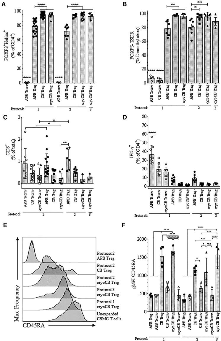
Umbilical cord blood is a traditional and convenient source of cells for hematopoietic stem cell transplantation. Thymic regulatory T cells (Tregs) are also present in cord blood, and there is growing interest in the use of autologous Tregs to provide a low-risk, fully human leukocyte antigen (HLA)-matched cell product for treating autoimmune diseases, such as type 1 diabetes. Here, we describe a good manufacturing practice (GMP)-compatible Treg expansion protocol using fluorescence-activated cell sorting, resulting in a mean 2,092-fold expansion of Tregs over a 16-day culture for a median yield of 1.26 × 10 Tregs from single-donor cryopreserved units. The resulting Tregs passed prior clinical trial release criteria for Treg purity and sterility, including additional rigorous assessments of FOXP3 and Helios expression and epigenetic analysis of the Treg-specific demethylated region (TSDR). Compared with expanded adult peripheral blood Tregs, expanded cord blood Tregs remained more naive, as assessed by continued expression of CD45RA, produced reduced IFN-γ following activation, and effectively inhibited responder T cell proliferation. Immunosequencing of the T cell receptor revealed a remarkably diverse receptor repertoire within cord blood Tregs that was maintained following in vitro expansion. These data support the feasibility of generating GMP-compliant Tregs from cord blood for adoptive cell transfer therapies and highlight potential advantages in terms of safety, phenotypic stability, autoantigen specificity, and tissue distribution.

摘要

脐带血是造血干细胞移植中传统且便捷的细胞来源。胸腺调节性T细胞(Tregs)也存在于脐带血中,人们越来越关注使用自体Tregs来提供一种低风险、完全匹配人类白细胞抗原(HLA)的细胞产品,用于治疗自身免疫性疾病,如1型糖尿病。在此,我们描述了一种与良好生产规范(GMP)兼容的Treg扩增方案,该方案使用荧光激活细胞分选,在16天的培养过程中,Tregs平均扩增了2092倍,单个供体冷冻保存单位的Tregs中位产量为1.26×10 。所得的Tregs通过了先前关于Treg纯度和无菌性的临床试验放行标准,包括对FOXP3和Helios表达的额外严格评估以及Treg特异性去甲基化区域(TSDR)的表观遗传分析。与扩增的成人外周血Tregs相比,扩增的脐带血Tregs通过持续表达CD45RA评估仍更幼稚,激活后产生的IFN-γ减少,并有效抑制反应性T细胞增殖。T细胞受体的免疫测序显示,脐带血Tregs内的受体库非常多样化,在体外扩增后仍得以维持。这些数据支持了从脐带血中生成符合GMP的Tregs用于过继性细胞转移治疗的可行性,并突出了其在安全性、表型稳定性、自身抗原特异性和组织分布方面的潜在优势。

https://cdn.ncbi.nlm.nih.gov/pmc/blobs/3821/5363324/0db2c88ba40f/gr1.jpg

文献检索

告别复杂PubMed语法,用中文像聊天一样搜索,搜遍4000万医学文献。AI智能推荐,让科研检索更轻松。

立即免费搜索

文件翻译

保留排版,准确专业,支持PDF/Word/PPT等文件格式,支持 12+语言互译。

免费翻译文档

深度研究

AI帮你快速写综述,25分钟生成高质量综述,智能提取关键信息,辅助科研写作。

立即免费体验