Suppr超能文献

内皮单核细胞激活多肽-II与替莫唑胺联合通过miR-590-3p/MACC1抑制PI3K/AKT/mTOR信号通路抑制人胶质母细胞瘤干细胞的恶性生物学行为。

Combination of Endothelial-Monocyte-Activating Polypeptide-II with Temozolomide Suppress Malignant Biological Behaviors of Human Glioblastoma Stem Cells via miR-590-3p/MACC1 Inhibiting PI3K/AKT/mTOR Signal Pathway.

作者信息

Zhou Wei, Liu Libo, Xue Yixue, Zheng Jian, Liu Xiaobai, Ma Jun, Li Zhen, Liu Yunhui

机构信息

Department of Neurosurgery, Shengjing Hospital of China Medical UniversityShenyang, China; Liaoning Research Center for Translational Medicine in Nervous System DiseaseShenyang, China.

Department of Neurobiology, College of Basic Medicine, China Medical UniversityShenyang, China; Key Laboratory of Cell Biology, Ministry of Public Health of China, and Key Laboratory of Medical Cell Biology, Ministry of Education of China, China Medical UniversityShenyang, China.

出版信息

Front Mol Neurosci. 2017 Mar 13;10:68. doi: 10.3389/fnmol.2017.00068. eCollection 2017.

Abstract

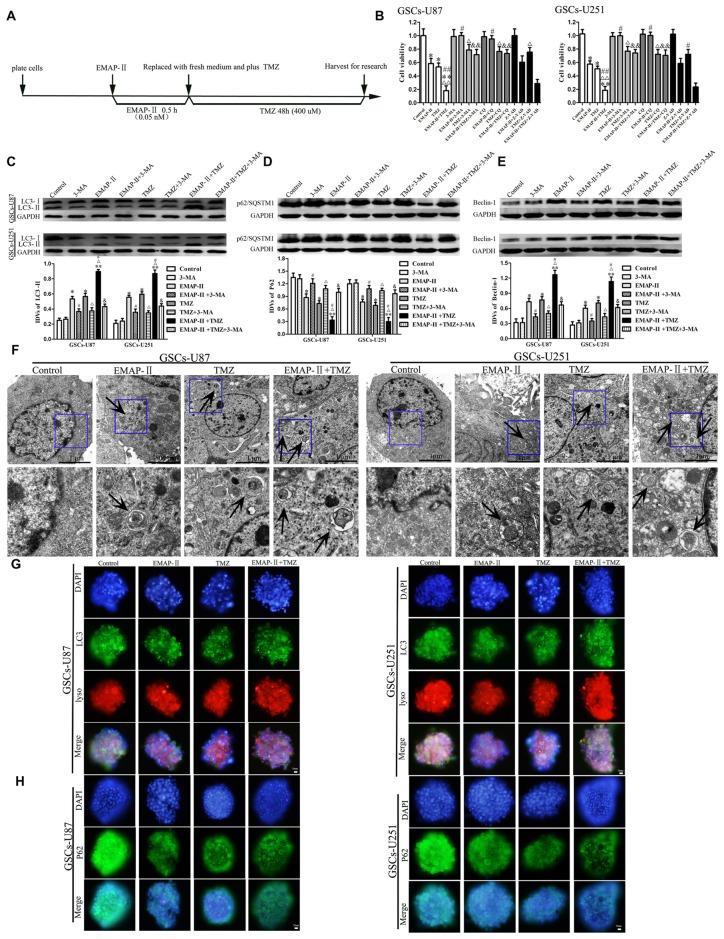
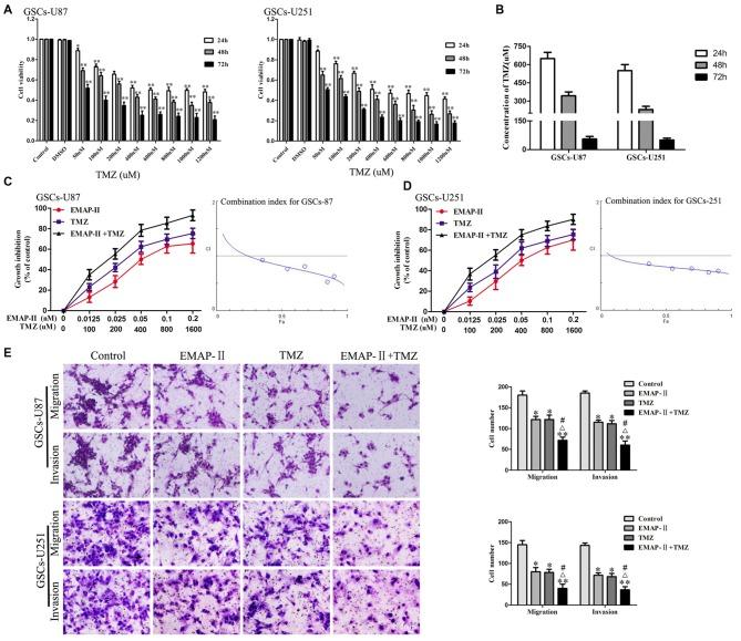
This study aims to investigate the effect of Endothelial-Monocyte-Activating Polypeptide-II (EMAP-II) combined with temozolomide (TMZ) upon glioblastoma stem cells (GSCs) and its possible molecular mechanisms. In this study, combination of EMAP-II with TMZ inhibited cell viability, migration and invasion in GSCs, and autophagy inhibitor 3-methyl adenine (3-MA) and chloroquine (CQ) partly reverse the anti-proliferative effect of the combination treatment. Autophagic vacuoles were formed in GSCs after the combination therapy, accompanied with the up-regulation of LC3-II and Beclin-1 as well as the down-regulation of p62/SQSTM1. Further, miR-590-3p was up-regulated and Metastasis-associated in colon cancer 1 (MACC1) was down-regulated by the combination treatment in GSCs; MiR-590-3p overexpression and MACC1 knockdown up-regulated LC3-II and Beclin-1 as well as down-regulated p62/SQSTM1 in GSCs; MACC1 was identified as a direct target of miR-590-3p, mediating the effects of miR-590-3p in the combination treatment. Furthermore, the combination treatment and MACC1 knockdown decreased p-PI3K, p-Akt, p-mTOR, p-S6 and p-4EBP in GSCs; PI3K/Akt agonist insulin-like growth factor-1(IGF-1) partly blocked the effect of the combination treatment. Moreover, xenograft models, the mice given stable overexpressed miR-590-3p cells and treated with EMAP-II and TMZ had the smallest tumor sizes, besides, miR-590-3p + EMAP-II + TMZ up-regulated the expression level of miR-590-3p, LC3-II and Beclin-1 as well as down-regulated p62/SQSTM1. In conclusion, these results elucidated anovel molecular mechanism of EMAP-II in combination with TMZ suppressed malignant biological behaviors of GSCs via miR-590-3p/MACC1 inhibiting PI3K/AKT/mTOR signaling pathway, and might provide potential therapeutic approaches for human GSCs.

摘要

本研究旨在探讨内皮单核细胞激活多肽-II(EMAP-II)联合替莫唑胺(TMZ)对胶质母细胞瘤干细胞(GSCs)的影响及其可能的分子机制。在本研究中,EMAP-II与TMZ联合使用可抑制GSCs的细胞活力、迁移和侵袭,自噬抑制剂3-甲基腺嘌呤(3-MA)和氯喹(CQ)可部分逆转联合治疗的抗增殖作用。联合治疗后GSCs中形成自噬泡,同时LC3-II和Beclin-1上调,p62/SQSTM1下调。此外,联合治疗使GSCs中miR-590-3p上调,结肠癌转移相关蛋白1(MACC1)下调;miR-590-3p过表达和MACC1敲低使GSCs中LC3-II和Beclin-1上调,p62/SQSTM1下调;MACC1被鉴定为miR-590-3p的直接靶点,介导miR-590-3p在联合治疗中的作用。此外,联合治疗和MACC1敲低降低了GSCs中p-PI3K、p-Akt、p-mTOR、p-S6和p-4EBP的水平;PI3K/Akt激动剂胰岛素样生长因子-1(IGF-1)可部分阻断联合治疗的作用。此外,在异种移植模型中,给予稳定过表达miR-590-3p细胞并接受EMAP-II和TMZ治疗的小鼠肿瘤体积最小,此外,miR-590-3p + EMAP-II + TMZ上调了miR-590-3p、LC3-II和Beclin-1的表达水平,下调了p62/SQSTM1的表达水平。总之,这些结果阐明了EMAP-II联合TMZ通过miR-590-3p/MACC1抑制PI3K/AKT/mTOR信号通路抑制GSCs恶性生物学行为的新分子机制,可能为人类GSCs提供潜在的治疗方法。

https://cdn.ncbi.nlm.nih.gov/pmc/blobs/e0ef/5346543/b1acc74b7a43/fnmol-10-00068-g0001.jpg

文献检索

告别复杂PubMed语法,用中文像聊天一样搜索,搜遍4000万医学文献。AI智能推荐,让科研检索更轻松。

立即免费搜索

文件翻译

保留排版,准确专业,支持PDF/Word/PPT等文件格式,支持 12+语言互译。

免费翻译文档

深度研究

AI帮你快速写综述,25分钟生成高质量综述,智能提取关键信息,辅助科研写作。

立即免费体验