Suppr超能文献

在酿酒酵母中产生具有感染性的重组腺相关病毒。

Generation of infectious recombinant Adeno-associated virus in Saccharomyces cerevisiae.

作者信息

Barajas Daniel, Aponte-Ubillus Juan Jose, Akeefe Hassibullah, Cinek Tomas, Peltier Joseph, Gold Daniel

机构信息

BioMarin Pharmaceutical Inc., Novato, California, United States.

Keck Graduate Institute, Claremont, California, United States.

出版信息

PLoS One. 2017 Mar 29;12(3):e0173010. doi: 10.1371/journal.pone.0173010. eCollection 2017.

Abstract

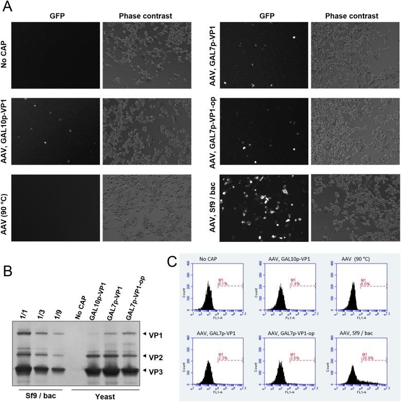
The yeast Saccharomyces cerevisiae has been successfully employed to establish model systems for a number of viruses. Such model systems are powerful tools to study the virus biology and in particular for the identification and characterization of host factors playing a role in the viral infection cycle. Adeno-associated viruses (AAV) are heavily studied due to their use as gene delivery vectors. AAV relies on other helper viruses for successful replication and on host factors for several aspects of the viral life cycle. However the role of host and helper viral factors is only partially known. Production of recombinant AAV (rAAV) vectors for gene delivery applications depends on knowledge of AAV biology and the limited understanding of host and helper viral factors may be precluding efficient production, particularly in heterologous systems. Model systems in simpler eukaryotes like the yeast S. cerevisiae would be useful tools to identify and study the role of host factors in AAV biology. Here we show that expression of AAV2 viral proteins VP1, VP2, VP3, AAP, Rep78, Rep52 and an ITR-flanked DNA in yeast leads to capsid formation, DNA replication and encapsidation, resulting in formation of infectious particles. Many of the AAV characteristics observed in yeast resemble those in other systems, making it a suitable model system. Future findings in the yeast system could be translatable to other AAV host systems and aid in more efficient production of rAAV vectors.

摘要

酿酒酵母已成功用于建立多种病毒的模型系统。此类模型系统是研究病毒生物学的有力工具,尤其有助于识别和表征在病毒感染周期中发挥作用的宿主因子。腺相关病毒(AAV)因其作为基因递送载体的用途而受到广泛研究。AAV的成功复制依赖于其他辅助病毒,其病毒生命周期的多个方面也依赖于宿主因子。然而,宿主和辅助病毒因子的作用仅部分为人所知。用于基因递送应用的重组AAV(rAAV)载体的生产取决于对AAV生物学的了解,而对宿主和辅助病毒因子的有限认识可能会妨碍高效生产,尤其是在异源系统中。像酿酒酵母这样的简单真核生物中的模型系统将是识别和研究宿主因子在AAV生物学中作用的有用工具。在此,我们表明,AAV2病毒蛋白VP1、VP2、VP3、AAP、Rep78、Rep52以及一段ITR侧翼DNA在酵母中的表达会导致衣壳形成、DNA复制和包装,从而形成感染性颗粒。在酵母中观察到的许多AAV特征与其他系统中的特征相似,这使其成为一个合适的模型系统。酵母系统未来的研究结果可能适用于其他AAV宿主系统,并有助于更高效地生产rAAV载体。

https://cdn.ncbi.nlm.nih.gov/pmc/blobs/7e26/5371294/d760010312de/pone.0173010.g001.jpg

文献AI研究员

20分钟写一篇综述,助力文献阅读效率提升50倍。

立即体验

用中文搜PubMed

大模型驱动的PubMed中文搜索引擎

马上搜索

文档翻译

学术文献翻译模型,支持多种主流文档格式。

立即体验