• 文献检索
  • 文档翻译
  • 深度研究
  • 学术资讯
  • Suppr Zotero 插件Zotero 插件
  • 邀请有礼
  • 套餐&价格
  • 历史记录
应用&插件
Suppr Zotero 插件Zotero 插件浏览器插件Mac 客户端Windows 客户端微信小程序
定价
高级版会员购买积分包购买API积分包
服务
文献检索文档翻译深度研究API 文档MCP 服务
关于我们
关于 Suppr公司介绍联系我们用户协议隐私条款
关注我们

Suppr 超能文献

核心技术专利:CN118964589B侵权必究
粤ICP备2023148730 号-1Suppr @ 2026

文献检索

告别复杂PubMed语法,用中文像聊天一样搜索,搜遍4000万医学文献。AI智能推荐,让科研检索更轻松。

立即免费搜索

文件翻译

保留排版,准确专业,支持PDF/Word/PPT等文件格式,支持 12+语言互译。

免费翻译文档

深度研究

AI帮你快速写综述,25分钟生成高质量综述,智能提取关键信息,辅助科研写作。

立即免费体验

锂通过NFAT1/FasL信号通路增强替莫唑胺对TP53野生型胶质母细胞瘤细胞的抗肿瘤作用。

Lithium enhances the antitumour effect of temozolomide against TP53 wild-type glioblastoma cells via NFAT1/FasL signalling.

作者信息

Han Sheng, Meng Lingxuan, Jiang Yang, Cheng Wen, Tie Xinxin, Xia Junzhe, Wu Anhua

机构信息

Department of Neurosurgery, The First Hospital of China Medical University, Nanjing Street 155, Heping District, Shenyang 110001, China.

出版信息

Br J Cancer. 2017 May 9;116(10):1302-1311. doi: 10.1038/bjc.2017.89. Epub 2017 Mar 30.

DOI:10.1038/bjc.2017.89
PMID:28359080
原文链接:https://pmc.ncbi.nlm.nih.gov/articles/PMC5482734/
Abstract

BACKGROUND

We previously showed that activation of the nuclear factor of activated T cells (NFAT)1/Fas ligand (FasL) pathway induces glioma cell death. Lithium (Li) is an inhibitor of glycogen synthase kinase (GSK)-3 that activates NFAT1/FasL signalling. Temozolomide (TMZ) inhibits GSK-3 and activates Fas in tumour protein (TP)53 wild-type (TP53wt) glioma cells. The present study investigated the combinational effects of TMZ and low-dose Li on TP53wt glioma cells.

METHODS

The combined effect of TMZ and Li was examined in TP53wt U87 and primary glioma cells and a mouse xenograft model.

RESULTS

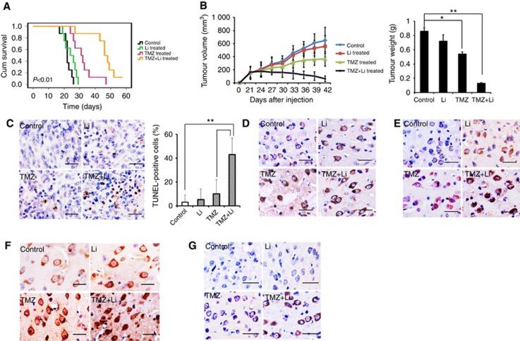
Combination with 1.2 mM Li potentiated TMZ-induced cell death in TP53wt glioma cells, as determined by neurosphere formation and apoptosis assays. Temozolomide combined with Li treatment inhibited GSK-3 activation, promoted NFAT1 nuclear translocation and upregulated Fas/FasL expression. Targeted knockdown of NFAT1 expression blocked the induction of cell death by TMZ and Li via FasL inhibition. In vivo, combined treatment with TMZ and Li suppressed tumour growth and prolonged the survival of tumour-bearing mice. However, the combination of TMZ and Li did not produce a statistically significant effect in TP53mut glioma cells.

CONCLUSIONS

Temozolomide combined with low-dose Li induces TP53wt glioma cell death via NFAT1/FasL signalling. This represents a potential therapeutic strategy for TP53wt glioma treatment.

摘要

背景

我们之前的研究表明,活化T细胞核因子(NFAT)1/ Fas配体(FasL)信号通路的激活可诱导胶质瘤细胞死亡。锂(Li)是糖原合酶激酶(GSK)-3的抑制剂,可激活NFAT1/FasL信号。替莫唑胺(TMZ)可抑制GSK-3并在肿瘤蛋白(TP)53野生型(TP53wt)胶质瘤细胞中激活Fas。本研究探讨了TMZ与低剂量Li联合作用于TP53wt胶质瘤细胞的效果。

方法

在TP53wt U87细胞、原代胶质瘤细胞和小鼠异种移植模型中检测TMZ与Li的联合作用。

结果

通过神经球形成和凋亡检测发现,1.2 mM Li与TMZ联合使用可增强对TP53wt胶质瘤细胞的诱导死亡作用。TMZ联合Li治疗可抑制GSK-3激活,促进NFAT1核转位并上调Fas/FasL表达。靶向敲低NFAT1表达可通过抑制FasL阻断TMZ和Li诱导的细胞死亡。在体内,TMZ与Li联合治疗可抑制肿瘤生长并延长荷瘤小鼠的生存期。然而,TMZ与Li联合使用在TP53突变型胶质瘤细胞中未产生统计学上的显著效果。

结论

TMZ联合低剂量Li通过NFAT1/FasL信号诱导TP53wt胶质瘤细胞死亡。这代表了一种治疗TP53wt胶质瘤的潜在策略。

https://cdn.ncbi.nlm.nih.gov/pmc/blobs/3245/5482734/c5fd3c46a8c2/bjc201789f6.jpg
https://cdn.ncbi.nlm.nih.gov/pmc/blobs/3245/5482734/17323bcb04c1/bjc201789f1.jpg
https://cdn.ncbi.nlm.nih.gov/pmc/blobs/3245/5482734/59f2da9a5e3c/bjc201789f2.jpg
https://cdn.ncbi.nlm.nih.gov/pmc/blobs/3245/5482734/53669174b3b3/bjc201789f3.jpg
https://cdn.ncbi.nlm.nih.gov/pmc/blobs/3245/5482734/e84a99eff72d/bjc201789f4.jpg
https://cdn.ncbi.nlm.nih.gov/pmc/blobs/3245/5482734/7ad22c328d93/bjc201789f5.jpg
https://cdn.ncbi.nlm.nih.gov/pmc/blobs/3245/5482734/c5fd3c46a8c2/bjc201789f6.jpg
https://cdn.ncbi.nlm.nih.gov/pmc/blobs/3245/5482734/17323bcb04c1/bjc201789f1.jpg
https://cdn.ncbi.nlm.nih.gov/pmc/blobs/3245/5482734/59f2da9a5e3c/bjc201789f2.jpg
https://cdn.ncbi.nlm.nih.gov/pmc/blobs/3245/5482734/53669174b3b3/bjc201789f3.jpg
https://cdn.ncbi.nlm.nih.gov/pmc/blobs/3245/5482734/e84a99eff72d/bjc201789f4.jpg
https://cdn.ncbi.nlm.nih.gov/pmc/blobs/3245/5482734/7ad22c328d93/bjc201789f5.jpg
https://cdn.ncbi.nlm.nih.gov/pmc/blobs/3245/5482734/c5fd3c46a8c2/bjc201789f6.jpg

相似文献

1
Lithium enhances the antitumour effect of temozolomide against TP53 wild-type glioblastoma cells via NFAT1/FasL signalling.锂通过NFAT1/FasL信号通路增强替莫唑胺对TP53野生型胶质母细胞瘤细胞的抗肿瘤作用。
Br J Cancer. 2017 May 9;116(10):1302-1311. doi: 10.1038/bjc.2017.89. Epub 2017 Mar 30.
2
p53 Small-molecule inhibitor enhances temozolomide cytotoxic activity against intracranial glioblastoma xenografts.p53小分子抑制剂增强替莫唑胺对颅内胶质母细胞瘤异种移植瘤的细胞毒性活性。
Cancer Res. 2008 Dec 15;68(24):10034-9. doi: 10.1158/0008-5472.CAN-08-1687.
3
Gamma-secretase inhibitors enhance temozolomide treatment of human gliomas by inhibiting neurosphere repopulation and xenograft recurrence.γ-分泌酶抑制剂通过抑制神经球再殖和异种移植物复发增强替莫唑胺治疗人脑胶质瘤。
Cancer Res. 2010 Sep 1;70(17):6870-9. doi: 10.1158/0008-5472.CAN-10-1378. Epub 2010 Aug 24.
4
Modulating lncRNA SNHG15/CDK6/miR-627 circuit by palbociclib, overcomes temozolomide resistance and reduces M2-polarization of glioma associated microglia in glioblastoma multiforme.通过帕博西尼调节 lncRNA SNHG15/CDK6/miR-627 通路,克服胶质母细胞瘤中替莫唑胺耐药并减少与胶质瘤相关的小胶质细胞 M2 极化。
J Exp Clin Cancer Res. 2019 Aug 28;38(1):380. doi: 10.1186/s13046-019-1371-0.
5
Cordycepin Augments the Chemosensitivity of Human Glioma Cells to Temozolomide by Activating AMPK and Inhibiting the AKT Signaling Pathway.虫草素通过激活 AMPK 和抑制 AKT 信号通路增强人胶质瘤细胞对替莫唑胺的化疗敏感性。
Mol Pharm. 2018 Nov 5;15(11):4912-4925. doi: 10.1021/acs.molpharmaceut.8b00551. Epub 2018 Oct 17.
6
High-Dose Metformin Plus Temozolomide Shows Increased Anti-tumor Effects in Glioblastoma In Vitro and In Vivo Compared with Monotherapy.与单药治疗相比,高剂量二甲双胍联合替莫唑胺在体外和体内对胶质母细胞瘤显示出增强的抗肿瘤作用。
Cancer Res Treat. 2018 Oct;50(4):1331-1342. doi: 10.4143/crt.2017.466. Epub 2018 Jan 10.
7
EFEMP1 induces γ-secretase/Notch-mediated temozolomide resistance in glioblastoma.EFEMP1在胶质母细胞瘤中诱导γ-分泌酶/Notch介导的替莫唑胺耐药。
Oncotarget. 2014 Jan 30;5(2):363-74. doi: 10.18632/oncotarget.1620.
8
NVP-BEZ235, a novel dual PI3K-mTOR inhibitor displays anti-glioma activity and reduces chemoresistance to temozolomide in human glioma cells.NVP-BEZ235,一种新型的双重 PI3K-mTOR 抑制剂,在人神经胶质瘤细胞中显示出抗神经胶质瘤活性,并降低替莫唑胺的化疗耐药性。
Cancer Lett. 2015 Oct 10;367(1):58-68. doi: 10.1016/j.canlet.2015.07.007. Epub 2015 Jul 15.
9
Combined treatment of Nimotuzumab and rapamycin is effective against temozolomide-resistant human gliomas regardless of the EGFR mutation status.尼妥珠单抗和雷帕霉素联合治疗对替莫唑胺耐药的人胶质瘤有效,无论表皮生长因子受体(EGFR)突变状态如何。
BMC Cancer. 2015 Apr 11;15:255. doi: 10.1186/s12885-015-1191-3.
10
The synergistic effect of combination temozolomide and chloroquine treatment is dependent on autophagy formation and p53 status in glioma cells.联合替莫唑胺和氯喹治疗的协同效应依赖于胶质细胞瘤细胞中的自噬形成和 p53 状态。
Cancer Lett. 2015 May 1;360(2):195-204. doi: 10.1016/j.canlet.2015.02.012. Epub 2015 Feb 11.

引用本文的文献

1
Overexpression of Nuclear Factor of Activated T-cells (NFAT) Transcription Factors Drives Chemoresistance and Poor Outcomes in Pancreatic Cancer.活化T细胞核因子(NFAT)转录因子的过表达驱动胰腺癌的化疗耐药性并导致不良预后。
Ann Surg Oncol. 2025 Aug 28. doi: 10.1245/s10434-025-18186-9.
2
Nanoparticles of silver and titanium can increase temozolomide sensitivity against human glioblastoma: an in vitro study on apoptosis and inflammation.银和钛纳米颗粒可提高替莫唑胺对人胶质母细胞瘤的敏感性:一项关于细胞凋亡和炎症的体外研究
Naunyn Schmiedebergs Arch Pharmacol. 2025 Jun 26. doi: 10.1007/s00210-025-04355-w.
3
Lithium Induces Oxidative Stress, Apoptotic Cell Death, and G2/M Phase Cell Cycle Arrest in A549 Lung Cancer Cells.

本文引用的文献

1
Predicting the cell death responsiveness and sensitization of glioma cells to TRAIL and temozolomide.预测胶质瘤细胞对TRAIL和替莫唑胺的细胞死亡反应性及敏感性。
Oncotarget. 2016 Sep 20;7(38):61295-61311. doi: 10.18632/oncotarget.10973.
2
Antagonist activity of the antipsychotic drug lithium chloride and the antileukemic drug imatinib mesylate during glioblastoma treatment in vitro.抗精神病药物氯化锂和抗白血病药物甲磺酸伊马替尼在体外胶质母细胞瘤治疗过程中的拮抗活性。
Neurol Res. 2016 Sep;38(9):766-74. doi: 10.1080/01616412.2016.1203096. Epub 2016 Jul 1.
3
Bioinformatic profiling identifies an immune-related risk signature for glioblastoma.
锂诱导A549肺癌细胞发生氧化应激、凋亡性细胞死亡及G2/M期细胞周期阻滞。
Molecules. 2025 Apr 17;30(8):1797. doi: 10.3390/molecules30081797.
4
Unrevealing Lithium Repositioning in the Hallmarks of Cancer: Effects of Lithium Salts (LiCl and LiCO) in an In Vitro Cervical Cancer Model.揭示锂在癌症特征中的重定位:在体外宫颈癌模型中锂盐(LiCl 和 LiCO)的作用。
Molecules. 2024 Sep 20;29(18):4476. doi: 10.3390/molecules29184476.
5
REST in the Road Map of Brain Development.静息态在脑发育图谱中的作用。
Cell Mol Neurobiol. 2023 Oct;43(7):3417-3433. doi: 10.1007/s10571-023-01394-w. Epub 2023 Jul 30.
6
Lithium: A Promising Anticancer Agent.锂:一种有前景的抗癌剂。
Life (Basel). 2023 Feb 15;13(2):537. doi: 10.3390/life13020537.
7
Lithium in Cancer Therapy: Friend or Foe?锂在癌症治疗中:是友是敌?
Cancers (Basel). 2023 Feb 8;15(4):1095. doi: 10.3390/cancers15041095.
8
Cancer cell intrinsic TIM-3 induces glioblastoma progression.癌细胞内在的TIM-3诱导胶质母细胞瘤进展。
iScience. 2022 Oct 10;25(11):105329. doi: 10.1016/j.isci.2022.105329. eCollection 2022 Nov 18.
9
MGMT and Whole-Genome DNA Methylation Impacts on Diagnosis, Prognosis and Therapy of Glioblastoma Multiforme.MGMT 和全基因组 DNA 甲基化对多形性胶质母细胞瘤的诊断、预后和治疗的影响。
Int J Mol Sci. 2022 Jun 27;23(13):7148. doi: 10.3390/ijms23137148.
10
Wnt and PI3K/Akt/mTOR Survival Pathways as Therapeutic Targets in Glioblastoma.Wnt 和 PI3K/Akt/mTOR 生存通路作为胶质母细胞瘤的治疗靶点。
Int J Mol Sci. 2022 Jan 25;23(3):1353. doi: 10.3390/ijms23031353.
生物信息学分析确定胶质母细胞瘤的免疫相关风险特征。
Neurology. 2016 Jun 14;86(24):2226-34. doi: 10.1212/WNL.0000000000002770. Epub 2016 May 25.
4
Cell cycle and apoptosis regulation by NFAT transcription factors: new roles for an old player.NFAT转录因子对细胞周期和细胞凋亡的调控:老角色的新作用
Cell Death Dis. 2016 Apr 21;7(4):e2199. doi: 10.1038/cddis.2016.97.
5
High incidence of TERT mutation in brain tumor cell lines.脑肿瘤细胞系中TERT突变的高发生率。
Brain Tumor Pathol. 2016 Jul;33(3):222-7. doi: 10.1007/s10014-016-0257-5. Epub 2016 Mar 9.
6
Volatile Oil of Acori Graminei Rhizoma-Induced Apoptosis and Autophagy are dependent on p53 Status in Human Glioma Cells.石菖蒲挥发油诱导的人胶质瘤细胞凋亡和自噬依赖于p53状态
Sci Rep. 2016 Feb 19;6:21148. doi: 10.1038/srep21148.
7
MR Studies of Glioblastoma Models Treated with Dual PI3K/mTOR Inhibitor and Temozolomide:Metabolic Changes Are Associated with Enhanced Survival.用双重PI3K/mTOR抑制剂和替莫唑胺治疗的胶质母细胞瘤模型的磁共振成像研究:代谢变化与生存期延长相关
Mol Cancer Ther. 2016 May;15(5):1113-22. doi: 10.1158/1535-7163.MCT-15-0769. Epub 2016 Feb 16.
8
Metformin and temozolomide act synergistically to inhibit growth of glioma cells and glioma stem cells in vitro and in vivo.二甲双胍和替莫唑胺协同作用,在体外和体内抑制胶质瘤细胞和胶质瘤干细胞的生长。
Oncotarget. 2015 Oct 20;6(32):32930-43. doi: 10.18632/oncotarget.5405.
9
Can lateral ventricle contact predict the ontogeny and prognosis of glioblastoma?侧脑室接触能否预测胶质母细胞瘤的发生发展及预后?
J Neurooncol. 2015 Aug;124(1):45-55. doi: 10.1007/s11060-015-1818-x. Epub 2015 May 26.
10
Pharmacodynamic and therapeutic investigation of focused ultrasound-induced blood-brain barrier opening for enhanced temozolomide delivery in glioma treatment.聚焦超声诱导血脑屏障开放以增强替莫唑胺在胶质瘤治疗中的递送的药效学和治疗学研究。
PLoS One. 2014 Dec 9;9(12):e114311. doi: 10.1371/journal.pone.0114311. eCollection 2014.