Suppr超能文献

Sema3f 可防止体内视网膜下新生血管形成。

Sema3f Protects Against Subretinal Neovascularization In Vivo.

机构信息

Department of Ophthalmology, Harvard Medical School, Boston Children's Hospital, 300 Longwood Ave, Boston, MA 02115, USA.

Eye Center, Medical Center, Faculty of Medicine, University of Freiburg, Killianstrasse 5, 79106 Freiburg, Germany.

出版信息

EBioMedicine. 2017 Apr;18:281-287. doi: 10.1016/j.ebiom.2017.03.026. Epub 2017 Mar 21.

Abstract

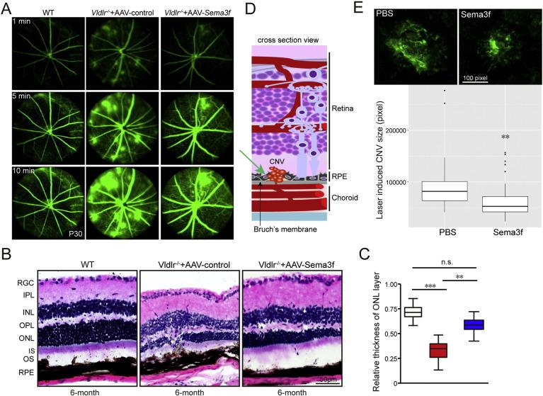
Pathological neovascularization of the outer retina is the hallmark of neovascular age-related macular degeneration (nAMD). Building on our previous observations that semaphorin 3F (Sema3f) is expressed in the outer retina and demonstrates anti-angiogenic potential, we have investigated whether Sema3f can be used to protect against subretinal neovascularization in two mouse models. Both in the very low-density lipid-receptor knockout (Vldlr) model of spontaneous subretinal neovascularization as well as in the mouse model of laser-induced choroidal neovascularization (CNV), we found protective effects of Sema3f against the formation of pathologic neovascularization. In the Vldlr model, AAV-induced overexpression of Sema3f reduced the size of pathologic neovascularization by 56%. In the laser-induced CNV model, intravitreally injected Sema3f reduced pathologic neovascularization by 30%. Combined, these results provide the first evidence from two distinct in vivo models for a use of Sema3f in protecting the outer retina against subretinal neovascularization.

摘要

视网膜外病理性血管生成是新生血管性年龄相关性黄斑变性(nAMD)的标志。基于我们之前的观察结果,即神经 3F 号(Sema3f)在外视网膜中表达并表现出抗血管生成潜力,我们研究了 Sema3f 是否可用于保护两种小鼠模型免受视网膜下新生血管形成的影响。在自发性视网膜下新生血管形成的极低密度脂蛋白受体敲除(Vldlr)模型以及激光诱导脉络膜新生血管(CNV)模型中,我们均发现 Sema3f 具有保护作用,可以防止病理性血管生成。在 Vldlr 模型中,AAV 诱导的 Sema3f 过表达可使病理性新生血管的大小减少 56%。在激光诱导的 CNV 模型中,玻璃体内注射 Sema3f 可使病理性新生血管减少 30%。综上所述,这些结果从两个不同的体内模型首次提供了 Sema3f 用于保护外视网膜免受视网膜下新生血管形成的证据。

https://cdn.ncbi.nlm.nih.gov/pmc/blobs/b254/5405173/34ce1e0fe9db/gr1.jpg

文献AI研究员

20分钟写一篇综述,助力文献阅读效率提升50倍。

立即体验

用中文搜PubMed

大模型驱动的PubMed中文搜索引擎

马上搜索

文档翻译

学术文献翻译模型,支持多种主流文档格式。

立即体验