• 文献检索
  • 文档翻译
  • 深度研究
  • 学术资讯
  • Suppr Zotero 插件Zotero 插件
  • 邀请有礼
  • 套餐&价格
  • 历史记录
应用&插件
Suppr Zotero 插件Zotero 插件浏览器插件Mac 客户端Windows 客户端微信小程序
定价
高级版会员购买积分包购买API积分包
服务
文献检索文档翻译深度研究API 文档MCP 服务
关于我们
关于 Suppr公司介绍联系我们用户协议隐私条款
关注我们

Suppr 超能文献

核心技术专利:CN118964589B侵权必究
粤ICP备2023148730 号-1Suppr @ 2026

文献检索

告别复杂PubMed语法,用中文像聊天一样搜索,搜遍4000万医学文献。AI智能推荐,让科研检索更轻松。

立即免费搜索

文件翻译

保留排版,准确专业,支持PDF/Word/PPT等文件格式,支持 12+语言互译。

免费翻译文档

深度研究

AI帮你快速写综述,25分钟生成高质量综述,智能提取关键信息,辅助科研写作。

立即免费体验

一种新型 CXCR4 拮抗剂通过改变缺血组织微环境促进血管生成。

A Novel CXCR4 antagonist enhances angiogenesis via modifying the ischaemic tissue environment.

机构信息

Chinese-American Research Institute for Diabetic Complications, Wenzhou Medical University, Chashan University-town, Wenzhou, Zhejiang, China.

Pediatric Research Institute, Department of Pediatrics, University of Louisville, Louisville, KY, USA.

出版信息

J Cell Mol Med. 2017 Oct;21(10):2298-2307. doi: 10.1111/jcmm.13150. Epub 2017 Apr 4.

DOI:10.1111/jcmm.13150
PMID:28374486
原文链接:https://pmc.ncbi.nlm.nih.gov/articles/PMC5618675/
Abstract

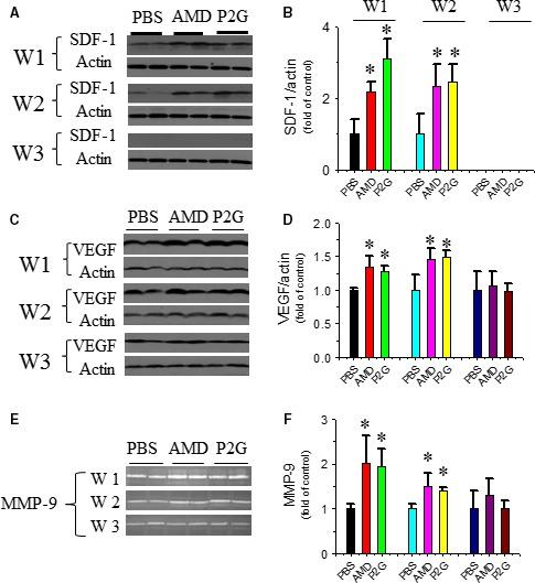
Endothelial progenitor cells (EPCs) play a capital role in angiogenesis via directly participating in neo-vessel formation and secreting pro-angiogenic factors. Stromal cell-derived factor 1 (SDF-1) and its receptor CXCR4 play a critical role in the retention and quiescence of EPCs within its niche in the bone marrow. Disturbing the interaction between SDF-1 and CXCR4 is an effective strategy for EPC mobilization. We developed a novel CXCR4 antagonist P2G, a mutant protein of SDF-1β with high antagonistic activity against CXCR4 and high potency in enhancing ischaemic angiogenesis and blood perfusion. However, its direct effects on ischaemic tissue remain largely unknown. In this study, P2G was found to possess a robust capability to promote EPC infiltration and incorporation in neo-vessels, enhance the expression and function of pro-angiogenic factors, such as SDF-1, vascular endothelial growth factor and matrix metalloprotein-9, and activate cell signals involved in angiogenesis, such as proliferating cell nuclear antigen, protein kinase B (Akt), extracellular regulated protein kinases and mammalian target of rapamycin, in ischaemic tissue. Moreover, P2G can attenuate fibrotic remodelling to facilitate the recovery of ischaemic tissue. The capability of P2G in direct augmenting ischaemic environment for angiogenesis suggests that it is a potential candidate for the therapy of ischaemia diseases.

摘要

内皮祖细胞 (EPCs) 通过直接参与新血管形成和分泌促血管生成因子,在血管生成中起着至关重要的作用。基质细胞衍生因子 1 (SDF-1)及其受体 CXCR4 在 EPCs 在骨髓龛中保留和静止中起着关键作用。干扰 SDF-1 和 CXCR4 之间的相互作用是 EPC 动员的有效策略。我们开发了一种新型的 CXCR4 拮抗剂 P2G,它是 SDF-1β的突变蛋白,对 CXCR4 具有高拮抗活性,对缺血性血管生成和血液灌注具有高效力。然而,其对缺血组织的直接影响在很大程度上仍不清楚。在这项研究中,发现 P2G 具有强大的能力,可以促进 EPC 浸润和整合到新血管中,增强促血管生成因子的表达和功能,如 SDF-1、血管内皮生长因子和基质金属蛋白酶-9,并激活参与血管生成的细胞信号,如增殖细胞核抗原、蛋白激酶 B (Akt)、细胞外调节蛋白激酶和哺乳动物雷帕霉素靶蛋白,在缺血组织中。此外,P2G 可以减轻纤维化重塑,促进缺血组织的恢复。P2G 在直接增强缺血环境以促进血管生成的能力表明,它是缺血性疾病治疗的潜在候选药物。

https://cdn.ncbi.nlm.nih.gov/pmc/blobs/f521/5618675/70f7c4fb5551/JCMM-21-2298-g006.jpg
https://cdn.ncbi.nlm.nih.gov/pmc/blobs/f521/5618675/9c381c0ed2a2/JCMM-21-2298-g001.jpg
https://cdn.ncbi.nlm.nih.gov/pmc/blobs/f521/5618675/9aae0207d1d9/JCMM-21-2298-g002.jpg
https://cdn.ncbi.nlm.nih.gov/pmc/blobs/f521/5618675/5182a55180c3/JCMM-21-2298-g003.jpg
https://cdn.ncbi.nlm.nih.gov/pmc/blobs/f521/5618675/9bfc229c2141/JCMM-21-2298-g004.jpg
https://cdn.ncbi.nlm.nih.gov/pmc/blobs/f521/5618675/f9d8c7abacb7/JCMM-21-2298-g005.jpg
https://cdn.ncbi.nlm.nih.gov/pmc/blobs/f521/5618675/70f7c4fb5551/JCMM-21-2298-g006.jpg
https://cdn.ncbi.nlm.nih.gov/pmc/blobs/f521/5618675/9c381c0ed2a2/JCMM-21-2298-g001.jpg
https://cdn.ncbi.nlm.nih.gov/pmc/blobs/f521/5618675/9aae0207d1d9/JCMM-21-2298-g002.jpg
https://cdn.ncbi.nlm.nih.gov/pmc/blobs/f521/5618675/5182a55180c3/JCMM-21-2298-g003.jpg
https://cdn.ncbi.nlm.nih.gov/pmc/blobs/f521/5618675/9bfc229c2141/JCMM-21-2298-g004.jpg
https://cdn.ncbi.nlm.nih.gov/pmc/blobs/f521/5618675/f9d8c7abacb7/JCMM-21-2298-g005.jpg
https://cdn.ncbi.nlm.nih.gov/pmc/blobs/f521/5618675/70f7c4fb5551/JCMM-21-2298-g006.jpg

相似文献

1
A Novel CXCR4 antagonist enhances angiogenesis via modifying the ischaemic tissue environment.一种新型 CXCR4 拮抗剂通过改变缺血组织微环境促进血管生成。
J Cell Mol Med. 2017 Oct;21(10):2298-2307. doi: 10.1111/jcmm.13150. Epub 2017 Apr 4.
2
A novel CXCR4 antagonist derived from human SDF-1beta enhances angiogenesis in ischaemic mice.一种源自人SDF-1β的新型CXCR4拮抗剂可增强缺血小鼠的血管生成。
Cardiovasc Res. 2009 Jun 1;82(3):513-21. doi: 10.1093/cvr/cvp044. Epub 2009 Feb 5.
3
Danshensu accelerates angiogenesis after myocardial infarction in rats and promotes the functions of endothelial progenitor cells through SDF-1α/CXCR4 axis.丹参素通过 SDF-1α/CXCR4 轴促进大鼠心肌梗死后血管生成和内皮祖细胞功能。
Eur J Pharmacol. 2017 Nov 5;814:274-282. doi: 10.1016/j.ejphar.2017.08.035. Epub 2017 Aug 31.
4
Osteoprotegerin (OPG) Promotes Recruitment of Endothelial Progenitor Cells (EPCs) via CXCR4 Signaling Pathway to Improve Bone Defect Repair.骨保护素(OPG)通过 CXCR4 信号通路促进内皮祖细胞(EPCs)的募集,以改善骨缺损修复。
Med Sci Monit. 2019 Jul 27;25:5572-5579. doi: 10.12659/MSM.916838.
5
17β-estradiol promotes recovery after myocardial infarction by enhancing homing and angiogenic capacity of bone marrow-derived endothelial progenitor cells through ERα-SDF-1/CXCR4 crosstalking.17β-雌二醇通过 ERα-SDF-1/CXCR4 串话增强骨髓源性内皮祖细胞归巢和血管生成能力促进心肌梗死后的恢复。
Acta Biochim Biophys Sin (Shanghai). 2018 Dec 1;50(12):1247-1256. doi: 10.1093/abbs/gmy127.
6
Melittin inhibits tumor angiogenesis modulated by endothelial progenitor cells associated with the SDF-1α/CXCR4 signaling pathway in a UMR-106 osteosarcoma xenograft mouse model.在UMR-106骨肉瘤异种移植小鼠模型中,蜂毒肽抑制由与SDF-1α/CXCR4信号通路相关的内皮祖细胞调节的肿瘤血管生成。
Mol Med Rep. 2016 Jul;14(1):57-68. doi: 10.3892/mmr.2016.5215. Epub 2016 May 6.
7
The effect of CXCL12 on endothelial progenitor cells: potential target for angiogenesis in intracerebral hemorrhage.CXCL12对内皮祖细胞的影响:脑出血血管生成的潜在靶点
J Interferon Cytokine Res. 2015 Jan;35(1):23-31. doi: 10.1089/jir.2014.0004. Epub 2014 Jun 23.
8
Naringin enhances endothelial progenitor cell (EPC) proliferation and tube formation capacity through the CXCL12/CXCR4/PI3K/Akt signaling pathway.柚皮苷通过 CXCL12/CXCR4/PI3K/Akt 信号通路增强内皮祖细胞(EPC)的增殖和管腔形成能力。
Chem Biol Interact. 2018 Apr 25;286:45-51. doi: 10.1016/j.cbi.2018.03.002. Epub 2018 Mar 13.
9
Combination of stromal-derived factor-1alpha and vascular endothelial growth factor gene-modified endothelial progenitor cells is more effective for ischemic neovascularization.基质细胞衍生因子-1α与血管内皮生长因子基因修饰的内皮祖细胞联合应用对缺血性新生血管形成更有效。
J Vasc Surg. 2009 Sep;50(3):608-16. doi: 10.1016/j.jvs.2009.05.049. Epub 2009 Jul 12.
10
SDF-1/CXCR4 axis in Tie2-lineage cells including endothelial progenitor cells contributes to bone fracture healing.SDF-1/CXCR4 轴在包括内皮祖细胞在内的 Tie2 谱系细胞中促进骨骨折愈合。
J Bone Miner Res. 2015 Jan;30(1):95-105. doi: 10.1002/jbmr.2318.

引用本文的文献

1
Endothelial Progenitor Cells Promote Osteosarcoma Progression and Invasiveness via AKT/PI3K Signaling.内皮祖细胞通过AKT/PI3K信号通路促进骨肉瘤进展和侵袭性。
Cancers (Basel). 2023 Mar 17;15(6):1818. doi: 10.3390/cancers15061818.
2
Liraglutide Improves the Angiogenic Capability of EPC and Promotes Ischemic Angiogenesis in Mice under Diabetic Conditions through an Nrf2-Dependent Mechanism.利拉鲁肽通过 Nrf2 依赖性机制改善糖尿病小鼠内皮祖细胞的血管生成能力并促进缺血性血管生成。
Cells. 2022 Nov 29;11(23):3821. doi: 10.3390/cells11233821.
3
The Role and Mechanism of the Vascular Endothelial Niche in Diseases: A Review.

本文引用的文献

1
Fibroblast growth factor 21 deletion aggravates diabetes-induced pathogenic changes in the aorta in type 1 diabetic mice.成纤维细胞生长因子21缺失加重1型糖尿病小鼠主动脉中糖尿病诱导的病理变化。
Cardiovasc Diabetol. 2015 Jun 11;14(1):77. doi: 10.1186/s12933-015-0241-0.
2
Metformin improves the angiogenic functions of endothelial progenitor cells via activating AMPK/eNOS pathway in diabetic mice.二甲双胍通过激活糖尿病小鼠的AMPK/eNOS信号通路改善内皮祖细胞的血管生成功能。
Cardiovasc Diabetol. 2016 Jun 18;15:88. doi: 10.1186/s12933-016-0408-3.
3
Suppression of oxidative stress in endothelial progenitor cells promotes angiogenesis and improves cardiac function following myocardial infarction in diabetic mice.
血管内皮微环境在疾病中的作用及机制:综述
Front Physiol. 2022 Apr 27;13:863265. doi: 10.3389/fphys.2022.863265. eCollection 2022.
4
CXCR7 Agonist TC14012 Improves Angiogenic Function of Endothelial Progenitor Cells via Activating Akt/eNOS Pathway and Promotes Ischemic Angiogenesis in Diabetic Limb Ischemia.CXCR7 激动剂 TC14012 通过激活 Akt/eNOS 通路改善内皮祖细胞的血管生成功能,并促进糖尿病肢体缺血中的缺血性血管生成。
Cardiovasc Drugs Ther. 2023 Oct;37(5):849-863. doi: 10.1007/s10557-022-07337-9. Epub 2022 Apr 26.
5
Interleukin-1β augments the angiogenesis of endothelial progenitor cells in an NF-κB/CXCR7-dependent manner.白细胞介素-1β通过 NF-κB/CXCR7 依赖性途径增强内皮祖细胞的血管生成。
J Cell Mol Med. 2020 May;24(10):5605-5614. doi: 10.1111/jcmm.15220. Epub 2020 Apr 2.
6
Comparison of cytokine levels in the aqueous humor of polypoidal choroidal vasculopathy and neovascular age-related macular degeneration patients.比较息肉状脉络膜血管病变和新生血管性年龄相关性黄斑变性患者房水中细胞因子水平。
BMC Ophthalmol. 2020 Jan 8;20(1):15. doi: 10.1186/s12886-019-1278-8.
7
Mozobil® (Plerixafor, AMD3100), 10 years after its approval by the US Food and Drug Administration.莫泽比利(普乐沙福,AMD3100),在美国食品药品监督管理局批准其上市十年后。
Antivir Chem Chemother. 2019 Jan-Dec;27:2040206619829382. doi: 10.1177/2040206619829382.
8
Glucocorticoid Impaired the Wound Healing Ability of Endothelial Progenitor Cells by Reducing the Expression of CXCR4 in the PGE2 Pathway.糖皮质激素通过降低PGE2途径中CXCR4的表达损害内皮祖细胞的伤口愈合能力。
Front Med (Lausanne). 2018 Sep 28;5:276. doi: 10.3389/fmed.2018.00276. eCollection 2018.
抑制内皮祖细胞中的氧化应激可促进血管生成并改善糖尿病小鼠心肌梗死后的心脏功能。
Exp Ther Med. 2016 Jun;11(6):2163-2170. doi: 10.3892/etm.2016.3236. Epub 2016 Apr 8.
4
FGF21 deletion exacerbates diabetic cardiomyopathy by aggravating cardiac lipid accumulation.成纤维细胞生长因子21缺失通过加剧心肌脂质积累而加重糖尿病心肌病。
J Cell Mol Med. 2015 Jul;19(7):1557-68. doi: 10.1111/jcmm.12530. Epub 2015 Mar 30.
5
Human endothelial progenitor cells.人内皮祖细胞。
Cold Spring Harb Perspect Med. 2012 Jul;2(7):a006692. doi: 10.1101/cshperspect.a006692.
6
Strategies to reverse endothelial progenitor cell dysfunction in diabetes.逆转糖尿病中内皮祖细胞功能障碍的策略。
Exp Diabetes Res. 2012;2012:471823. doi: 10.1155/2012/471823. Epub 2012 Feb 22.
7
CXCR4 inhibitors: tumor vasculature and therapeutic challenges.CXCR4 抑制剂:肿瘤血管生成和治疗挑战。
Recent Pat Anticancer Drug Discov. 2012 Sep;7(3):251-64. doi: 10.2174/157489212801820039.
8
Tubular injury in a rat model of type 2 diabetes is prevented by metformin: a possible role of HIF-1α expression and oxygen metabolism.2 型糖尿病大鼠模型中管状损伤可被二甲双胍预防:HIF-1α 表达和氧代谢的可能作用。
Diabetes. 2011 Mar;60(3):981-92. doi: 10.2337/db10-0655. Epub 2011 Jan 31.
9
SDF-1 keeps HSC quiescent at home.
Blood. 2011 Jan 13;117(2):373-4. doi: 10.1182/blood-2010-09-307843.
10
SDF-1α secreted by human CD133-derived multipotent stromal cells promotes neural progenitor cell survival through CXCR7.人源 CD133 源性多能基质细胞分泌的 SDF-1α 通过 CXCR7 促进神经祖细胞存活。
Stem Cells Dev. 2011 Jun;20(6):1021-9. doi: 10.1089/scd.2010.0198. Epub 2010 Nov 9.