Suppr超能文献

PGC-1α 或 FNDC5 参与调节 Aβ 寡聚体对抑制脑源性神经营养因子(BDNF)表达的影响,BDNF 是抑制 APP/PS1 转基因小鼠神经元凋亡、Aβ 沉积和认知衰退的有益因子。

PGC-1α or FNDC5 Is Involved in Modulating the Effects of Aβ Oligomers on Suppressing the Expression of BDNF, a Beneficial Factor for Inhibiting Neuronal Apoptosis, Aβ Deposition and Cognitive Decline of APP/PS1 Tg Mice.

作者信息

Xia De-Yu, Huang Xin, Bi Chong-Feng, Mao Lin-Ling, Peng Li-Jun, Qian Hai-Rong

机构信息

Department of Neurology, General Hospital of Navy Beijing, China.

Department of Neurology, Beijing Luhe Hospital, Capital Medical University Beijing, China.

出版信息

Front Aging Neurosci. 2017 Mar 21;9:65. doi: 10.3389/fnagi.2017.00065. eCollection 2017.

Abstract

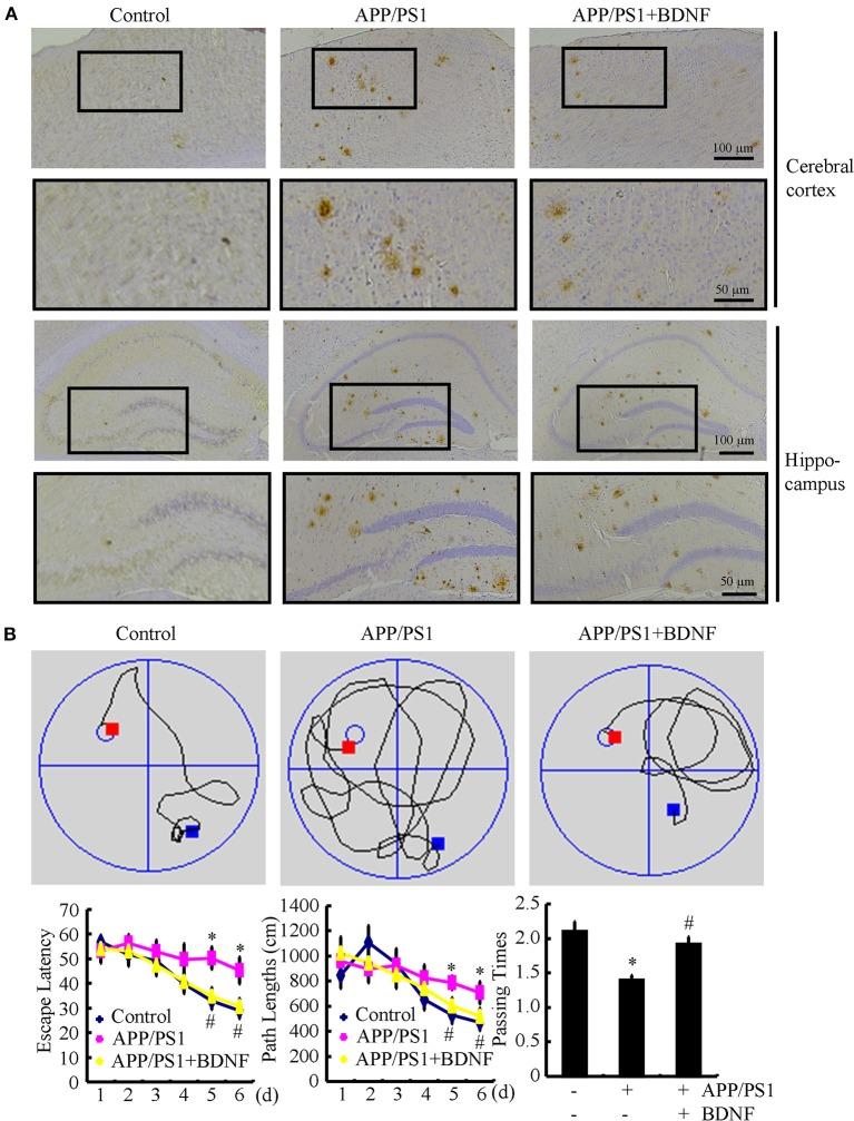
Alzheimer's disease (AD) is generally defined as the aberrant production of β-amyloid protein (Aβ) and hyperphosphorylated tau protein, which are deposited in β-amyloid plaques (APs) and neurofibrillary tangles (NFTs), respectively. Decreased levels of brain-derived neurotrophic factor (BDNF) have been detected in patients with AD compared to control subjects. However, the underlying molecular mechanisms driving the downregulation of the BDNF remain unknown. Therefore, we explored the mechanisms underlying the regulation of BDNF in the neurons of APP/PS1 transgenic (Tg) mice, an AD experimental model. Using the APP/PS1 Tg mice, we found that BDNF expression was markedly downregualted at the age of 3- and 9-month-old. After cerebroventricular injection (i.c.v) of Aβ oligomers into the mice, BDNF was also found to be decreased, which demonstrated the critical roles of the Aβ oligomers in regulating the expression of BDNF. In neuronal culture, peroxisome proliferators-activated receptor γ coactivator 1α (PGC-1α) and fibronectin type III domain-containing 5 (FNDC5) were found to be downregulated by treatment with the Aβ oligomers. In addition, overexpression of either PGC-1α or FNDC5 reversed the suppressive effects of the Aβ oligomers on the expression of BDNF in neuroblastoma 2a (n2a) cells. More importantly, elevating the levels of PGC-1α, FNDC5 or BDNF in the n2a cells counteracted the effects of the Aβ oligomers on neuronal apoptosis. Additionally, intranasal administration BDNF in the APP/PS1 Tg mice decreased the Aβ deposition and reduced the cognitive decline of the mice.

摘要

阿尔茨海默病(AD)通常被定义为β-淀粉样蛋白(Aβ)异常产生和tau蛋白过度磷酸化,它们分别沉积在β-淀粉样斑块(APs)和神经原纤维缠结(NFTs)中。与对照受试者相比,在AD患者中检测到脑源性神经营养因子(BDNF)水平降低。然而,导致BDNF下调的潜在分子机制仍然未知。因此,我们在AD实验模型APP/PS1转基因(Tg)小鼠的神经元中探索了BDNF调控的机制。使用APP/PS1 Tg小鼠,我们发现BDNF表达在3个月和9个月大时明显下调。向小鼠脑室内注射(i.c.v)Aβ寡聚体后,也发现BDNF降低,这证明了Aβ寡聚体在调节BDNF表达中的关键作用。在神经元培养中,发现过氧化物酶体增殖物激活受体γ共激活因子1α(PGC-1α)和含III型纤连蛋白结构域5(FNDC5)在用Aβ寡聚体处理后下调。此外,PGC-1α或FNDC5的过表达逆转了Aβ寡聚体对神经母细胞瘤2a(n2a)细胞中BDNF表达的抑制作用。更重要的是,提高n2a细胞中PGC-1α、FNDC5或BDNF的水平可抵消Aβ寡聚体对神经元凋亡的影响。此外,在APP/PS1 Tg小鼠中鼻内给予BDNF可减少Aβ沉积并减轻小鼠的认知衰退。

https://cdn.ncbi.nlm.nih.gov/pmc/blobs/5268/5359257/d34bb14e4dcf/fnagi-09-00065-g0001.jpg

文献AI研究员

20分钟写一篇综述,助力文献阅读效率提升50倍。

立即体验

用中文搜PubMed

大模型驱动的PubMed中文搜索引擎

马上搜索

文档翻译

学术文献翻译模型,支持多种主流文档格式。

立即体验