Ma Shixin, Wan Xiaoling, Deng Zihou, Shi Lei, Hao Congfang, Zhou Zhenyuan, Zhou Chun, Fang Yiyuan, Liu Jinghua, Yang Jing, Chen Xia, Li Tiantian, Zang Aiping, Yin Shigang, Li Bin, Plumas Joel, Chaperot Laurence, Zhang Xiaoming, Xu Guoliang, Jiang Lubin, Shen Nan, Xiong Sidong, Gao Xiaoming, Zhang Yan, Xiao Hui
CAS Key Laboratory of Molecular Virology and Immunology, Institut Pasteur of Shanghai; CAS Center for Excellence in Molecular Cell Sciences; University of Chinese Academy of Sciences, Chinese Academy of Sciences, Shanghai 200031, China.
Institute of Biology and Medical Sciences, Soochow University, Soochow, Jiangsu 215006, China.
J Exp Med. 2017 May 1;214(5):1471-1491. doi: 10.1084/jem.20161149. Epub 2017 Apr 17.
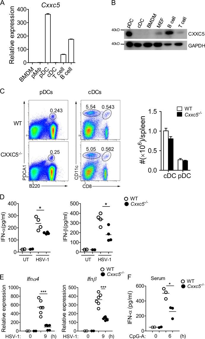
TLR7/9 signals are capable of mounting massive interferon (IFN) response in plasmacytoid dendritic cells (pDCs) immediately after viral infection, yet the involvement of epigenetic regulation in this process has not been documented. Here, we report that zinc finger CXXC family epigenetic regulator CXXC5 is highly expressed in pDCs, where it plays a crucial role in TLR7/9- and virus-induced IFN response. Notably, genetic ablation of CXXC5 resulted in aberrant methylation of the CpG-containing island (CGI) within the gene and impaired IRF7 expression in steady-state pDCs. Mechanistically, CXXC5 is responsible for the recruitment of DNA demethylase Tet2 to maintain the hypomethylation of a subset of CGIs, a process coincident with active histone modifications and constitutive transcription of these CGI-containing genes. Consequently, CXXC5-deficient mice had compromised early IFN response and became highly vulnerable to infection by herpes simplex virus and vesicular stomatitis virus. Together, our results identify CXXC5 as a novel epigenetic regulator for pDC-mediated antiviral response.
Toll样受体7/9(TLR7/9)信号能够在病毒感染后立即在浆细胞样树突状细胞(pDC)中引发大量干扰素(IFN)反应,但表观遗传调控在此过程中的作用尚未见报道。在此,我们报告锌指CXXC家族表观遗传调节因子CXXC5在pDC中高表达,它在TLR7/9和病毒诱导的IFN反应中起关键作用。值得注意的是,CXXC5基因敲除导致稳态pDC中 基因内含CpG的岛(CGI)发生异常甲基化,并损害IRF7表达。从机制上讲,CXXC5负责招募DNA去甲基化酶Tet2以维持一部分CGI的低甲基化,这一过程与活跃的组蛋白修饰以及这些含CGI基因的组成型转录同时发生。因此,缺乏CXXC5的小鼠早期IFN反应受损,并且对单纯疱疹病毒和水疱性口炎病毒感染高度敏感。总之,我们的结果确定CXXC5是pDC介导的抗病毒反应的新型表观遗传调节因子。