Suppr超能文献

跨膜蛋白68作为一种内质网锚定且脑特异性蛋白的分子鉴定。

Molecular identification of transmembrane protein 68 as an endoplasmic reticulum-anchored and brain-specific protein.

作者信息

Chang Ping'an, Heier Christoph, Qin Wenzhen, Han Liping, Huang Feifei, Sun Quan

机构信息

Key Laboratory of Molecular Biology, School of Bio-information, Chongqing University of Posts and Telecommunications, Chongqing, P. R. China.

Institute of Molecular Biosciences, University of Graz, Heinrichstrasse 31/II, Graz, Austria.

出版信息

PLoS One. 2017 May 4;12(5):e0176980. doi: 10.1371/journal.pone.0176980. eCollection 2017.

Abstract

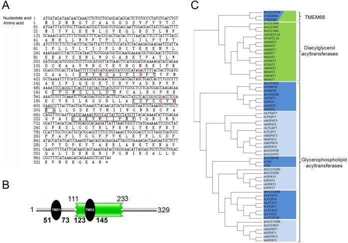
Acyltransferases catalyze essential reactions in the buildup and remodeling of glycerophospholipids and contribute to the maintenance and diversity of cellular membranes. Transmembrane protein 68 (TMEM68) is an evolutionarily conserved protein of unknown function, that forms a distinct subgroup within the glycerophospholipid acyltransferase family. In the current study we expressed murine TMEM68 for the first time in mammalian cells to characterize its subcellular localization, topology, and possible biological function(s). We show that TMEM68 is an integral membrane protein and orients both, the N- and C-terminus towards the cytosol. Live cell imaging demonstrated that TMEM68 is localized mainly at the endoplasmic reticulum (ER), but not at cellular lipid droplets (LDs). The positioning of TMEM68 at the ER was dependent on its first transmembrane domain (TMD), which by itself was sufficient to target cytosolic green fluorescence protein (GFP) to the ER. In contrast, a second TMD was dispensable for ER localization of TMEM68. Finally, we found that among multiple murine tissues the expression level of TMEM68 transcripts was highest in brain. We conclude that TMEM68 is an integral ER membrane protein and a putative acyltransferase involved in brain glycerolipid metabolism.

摘要

酰基转移酶催化甘油磷脂合成和重塑过程中的关键反应,对细胞膜的维持和多样性具有重要作用。跨膜蛋白68(TMEM68)是一种功能未知但进化上保守的蛋白,在甘油磷脂酰基转移酶家族中形成一个独特的亚群。在本研究中,我们首次在哺乳动物细胞中表达了小鼠TMEM68,以表征其亚细胞定位、拓扑结构和可能的生物学功能。我们发现TMEM68是一种整合膜蛋白,其N端和C端均朝向胞质溶胶。活细胞成像显示,TMEM68主要定位于内质网(ER),而非细胞脂滴(LDs)。TMEM68在内质网的定位依赖于其第一个跨膜结构域(TMD),该结构域本身就足以将胞质绿色荧光蛋白(GFP)靶向内质网。相比之下,第二个TMD对于TMEM68在内质网的定位并非必需。最后,我们发现,在多种小鼠组织中,TMEM68转录本的表达水平在脑中最高。我们得出结论,TMEM68是一种内质网整合膜蛋白,是参与脑甘油脂质代谢的一种假定酰基转移酶。

https://cdn.ncbi.nlm.nih.gov/pmc/blobs/bb12/5417663/1e7fa921fd44/pone.0176980.g001.jpg

文献AI研究员

20分钟写一篇综述,助力文献阅读效率提升50倍。

立即体验

用中文搜PubMed

大模型驱动的PubMed中文搜索引擎

马上搜索

文档翻译

学术文献翻译模型,支持多种主流文档格式。

立即体验