Zan Jie, Liu Song, Sun Dong-Nan, Mo Kai-Kun, Yan Yan, Liu Juan, Hu Bo-Li, Gu Jin-Yan, Liao Min, Zhou Ji-Yong
Key Laboratory of Animal Virology of Ministry of Agriculture, Zhejiang UniversityHangzhou, China.
Institute of Immunology, Nanjing Agricultural UniversityNanjing, China.
Front Cell Infect Microbiol. 2017 Apr 26;7:146. doi: 10.3389/fcimb.2017.00146. eCollection 2017.
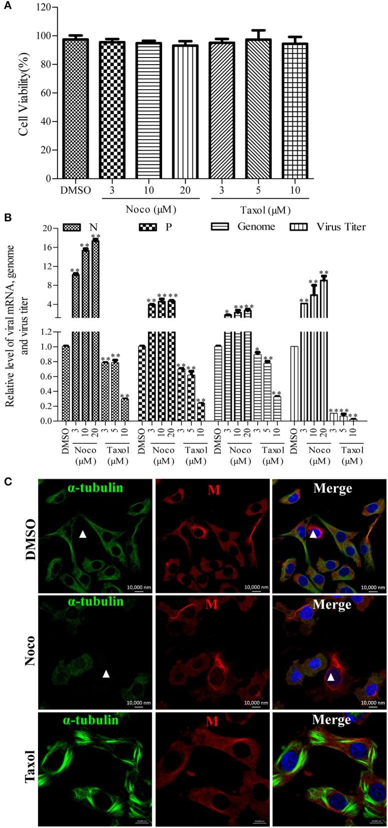
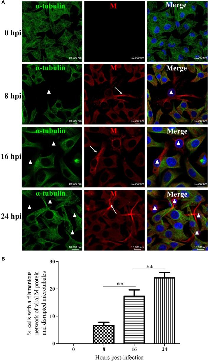
Rabies virus (RABV) is the cause of rabies, and is associated with severe neurological symptoms, high mortality rate, and a serious threat to human health. Although cellular tubulin has recently been identified to be incorporated into RABV particles, the effects of RABV infection on the microtubule cytoskeleton remain poorly understood. In this study, we show that RABV infection induces microtubule depolymerization as observed by confocal microscopy, which is closely associated with the formation of the filamentous network of the RABV M protein. Depolymerization of microtubules significantly increases viral RNA synthesis, while the polymerization of microtubules notably inhibits viral RNA synthesis and prevents the viral M protein from inducing the formation of the filamentous network. Furthermore, the histone deacetylase 6 (HDAC6) expression level progressively increases during RABV infection, and the inhibition of HDAC6 deacetylase activity significantly decreases viral RNA synthesis. In addition, the expression of viral M protein alone was found to significantly upregulate HDAC6 expression, leading to a substantial reduction in its substrate, acetylated α-tubulin, eventually resulting in microtubule depolymerization. These results demonstrate that HDAC6 plays a positive role in viral transcription and replication by inducing microtubule depolymerization during RABV infection.
狂犬病病毒(RABV)是狂犬病的病原体,与严重的神经症状、高死亡率相关,对人类健康构成严重威胁。尽管最近已确定细胞微管蛋白会掺入RABV颗粒中,但RABV感染对微管细胞骨架的影响仍知之甚少。在本研究中,我们通过共聚焦显微镜观察发现,RABV感染会诱导微管解聚,这与RABV M蛋白丝状网络的形成密切相关。微管解聚显著增加病毒RNA合成,而微管聚合则显著抑制病毒RNA合成,并阻止病毒M蛋白诱导丝状网络的形成。此外,组蛋白脱乙酰基酶6(HDAC6)的表达水平在RABV感染期间逐渐升高,抑制HDAC6脱乙酰酶活性会显著降低病毒RNA合成。另外,单独的病毒M蛋白表达被发现会显著上调HDAC6表达,导致其底物乙酰化α-微管蛋白大量减少,最终导致微管解聚。这些结果表明,HDAC6在RABV感染期间通过诱导微管解聚在病毒转录和复制中发挥积极作用。