• 文献检索
  • 文档翻译
  • 深度研究
  • 学术资讯
  • Suppr Zotero 插件Zotero 插件
  • 邀请有礼
  • 套餐&价格
  • 历史记录
应用&插件
Suppr Zotero 插件Zotero 插件浏览器插件Mac 客户端Windows 客户端微信小程序
定价
高级版会员购买积分包购买API积分包
服务
文献检索文档翻译深度研究API 文档MCP 服务
关于我们
关于 Suppr公司介绍联系我们用户协议隐私条款
关注我们

Suppr 超能文献

核心技术专利:CN118964589B侵权必究
粤ICP备2023148730 号-1Suppr @ 2026

文献检索

告别复杂PubMed语法,用中文像聊天一样搜索,搜遍4000万医学文献。AI智能推荐,让科研检索更轻松。

立即免费搜索

文件翻译

保留排版,准确专业,支持PDF/Word/PPT等文件格式,支持 12+语言互译。

免费翻译文档

深度研究

AI帮你快速写综述,25分钟生成高质量综述,智能提取关键信息,辅助科研写作。

立即免费体验

由于翻译调控导致的两种突变型亨廷顿蛋白mRNA变体的不同细胞毒性

Distinct cellular toxicity of two mutant huntingtin mRNA variants due to translation regulation.

作者信息

Xu Haifei, An Juan Ji, Xu Baoji

机构信息

Department of Neuroscience, The Scripps Research Institute Florida, Jupiter, Florida, United States of America.

出版信息

PLoS One. 2017 May 11;12(5):e0177610. doi: 10.1371/journal.pone.0177610. eCollection 2017.

DOI:10.1371/journal.pone.0177610
PMID:28494017
原文链接:https://pmc.ncbi.nlm.nih.gov/articles/PMC5426682/
Abstract

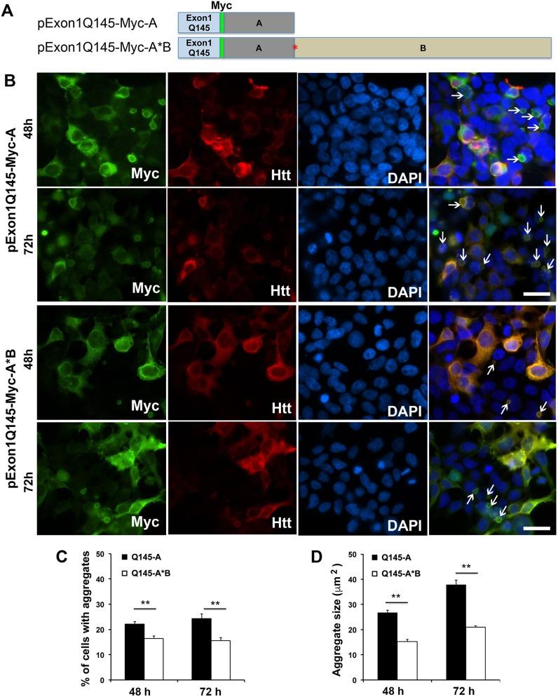
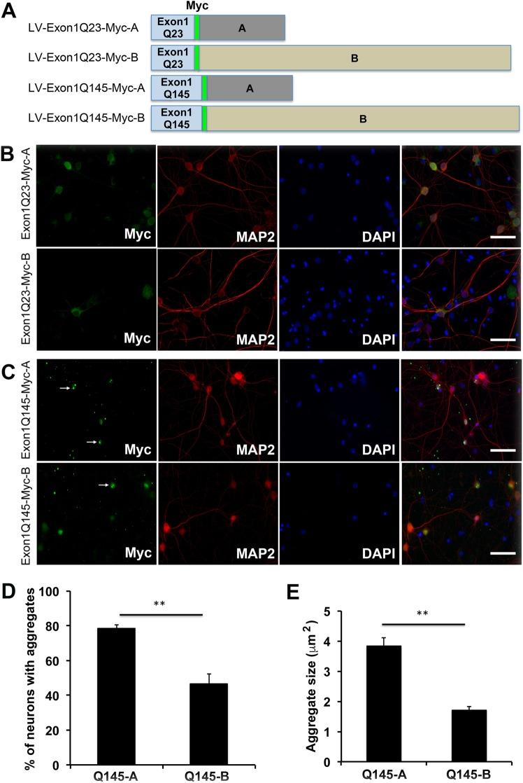
Huntington's disease (HD) is a neurodegenerative disorder caused by CAG repeat expansion within exon1 of the HTT gene. The gene generates two mRNA variants that carry either a short or long 3' untranslated region (3'UTR) while encoding the same protein. It remains unknown whether the two mRNA variants play distinct roles in HD pathogenesis. We found that the long HTT 3'UTR was capable of guiding mRNA to neuronal dendrites, suggesting that some long-form HTT mRNA is transported to dendrites for local protein synthesis. To assay roles of two HTT mRNA variants in cell bodies, we expressed mRNA harboring HTT exon1 containing 23x or 145x CAGs with the short or long 3'UTR. We found that mutant mRNA containing the short 3'UTR produced more protein aggregates and caused more apoptosis in both cultured neurons and HEK293 cells, compared with mutant mRNA containing the long 3'UTR. Although the two 3'UTRs did not affect mRNA stability, we detected higher levels of protein synthesis from mRNA containing the short 3'UTR than from mRNA containing the long 3'UTR. These results indicate that the long HTT 3'UTR suppresses translation. Thus, short-form mutant HTT mRNA will be more efficient in producing toxic protein than its long-form counterpart.

摘要

亨廷顿舞蹈症(HD)是一种神经退行性疾病,由HTT基因外显子1内的CAG重复序列扩增引起。该基因产生两种mRNA变体,它们携带短或长的3'非翻译区(3'UTR),同时编码相同的蛋白质。这两种mRNA变体在HD发病机制中是否发挥不同作用尚不清楚。我们发现,长的HTT 3'UTR能够将mRNA引导至神经元树突,这表明一些长形式的HTT mRNA被转运至树突进行局部蛋白质合成。为了分析两种HTT mRNA变体在细胞体中的作用,我们表达了含有23个或145个CAG的HTT外显子1且带有短或长3'UTR的mRNA。我们发现,与含有长3'UTR的突变mRNA相比,含有短3'UTR的突变mRNA在培养的神经元和HEK293细胞中产生了更多的蛋白质聚集体,并导致了更多的细胞凋亡。虽然这两种3'UTR不影响mRNA稳定性,但我们检测到含有短3'UTR的mRNA的蛋白质合成水平高于含有长3'UTR的mRNA。这些结果表明,长的HTT 3'UTR抑制翻译。因此,短形式的突变HTT mRNA在产生有毒蛋白质方面将比其长形式的对应物更有效。

https://cdn.ncbi.nlm.nih.gov/pmc/blobs/d989/5426682/69bf195399d9/pone.0177610.g008.jpg
https://cdn.ncbi.nlm.nih.gov/pmc/blobs/d989/5426682/8ce246fd874e/pone.0177610.g001.jpg
https://cdn.ncbi.nlm.nih.gov/pmc/blobs/d989/5426682/275a4231a71a/pone.0177610.g002.jpg
https://cdn.ncbi.nlm.nih.gov/pmc/blobs/d989/5426682/4ca164a13152/pone.0177610.g003.jpg
https://cdn.ncbi.nlm.nih.gov/pmc/blobs/d989/5426682/151763d5bbd4/pone.0177610.g004.jpg
https://cdn.ncbi.nlm.nih.gov/pmc/blobs/d989/5426682/42a8435d0bc6/pone.0177610.g005.jpg
https://cdn.ncbi.nlm.nih.gov/pmc/blobs/d989/5426682/cb02b65b7098/pone.0177610.g006.jpg
https://cdn.ncbi.nlm.nih.gov/pmc/blobs/d989/5426682/a70eddf0c18f/pone.0177610.g007.jpg
https://cdn.ncbi.nlm.nih.gov/pmc/blobs/d989/5426682/69bf195399d9/pone.0177610.g008.jpg
https://cdn.ncbi.nlm.nih.gov/pmc/blobs/d989/5426682/8ce246fd874e/pone.0177610.g001.jpg
https://cdn.ncbi.nlm.nih.gov/pmc/blobs/d989/5426682/275a4231a71a/pone.0177610.g002.jpg
https://cdn.ncbi.nlm.nih.gov/pmc/blobs/d989/5426682/4ca164a13152/pone.0177610.g003.jpg
https://cdn.ncbi.nlm.nih.gov/pmc/blobs/d989/5426682/151763d5bbd4/pone.0177610.g004.jpg
https://cdn.ncbi.nlm.nih.gov/pmc/blobs/d989/5426682/42a8435d0bc6/pone.0177610.g005.jpg
https://cdn.ncbi.nlm.nih.gov/pmc/blobs/d989/5426682/cb02b65b7098/pone.0177610.g006.jpg
https://cdn.ncbi.nlm.nih.gov/pmc/blobs/d989/5426682/a70eddf0c18f/pone.0177610.g007.jpg
https://cdn.ncbi.nlm.nih.gov/pmc/blobs/d989/5426682/69bf195399d9/pone.0177610.g008.jpg

相似文献

1
Distinct cellular toxicity of two mutant huntingtin mRNA variants due to translation regulation.由于翻译调控导致的两种突变型亨廷顿蛋白mRNA变体的不同细胞毒性
PLoS One. 2017 May 11;12(5):e0177610. doi: 10.1371/journal.pone.0177610. eCollection 2017.
2
Translational regulation of GluR2 mRNAs in rat hippocampus by alternative 3' untranslated regions.大鼠海马中通过可变3'非翻译区对GluR2 mRNA进行的翻译调控。
J Neurochem. 2009 Apr;109(2):584-94. doi: 10.1111/j.1471-4159.2009.05992.x. Epub 2009 Feb 13.
3
A Fresh Look at Huntingtin mRNA Processing in Huntington's Disease.重新审视亨廷顿舞蹈病中亨廷顿蛋白mRNA的加工过程
J Huntingtons Dis. 2018;7(2):101-108. doi: 10.3233/JHD-180292.
4
Folding Landscape of Mutant Huntingtin Exon1: Diffusible Multimers, Oligomers and Fibrils, and No Detectable Monomer.突变型亨廷顿蛋白外显子1的折叠态势:可扩散多聚体、寡聚体和原纤维,未检测到单体
PLoS One. 2016 Jun 6;11(6):e0155747. doi: 10.1371/journal.pone.0155747. eCollection 2016.
5
Extensive Expression Analysis of Htt Transcripts in Brain Regions from the zQ175 HD Mouse Model Using a QuantiGene Multiplex Assay.使用 Quantigene 多重分析试剂盒对 zQ175 HD 小鼠模型脑区中的 Htt 转录本进行广泛表达分析。
Sci Rep. 2019 Nov 6;9(1):16137. doi: 10.1038/s41598-019-52411-2.
6
HuD promotes BDNF expression in brain neurons via selective stabilization of the BDNF long 3'UTR mRNA.HuD 通过选择性稳定 BDNF 长 3'UTR mRNA 促进脑神经元中 BDNF 的表达。
PLoS One. 2013;8(1):e55718. doi: 10.1371/journal.pone.0055718. Epub 2013 Jan 31.
7
Regulation of AGR2 expression via 3'UTR shortening.通过3'非翻译区缩短调控AGR2表达。
Exp Cell Res. 2017 Jul 1;356(1):40-47. doi: 10.1016/j.yexcr.2017.04.011. Epub 2017 Apr 11.
8
A novel extended form of alpha-synuclein 3'UTR in the human brain.一种新型的人类大脑中 alpha-突触核蛋白 3'UTR 的扩展形式。
Mol Brain. 2018 May 25;11(1):29. doi: 10.1186/s13041-018-0371-x.
9
Distinct 3'UTRs differentially regulate activity-dependent translation of brain-derived neurotrophic factor (BDNF).不同的 3'UTR 区差异调节脑源性神经营养因子(BDNF)的活性依赖性翻译。
Proc Natl Acad Sci U S A. 2010 Sep 7;107(36):15945-50. doi: 10.1073/pnas.1002929107. Epub 2010 Aug 23.
10
Rat NEURL1 3'UTR is alternatively spliced and targets mRNA to dendrites.大鼠NEURL1 3'非翻译区存在可变剪接,并将信使核糖核酸靶向至树突。
Neurosci Lett. 2016 Dec 2;635:71-76. doi: 10.1016/j.neulet.2016.10.041. Epub 2016 Oct 22.

引用本文的文献

1
Anti-gene oligonucleotide clamps invade dsDNA and downregulate expression.抗基因寡核苷酸钳侵入双链DNA并下调表达。
Mol Ther Nucleic Acids. 2024 Oct 24;35(4):102348. doi: 10.1016/j.omtn.2024.102348. eCollection 2024 Dec 10.
2
Regulation of mRNA Biogenesis: The Norm and Pathology.mRNA 生物发生的调控:规范与病理。
Int J Mol Sci. 2024 Oct 26;25(21):11493. doi: 10.3390/ijms252111493.
3
Implications of Poly(A) Tail Processing in Repeat Expansion Diseases.多聚(A)尾加工在重复扩展疾病中的意义。

本文引用的文献

1
Huntington disease.亨廷顿舞蹈病。
Nat Rev Dis Primers. 2015 Apr 23;1:15005. doi: 10.1038/nrdp.2015.5.
2
Subcellular Clearance and Accumulation of Huntington Disease Protein: A Mini-Review.亨廷顿舞蹈病蛋白的亚细胞清除与积累:一篇迷你综述。
Front Mol Neurosci. 2016 Apr 21;9:27. doi: 10.3389/fnmol.2016.00027. eCollection 2016.
3
Alternative 3' UTRs act as scaffolds to regulate membrane protein localization.可变的3'非翻译区作为支架来调节膜蛋白定位。
Cells. 2022 Feb 15;11(4):677. doi: 10.3390/cells11040677.
4
Regulatory mechanisms of incomplete huntingtin mRNA splicing.不完全亨廷顿 mRNA 剪接的调控机制。
Nat Commun. 2018 Sep 27;9(1):3955. doi: 10.1038/s41467-018-06281-3.
5
A Fresh Look at Huntingtin mRNA Processing in Huntington's Disease.重新审视亨廷顿舞蹈病中亨廷顿蛋白mRNA的加工过程
J Huntingtons Dis. 2018;7(2):101-108. doi: 10.3233/JHD-180292.
6
Alterations in mRNA 3' UTR Isoform Abundance Accompany Gene Expression Changes in Human Huntington's Disease Brains.mRNA 3' UTR 异构体丰度的改变伴随着人类亨廷顿病大脑中的基因表达变化。
Cell Rep. 2017 Sep 26;20(13):3057-3070. doi: 10.1016/j.celrep.2017.09.009.
Nature. 2015 Jun 18;522(7556):363-7. doi: 10.1038/nature14321. Epub 2015 Apr 20.
4
Huntington disease: natural history, biomarkers and prospects for therapeutics.亨廷顿病:自然史、生物标志物和治疗前景。
Nat Rev Neurol. 2014 Apr;10(4):204-16. doi: 10.1038/nrneurol.2014.24. Epub 2014 Mar 11.
5
Expanded polyglutamine-containing N-terminal huntingtin fragments are entirely degraded by mammalian proteasomes.含有扩展多聚谷氨酰胺的 N 端 huntingtin 片段完全被哺乳动物蛋白酶体降解。
J Biol Chem. 2013 Sep 20;288(38):27068-27084. doi: 10.1074/jbc.M113.486076. Epub 2013 Aug 1.
6
Alternative cleavage and polyadenylation: extent, regulation and function.可变剪接和多聚腺苷酸化:程度、调控和功能。
Nat Rev Genet. 2013 Jul;14(7):496-506. doi: 10.1038/nrg3482.
7
BDNF promotes differentiation and maturation of adult-born neurons through GABAergic transmission.BDNF 通过 GABA 能传递促进成年神经元的分化和成熟。
J Neurosci. 2012 Oct 10;32(41):14318-30. doi: 10.1523/JNEUROSCI.0709-12.2012.
8
Subcellular knockout of importin β1 perturbs axonal retrograde signaling.细胞质内敲除 importin β1 会扰乱轴突逆行信号转导。
Neuron. 2012 Jul 26;75(2):294-305. doi: 10.1016/j.neuron.2012.05.033.
9
Tunneling nanotubes provide a unique conduit for intercellular transfer of cellular contents in human malignant pleural mesothelioma.隧道纳米管为人类恶性胸膜间皮瘤细胞内容物的细胞间转移提供了独特的途径。
PLoS One. 2012;7(3):e33093. doi: 10.1371/journal.pone.0033093. Epub 2012 Mar 9.
10
Dendritically targeted Bdnf mRNA is essential for energy balance and response to leptin.树突靶向 Bdnf mRNA 对于能量平衡和瘦素反应至关重要。
Nat Med. 2012 Mar 18;18(4):564-71. doi: 10.1038/nm.2687.