Suppr超能文献

抗基因寡核苷酸钳侵入双链DNA并下调表达。

Anti-gene oligonucleotide clamps invade dsDNA and downregulate expression.

作者信息

Umek Tea, Lundin Karin E, Mowoe Metoboroghene O, Hao Yitong, Roudi Samantha, Žura Lana, Jørgensen Per T, Lou Chenguang, Hagey Daniel W, Wengel Jesper, Smith C I Edvard, Zain Rula

机构信息

Department of Laboratory Medicine, Karolinska Institutet, ANA Futura, Alfred Nobels Allé 8, 14152 Huddinge, Stockholm, Sweden.

Karolinska ATMP Center, Karolinska Institutet, Karolinska University Hospital, 17176 Stockholm, Sweden.

出版信息

Mol Ther Nucleic Acids. 2024 Oct 24;35(4):102348. doi: 10.1016/j.omtn.2024.102348. eCollection 2024 Dec 10.

Abstract

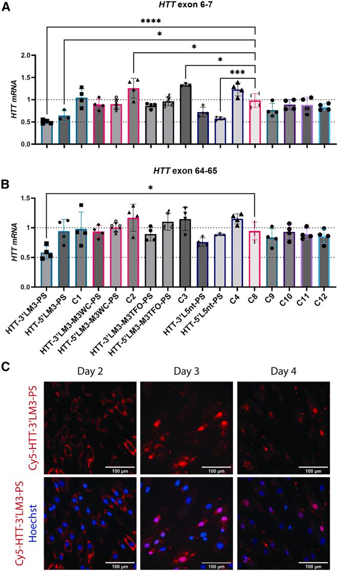
Anti-gene oligonucleotides belong to a group of therapeutic compounds, which, in contrast to antisense oligonucleotides, bind to DNA. Clamp anti-gene oligonucleotides bind through a double-stranded invasion mechanism. With two arms connected by a linker, they hybridize to one of the DNA strands forming Watson-Crick and Hoogsteen hydrogen bonds. Here, we investigated the design of 30 locked nucleic acid-DNA mixmers with or without a strong intercalating moiety (M3) to target polypurine⋅polypyrimidine sequences from the or the gene. Introducing M3 as a linker proved to be essential for strand invasion. Additional M3 at the end of the Watson-Crick- or the Hoogsteen-binding strand could be beneficial depending on the clamp orientation. Invasion was superior when the linker was located adjacent to sequences with high GC content. For application, we assessed strand-invasion of phosphorothioate-modified clamp anti-gene oligonucleotides. While the binding kinetics was slower than for the corresponding phosphodiester clamps, equal invasion was eventually reached. Lastly, we demonstrated, that the clamp anti-gene oligonucleotide targeting a site in the template strand of the gene induces significant mRNA down-regulation in patient-derived fibroblasts, boding well for the anti-gene therapeutic concept.

摘要

抗基因寡核苷酸属于一类治疗性化合物,与反义寡核苷酸不同,它们与DNA结合。钳形抗基因寡核苷酸通过双链侵入机制结合。它们有两条通过连接子相连的臂,与其中一条DNA链杂交,形成沃森-克里克氢键和 hoogsteen 氢键。在这里,我们研究了30种带有或不带有强嵌入基团(M3)的锁核酸-DNA混合体的设计,以靶向来自 或 基因的聚嘌呤·聚嘧啶序列。事实证明,引入M3作为连接子对于链侵入至关重要。根据钳形方向,在沃森-克里克结合链或 hoogsteen 结合链末端添加M3可能是有益的。当连接子位于高GC含量序列附近时,侵入效果更佳。对于 应用,我们评估了硫代磷酸酯修饰的钳形抗基因寡核苷酸的链侵入情况。虽然结合动力学比相应的磷酸二酯钳形物慢,但最终达到了相同的侵入效果。最后,我们证明,靶向 基因模板链中一个 位点的钳形抗基因寡核苷酸在患者来源的成纤维细胞中诱导了显著的mRNA下调,这对抗基因治疗概念来说是个好兆头。

https://cdn.ncbi.nlm.nih.gov/pmc/blobs/7b5b/11701257/f338c25cfc25/fx1.jpg

文献检索

告别复杂PubMed语法,用中文像聊天一样搜索,搜遍4000万医学文献。AI智能推荐,让科研检索更轻松。

立即免费搜索

文件翻译

保留排版,准确专业,支持PDF/Word/PPT等文件格式,支持 12+语言互译。

免费翻译文档

深度研究

AI帮你快速写综述,25分钟生成高质量综述,智能提取关键信息,辅助科研写作。

立即免费体验