• 文献检索
  • 文档翻译
  • 深度研究
  • 学术资讯
  • Suppr Zotero 插件Zotero 插件
  • 邀请有礼
  • 套餐&价格
  • 历史记录
应用&插件
Suppr Zotero 插件Zotero 插件浏览器插件Mac 客户端Windows 客户端微信小程序
定价
高级版会员购买积分包购买API积分包
服务
文献检索文档翻译深度研究API 文档MCP 服务
关于我们
关于 Suppr公司介绍联系我们用户协议隐私条款
关注我们

Suppr 超能文献

核心技术专利:CN118964589B侵权必究
粤ICP备2023148730 号-1Suppr @ 2026

文献检索

告别复杂PubMed语法,用中文像聊天一样搜索,搜遍4000万医学文献。AI智能推荐,让科研检索更轻松。

立即免费搜索

文件翻译

保留排版,准确专业,支持PDF/Word/PPT等文件格式,支持 12+语言互译。

免费翻译文档

深度研究

AI帮你快速写综述,25分钟生成高质量综述,智能提取关键信息,辅助科研写作。

立即免费体验

通过古代质体蛋白质组揭示褐藻和定鞭藻的嵌合起源。

Chimeric origins of ochrophytes and haptophytes revealed through an ancient plastid proteome.

作者信息

Dorrell Richard G, Gile Gillian, McCallum Giselle, Méheust Raphaël, Bapteste Eric P, Klinger Christen M, Brillet-Guéguen Loraine, Freeman Katalina D, Richter Daniel J, Bowler Chris

机构信息

IBENS, Département de Biologie, École Normale Supérieure, CNRS, Inserm, PSL Research University, Paris, France.

School of Life Sciences, Arizona State University, Tempe, United States.

出版信息

Elife. 2017 May 12;6:e23717. doi: 10.7554/eLife.23717.

DOI:10.7554/eLife.23717
PMID:28498102
原文链接:https://pmc.ncbi.nlm.nih.gov/articles/PMC5462543/
Abstract

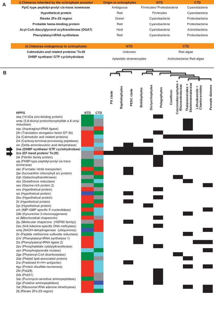
Plastids are supported by a wide range of proteins encoded within the nucleus and imported from the cytoplasm. These plastid-targeted proteins may originate from the endosymbiont, the host, or other sources entirely. Here, we identify and characterise 770 plastid-targeted proteins that are conserved across the ochrophytes, a major group of algae including diatoms, pelagophytes and kelps, that possess plastids derived from red algae. We show that the ancestral ochrophyte plastid proteome was an evolutionary chimera, with 25% of its phylogenetically tractable nucleus-encoded proteins deriving from green algae. We additionally show that functional mixing of host and plastid proteomes, such as through dual-targeting, is an ancestral feature of plastid evolution. Finally, we detect a clear phylogenetic signal from one ochrophyte subgroup, the lineage containing pelagophytes and dictyochophytes, in plastid-targeted proteins from another major algal lineage, the haptophytes. This may represent a possible serial endosymbiosis event deep in eukaryotic evolutionary history.

摘要

质体由细胞核内编码并从细胞质中导入的多种蛋白质支持。这些靶向质体的蛋白质可能完全来自内共生体、宿主或其他来源。在这里,我们鉴定并表征了770种靶向质体的蛋白质,它们在褐藻植物中是保守的,褐藻植物是包括硅藻、褐囊藻和海带在内的一大类藻类,它们拥有源自红藻的质体。我们表明,原始褐藻植物质体蛋白质组是一种进化嵌合体,其系统发育可追踪的细胞核编码蛋白质中有25%来自绿藻。我们还表明,宿主和质体蛋白质组的功能混合,例如通过双靶向,是质体进化的一个原始特征。最后,我们在另一个主要藻类谱系——定鞭藻门的靶向质体蛋白质中,检测到来自褐藻植物的一个亚群(包含褐囊藻和网柱藻的谱系)的清晰系统发育信号。这可能代表了真核生物进化历史深处可能发生的一系列内共生事件。

https://cdn.ncbi.nlm.nih.gov/pmc/blobs/ab31/5462543/a3e9067ed91b/elife-23717-fig8-figsupp4.jpg
https://cdn.ncbi.nlm.nih.gov/pmc/blobs/ab31/5462543/d49156dc393f/elife-23717-fig1.jpg
https://cdn.ncbi.nlm.nih.gov/pmc/blobs/ab31/5462543/6f752bdf4f21/elife-23717-fig1-figsupp1.jpg
https://cdn.ncbi.nlm.nih.gov/pmc/blobs/ab31/5462543/91eeaeb20a1e/elife-23717-fig2.jpg
https://cdn.ncbi.nlm.nih.gov/pmc/blobs/ab31/5462543/fc7097de8146/elife-23717-fig2-figsupp1.jpg
https://cdn.ncbi.nlm.nih.gov/pmc/blobs/ab31/5462543/810631b1d90f/elife-23717-fig2-figsupp2.jpg
https://cdn.ncbi.nlm.nih.gov/pmc/blobs/ab31/5462543/52602a7cfd7d/elife-23717-fig2-figsupp3.jpg
https://cdn.ncbi.nlm.nih.gov/pmc/blobs/ab31/5462543/362305d7d277/elife-23717-fig2-figsupp4.jpg
https://cdn.ncbi.nlm.nih.gov/pmc/blobs/ab31/5462543/5795c9db943a/elife-23717-fig2-figsupp5.jpg
https://cdn.ncbi.nlm.nih.gov/pmc/blobs/ab31/5462543/ce01677abab1/elife-23717-fig2-figsupp6.jpg
https://cdn.ncbi.nlm.nih.gov/pmc/blobs/ab31/5462543/bf7edca294a2/elife-23717-fig2-figsupp7.jpg
https://cdn.ncbi.nlm.nih.gov/pmc/blobs/ab31/5462543/01873c45d13b/elife-23717-fig3.jpg
https://cdn.ncbi.nlm.nih.gov/pmc/blobs/ab31/5462543/906df7a0cbb1/elife-23717-fig4.jpg
https://cdn.ncbi.nlm.nih.gov/pmc/blobs/ab31/5462543/c6a85baf514e/elife-23717-fig4-figsupp1.jpg
https://cdn.ncbi.nlm.nih.gov/pmc/blobs/ab31/5462543/545199ae13dd/elife-23717-fig4-figsupp2.jpg
https://cdn.ncbi.nlm.nih.gov/pmc/blobs/ab31/5462543/6c5b71ddfbc2/elife-23717-fig4-figsupp3.jpg
https://cdn.ncbi.nlm.nih.gov/pmc/blobs/ab31/5462543/f6444e7ea45b/elife-23717-fig4-figsupp4.jpg
https://cdn.ncbi.nlm.nih.gov/pmc/blobs/ab31/5462543/5aa67fb45a0a/elife-23717-fig4-figsupp5.jpg
https://cdn.ncbi.nlm.nih.gov/pmc/blobs/ab31/5462543/284a24dccc84/elife-23717-fig5.jpg
https://cdn.ncbi.nlm.nih.gov/pmc/blobs/ab31/5462543/1f8b41e35e40/elife-23717-fig5-figsupp1.jpg
https://cdn.ncbi.nlm.nih.gov/pmc/blobs/ab31/5462543/fd8af284c008/elife-23717-fig5-figsupp2.jpg
https://cdn.ncbi.nlm.nih.gov/pmc/blobs/ab31/5462543/0e31137f4d80/elife-23717-fig5-figsupp3.jpg
https://cdn.ncbi.nlm.nih.gov/pmc/blobs/ab31/5462543/da80f529b048/elife-23717-fig5-figsupp4.jpg
https://cdn.ncbi.nlm.nih.gov/pmc/blobs/ab31/5462543/e2dbc9fb434c/elife-23717-fig5-figsupp5.jpg
https://cdn.ncbi.nlm.nih.gov/pmc/blobs/ab31/5462543/83cacc104caf/elife-23717-fig5-figsupp6.jpg
https://cdn.ncbi.nlm.nih.gov/pmc/blobs/ab31/5462543/1a2df40ce7c0/elife-23717-fig5-figsupp7.jpg
https://cdn.ncbi.nlm.nih.gov/pmc/blobs/ab31/5462543/464452448a31/elife-23717-fig5-figsupp8.jpg
https://cdn.ncbi.nlm.nih.gov/pmc/blobs/ab31/5462543/b0873c2ee2d0/elife-23717-fig5-figsupp9.jpg
https://cdn.ncbi.nlm.nih.gov/pmc/blobs/ab31/5462543/b4912f684e73/elife-23717-fig6.jpg
https://cdn.ncbi.nlm.nih.gov/pmc/blobs/ab31/5462543/b70e4ed3de76/elife-23717-fig6-figsupp1.jpg
https://cdn.ncbi.nlm.nih.gov/pmc/blobs/ab31/5462543/91d874be97bd/elife-23717-fig6-figsupp3.jpg
https://cdn.ncbi.nlm.nih.gov/pmc/blobs/ab31/5462543/944904008e5c/elife-23717-fig7.jpg
https://cdn.ncbi.nlm.nih.gov/pmc/blobs/ab31/5462543/0ae7b9852a70/elife-23717-fig7-figsupp1.jpg
https://cdn.ncbi.nlm.nih.gov/pmc/blobs/ab31/5462543/8a740de1ef36/elife-23717-fig7-figsupp2.jpg
https://cdn.ncbi.nlm.nih.gov/pmc/blobs/ab31/5462543/c7ccfe644ab3/elife-23717-fig8.jpg
https://cdn.ncbi.nlm.nih.gov/pmc/blobs/ab31/5462543/5bfc23e39a6e/elife-23717-fig8-figsupp2.jpg
https://cdn.ncbi.nlm.nih.gov/pmc/blobs/ab31/5462543/a3e9067ed91b/elife-23717-fig8-figsupp4.jpg
https://cdn.ncbi.nlm.nih.gov/pmc/blobs/ab31/5462543/d49156dc393f/elife-23717-fig1.jpg
https://cdn.ncbi.nlm.nih.gov/pmc/blobs/ab31/5462543/6f752bdf4f21/elife-23717-fig1-figsupp1.jpg
https://cdn.ncbi.nlm.nih.gov/pmc/blobs/ab31/5462543/91eeaeb20a1e/elife-23717-fig2.jpg
https://cdn.ncbi.nlm.nih.gov/pmc/blobs/ab31/5462543/fc7097de8146/elife-23717-fig2-figsupp1.jpg
https://cdn.ncbi.nlm.nih.gov/pmc/blobs/ab31/5462543/810631b1d90f/elife-23717-fig2-figsupp2.jpg
https://cdn.ncbi.nlm.nih.gov/pmc/blobs/ab31/5462543/52602a7cfd7d/elife-23717-fig2-figsupp3.jpg
https://cdn.ncbi.nlm.nih.gov/pmc/blobs/ab31/5462543/362305d7d277/elife-23717-fig2-figsupp4.jpg
https://cdn.ncbi.nlm.nih.gov/pmc/blobs/ab31/5462543/5795c9db943a/elife-23717-fig2-figsupp5.jpg
https://cdn.ncbi.nlm.nih.gov/pmc/blobs/ab31/5462543/ce01677abab1/elife-23717-fig2-figsupp6.jpg
https://cdn.ncbi.nlm.nih.gov/pmc/blobs/ab31/5462543/bf7edca294a2/elife-23717-fig2-figsupp7.jpg
https://cdn.ncbi.nlm.nih.gov/pmc/blobs/ab31/5462543/01873c45d13b/elife-23717-fig3.jpg
https://cdn.ncbi.nlm.nih.gov/pmc/blobs/ab31/5462543/906df7a0cbb1/elife-23717-fig4.jpg
https://cdn.ncbi.nlm.nih.gov/pmc/blobs/ab31/5462543/c6a85baf514e/elife-23717-fig4-figsupp1.jpg
https://cdn.ncbi.nlm.nih.gov/pmc/blobs/ab31/5462543/545199ae13dd/elife-23717-fig4-figsupp2.jpg
https://cdn.ncbi.nlm.nih.gov/pmc/blobs/ab31/5462543/6c5b71ddfbc2/elife-23717-fig4-figsupp3.jpg
https://cdn.ncbi.nlm.nih.gov/pmc/blobs/ab31/5462543/f6444e7ea45b/elife-23717-fig4-figsupp4.jpg
https://cdn.ncbi.nlm.nih.gov/pmc/blobs/ab31/5462543/5aa67fb45a0a/elife-23717-fig4-figsupp5.jpg
https://cdn.ncbi.nlm.nih.gov/pmc/blobs/ab31/5462543/284a24dccc84/elife-23717-fig5.jpg
https://cdn.ncbi.nlm.nih.gov/pmc/blobs/ab31/5462543/1f8b41e35e40/elife-23717-fig5-figsupp1.jpg
https://cdn.ncbi.nlm.nih.gov/pmc/blobs/ab31/5462543/fd8af284c008/elife-23717-fig5-figsupp2.jpg
https://cdn.ncbi.nlm.nih.gov/pmc/blobs/ab31/5462543/0e31137f4d80/elife-23717-fig5-figsupp3.jpg
https://cdn.ncbi.nlm.nih.gov/pmc/blobs/ab31/5462543/da80f529b048/elife-23717-fig5-figsupp4.jpg
https://cdn.ncbi.nlm.nih.gov/pmc/blobs/ab31/5462543/e2dbc9fb434c/elife-23717-fig5-figsupp5.jpg
https://cdn.ncbi.nlm.nih.gov/pmc/blobs/ab31/5462543/83cacc104caf/elife-23717-fig5-figsupp6.jpg
https://cdn.ncbi.nlm.nih.gov/pmc/blobs/ab31/5462543/1a2df40ce7c0/elife-23717-fig5-figsupp7.jpg
https://cdn.ncbi.nlm.nih.gov/pmc/blobs/ab31/5462543/464452448a31/elife-23717-fig5-figsupp8.jpg
https://cdn.ncbi.nlm.nih.gov/pmc/blobs/ab31/5462543/b0873c2ee2d0/elife-23717-fig5-figsupp9.jpg
https://cdn.ncbi.nlm.nih.gov/pmc/blobs/ab31/5462543/b4912f684e73/elife-23717-fig6.jpg
https://cdn.ncbi.nlm.nih.gov/pmc/blobs/ab31/5462543/b70e4ed3de76/elife-23717-fig6-figsupp1.jpg
https://cdn.ncbi.nlm.nih.gov/pmc/blobs/ab31/5462543/91d874be97bd/elife-23717-fig6-figsupp3.jpg
https://cdn.ncbi.nlm.nih.gov/pmc/blobs/ab31/5462543/944904008e5c/elife-23717-fig7.jpg
https://cdn.ncbi.nlm.nih.gov/pmc/blobs/ab31/5462543/0ae7b9852a70/elife-23717-fig7-figsupp1.jpg
https://cdn.ncbi.nlm.nih.gov/pmc/blobs/ab31/5462543/8a740de1ef36/elife-23717-fig7-figsupp2.jpg
https://cdn.ncbi.nlm.nih.gov/pmc/blobs/ab31/5462543/c7ccfe644ab3/elife-23717-fig8.jpg
https://cdn.ncbi.nlm.nih.gov/pmc/blobs/ab31/5462543/5bfc23e39a6e/elife-23717-fig8-figsupp2.jpg
https://cdn.ncbi.nlm.nih.gov/pmc/blobs/ab31/5462543/a3e9067ed91b/elife-23717-fig8-figsupp4.jpg

相似文献

1
Chimeric origins of ochrophytes and haptophytes revealed through an ancient plastid proteome.通过古代质体蛋白质组揭示褐藻和定鞭藻的嵌合起源。
Elife. 2017 May 12;6:e23717. doi: 10.7554/eLife.23717.
2
Updating algal evolutionary relationships through plastid genome sequencing: did alveolate plastids emerge through endosymbiosis of an ochrophyte?通过质体基因组测序更新藻类进化关系:囊泡虫类质体是否通过褐藻的内共生作用产生?
Sci Rep. 2015 May 28;5:10134. doi: 10.1038/srep10134.
3
Chromera velia, endosymbioses and the rhodoplex hypothesis--plastid evolution in cryptophytes, alveolates, stramenopiles, and haptophytes (CASH lineages).维氏色虫、内共生与红藻复合体假说——隐藻、囊泡藻、不等鞭毛藻和定鞭藻(CASH谱系)中的质体进化
Genome Biol Evol. 2014 Mar;6(3):666-84. doi: 10.1093/gbe/evu043.
4
Genomic reduction and evolution of novel genetic membranes and protein-targeting machinery in eukaryote-eukaryote chimaeras (meta-algae).真核生物-真核生物嵌合体(元藻类)中新型遗传膜和蛋白质靶向机制的基因组缩减与进化
Philos Trans R Soc Lond B Biol Sci. 2003 Jan 29;358(1429):109-33; discussion 133-4. doi: 10.1098/rstb.2002.1194.
5
Chimeric plastid proteome in the Florida "red tide" dinoflagellate Karenia brevis.佛罗里达“赤潮”甲藻短裸甲藻中的嵌合质体蛋白质组。
Mol Biol Evol. 2006 Nov;23(11):2026-38. doi: 10.1093/molbev/msl074. Epub 2006 Jul 28.
6
EVOLUTIONARY ANALYSES OF THE NUCLEAR-ENCODED PHOTOSYNTHETIC GENE psbO FROM TERTIARY PLASTID-CONTAINING ALGAE IN DINOPHYTA(1).来自甲藻门含三级质体藻类的核编码光合基因psbO的进化分析(1)
J Phycol. 2011 Apr;47(2):407-14. doi: 10.1111/j.1529-8817.2011.00961.x. Epub 2011 Mar 30.
7
Plastid proteome prediction for diatoms and other algae with secondary plastids of the red lineage.对硅藻及其他具有红系次生质体的藻类的质体蛋白质组预测。
Plant J. 2015 Feb;81(3):519-28. doi: 10.1111/tpj.12734. Epub 2015 Jan 6.
8
ERAD components in organisms with complex red plastids suggest recruitment of a preexisting protein transport pathway for the periplastid membrane.具有复杂红色类囊体的生物中的 ERAD 成分表明,对于周质膜,一种预先存在的蛋白运输途径被招募。
Genome Biol Evol. 2011;3:140-50. doi: 10.1093/gbe/evq074. Epub 2010 Nov 15.
9
Ancient recruitment by chromists of green algal genes encoding enzymes for carotenoid biosynthesis.古代色素体生物招募绿藻中编码类胡萝卜素生物合成酶的基因。
Mol Biol Evol. 2008 Dec;25(12):2653-67. doi: 10.1093/molbev/msn206. Epub 2008 Sep 17.
10
Phylogenetic Analysis of Nucleus-Encoded Acetyl-CoA Carboxylases Targeted at the Cytosol and Plastid of Algae.针对藻类细胞质和质体的细胞核编码乙酰辅酶A羧化酶的系统发育分析
PLoS One. 2015 Jul 1;10(7):e0131099. doi: 10.1371/journal.pone.0131099. eCollection 2015.

引用本文的文献

1
ASAFind 2.0: multi-class protein targeting prediction for diatoms and algae with complex plastids.ASAFind 2.0:针对具有复杂质体的硅藻和藻类的多类别蛋白质靶向预测
Plant J. 2025 Jun;122(5):e70138. doi: 10.1111/tpj.70138.
2
The Great Barrier Reef, a center for Pelagophyceae (Heterokontophyta) diversity, including a new genus and seven new species.大堡礁是褐藻门(不等鞭毛类)多样性的一个中心,包括一个新属和七个新物种。
J Phycol. 2025 Jun;61(3):678-698. doi: 10.1111/jpy.70030. Epub 2025 May 28.
3
A cryptic plastid and a novel mitochondrial plasmid in gen. and sp. nov. (Ochrophyta) push the frontiers of organellar biology.

本文引用的文献

1
The monoplastidic bottleneck in algae and plant evolution.藻类和植物进化中的单细胞瓶颈。
J Cell Sci. 2018 Jan 29;131(2):jcs203414. doi: 10.1242/jcs.203414.
2
The New Red Algal Subphylum Proteorhodophytina Comprises the Largest and Most Divergent Plastid Genomes Known.新的红藻亚门原绿藻纲包含了已知最大和最多样化的质体基因组。
Curr Biol. 2017 Jun 5;27(11):1677-1684.e4. doi: 10.1016/j.cub.2017.04.054. Epub 2017 May 18.
3
Identification of Highly Divergent Diatom-Derived Chloroplasts in Dinoflagellates, Including a Description of Durinskia kwazulunatalensis sp. nov. (Peridiniales, Dinophyceae).
一个神秘的质体和一个新的线粒体质体质粒在gen. 和 sp. nov.(黄藻门)中推动了细胞器生物学的前沿。
Open Biol. 2024 Oct;14(10):240022. doi: 10.1098/rsob.240022. Epub 2024 Oct 30.
4
Unraveling the evolutionary trajectory of LHCI in red-lineage algae: Conservation, diversification, and neolocalization.解析红藻谱系中光系统I捕光复合体的进化轨迹:保守性、多样性和新定位
iScience. 2024 Sep 13;27(10):110897. doi: 10.1016/j.isci.2024.110897. eCollection 2024 Oct 18.
5
Exon shuffling and alternative splicing of ROCO genes in brown algae enables a diverse repertoire of candidate immune receptors.褐藻中ROCO基因的外显子改组和可变剪接产生了多样的候选免疫受体库。
Front Plant Sci. 2024 Aug 23;15:1445022. doi: 10.3389/fpls.2024.1445022. eCollection 2024.
6
Integrated overview of stramenopile ecology, taxonomy, and heterotrophic origin.关于鞭毛藻类生态学、分类学和异养起源的综合概述。
ISME J. 2024 Jan 8;18(1). doi: 10.1093/ismejo/wrae150.
7
Complementary environmental analysis and functional characterization of lower glycolysis-gluconeogenesis in the diatom plastid.在硅藻质体中对低糖酵解-糖异生作用进行补充性环境分析和功能特性描述。
Plant Cell. 2024 Sep 3;36(9):3584-3610. doi: 10.1093/plcell/koae168.
8
Channels of Evolution: Unveiling Evolutionary Patterns in Diatom Ca Signalling.进化的通道:揭示硅藻钙信号中的进化模式
Plants (Basel). 2024 Apr 26;13(9):1207. doi: 10.3390/plants13091207.
9
Baltic Sea coastal sediment-bound eukaryotes have increased year-round activities under predicted climate change related warming.在预测的与气候变化相关的变暖情况下,波罗的海沿岸沉积物中的真核生物全年活动有所增加。
Front Microbiol. 2024 Mar 26;15:1369102. doi: 10.3389/fmicb.2024.1369102. eCollection 2024.
10
Complex Endosymbioses I: From Primary to Complex Plastids, Serial Endosymbiotic Events.复杂内共生体 I:从初级到复杂质体,连续的内共生事件。
Methods Mol Biol. 2024;2776:21-41. doi: 10.1007/978-1-0716-3726-5_2.
鉴定甲藻中高度分化的硅藻叶绿体,包括一新种 Durinskia kwazulunatalensis 的描述(旋沟藻目,甲藻纲)。
Mol Biol Evol. 2017 Jun 1;34(6):1335-1351. doi: 10.1093/molbev/msx054.
4
Accessing the genomic information of unculturable oceanic picoeukaryotes by combining multiple single cells.通过结合多个单细胞获取不可培养的海洋微微体基因组信息。
Sci Rep. 2017 Jan 27;7:41498. doi: 10.1038/srep41498.
5
Evolutionary genomics of the cold-adapted diatom Fragilariopsis cylindrus.寒冷适应硅藻脆杆藻的进化基因组学。
Nature. 2017 Jan 26;541(7638):536-540. doi: 10.1038/nature20803. Epub 2017 Jan 16.
6
Newly discovered deep-branching marine plastid lineages are numerically rare but globally distributed.新发现的深海分支海洋质体谱系数量较少,但在全球范围内分布。
Curr Biol. 2017 Jan 9;27(1):R15-R16. doi: 10.1016/j.cub.2016.11.032.
7
The plastid genome of some eustigmatophyte algae harbours a bacteria-derived six-gene cluster for biosynthesis of a novel secondary metabolite.一些真眼点藻纲藻类的质体基因组含有一个源自细菌的六基因簇,用于合成一种新型次生代谢产物。
Open Biol. 2016 Nov;6(11). doi: 10.1098/rsob.160249.
8
Progressive and Biased Divergent Evolution Underpins the Origin and Diversification of Peridinin Dinoflagellate Plastids.渐进式和偏倚性分歧进化为甲藻叶绿体的起源和多样化提供了基础。
Mol Biol Evol. 2017 Feb 1;34(2):361-379. doi: 10.1093/molbev/msw235.
9
Gene transfers from diverse bacteria compensate for reductive genome evolution in the chromatophore of Paulinella chromatophora.来自不同细菌的基因转移补偿了绿叶海蜗牛色素体中还原性基因组的进化。
Proc Natl Acad Sci U S A. 2016 Oct 25;113(43):12214-12219. doi: 10.1073/pnas.1608016113. Epub 2016 Oct 10.
10
The Evolution of Silicon Transport in Eukaryotes.真核生物中硅转运的演变
Mol Biol Evol. 2016 Dec;33(12):3226-3248. doi: 10.1093/molbev/msw209. Epub 2016 Oct 11.