Yan Xiao-Yu, Zhang Yu, Zhang Juan-Juan, Zhang Li-Chao, Liu Ya-Nan, Wu Yao, Xue Ya-Nan, Lu Sheng-Yao, Su Jing, Sun Lian-Kun
Department of Pathophysiology, College of Basic Medical Sciences, Jilin University, Changchun, Jilin, China.
Cancer Sci. 2017 Jul;108(7):1405-1413. doi: 10.1111/cas.13276. Epub 2017 Jun 25.
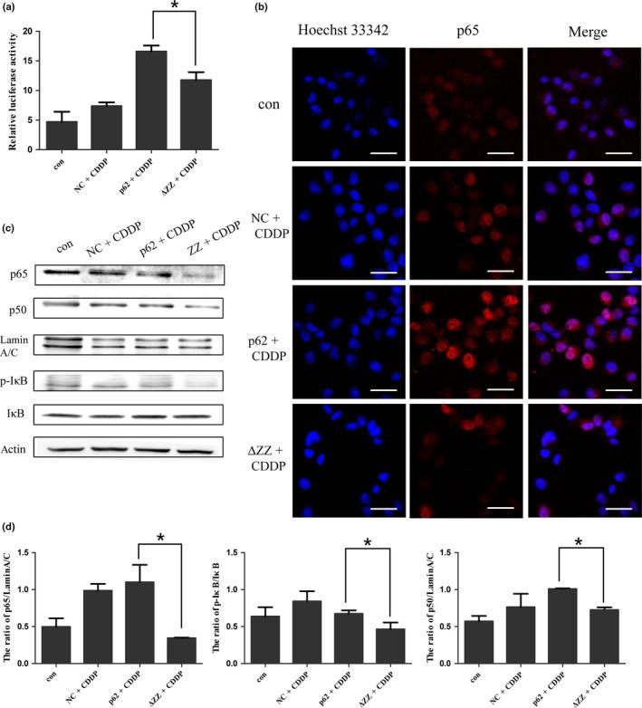
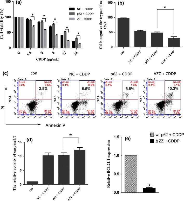
Platinum-based therapeutic strategies have been widely used in ovarian cancer treatment. However, drug resistance has greatly limited therapeutic efficacy. Recently, tolerance to cisplatin has been attributed to other factors unrelated to DNA. p62 (also known as SQSTM1) functions as a multifunctional hub participating in tumorigenesis and may be a therapeutic target. Our previous study showed that p62 was overexpressed in drug-resistant ovarian epithelial carcinoma and its inhibition increased the sensitivity to cisplatin. In this study, we demonstrate that the activity of the NF-κB signaling pathway and K63-linked ubiquitination of RIP1 was higher in cisplatin-resistant ovarian (SKOV3/DDP) cells compared with parental cells. In addition, cisplatin resistance could be reversed by inhibiting the expression of p62 using siRNA. Furthermore, deletion of the ZZ domain of p62 that interacts with RIP1 in SKOV3 cells markedly decreased K63-linked ubiquitination of RIP1 and inhibited the activation of the NF-κB signaling pathway. Moreover, loss of the ZZ domain from p62 led to poor proliferative capacity and high levels of apoptosis in SKOV3 cells and made them more sensitive to cisplatin treatment. Collectively, we provide evidence that p62 is implicated in the activation of NF-κB signaling that is partly dependent on RIP1. p62 promotes cell proliferation and inhibits apoptosis thus mediating drug resistance in ovarian cancer cells.
铂类治疗策略已广泛应用于卵巢癌的治疗。然而,耐药性极大地限制了治疗效果。最近,对顺铂的耐受性已归因于与DNA无关的其他因素。p62(也称为SQSTM1)作为一个参与肿瘤发生的多功能枢纽,可能是一个治疗靶点。我们之前的研究表明,p62在耐药性卵巢上皮癌中过表达,抑制它可增加对顺铂的敏感性。在本研究中,我们证明与亲代细胞相比,顺铂耐药的卵巢(SKOV3/DDP)细胞中NF-κB信号通路的活性和RIP1的K63连接的泛素化更高。此外,使用siRNA抑制p62的表达可逆转顺铂耐药性。此外,在SKOV3细胞中缺失与RIP1相互作用的p62的ZZ结构域,可显著降低RIP1的K63连接的泛素化,并抑制NF-κB信号通路的激活。此外,p62缺失ZZ结构域导致SKOV3细胞增殖能力差、凋亡水平高,并使它们对顺铂治疗更敏感。总的来说,我们提供的证据表明,p62参与了部分依赖于RIP1的NF-κB信号通路的激活。p62促进细胞增殖并抑制凋亡,从而介导卵巢癌细胞的耐药性。