• 文献检索
  • 文档翻译
  • 深度研究
  • 学术资讯
  • Suppr Zotero 插件Zotero 插件
  • 邀请有礼
  • 套餐&价格
  • 历史记录
应用&插件
Suppr Zotero 插件Zotero 插件浏览器插件Mac 客户端Windows 客户端微信小程序
定价
高级版会员购买积分包购买API积分包
服务
文献检索文档翻译深度研究API 文档MCP 服务
关于我们
关于 Suppr公司介绍联系我们用户协议隐私条款
关注我们

Suppr 超能文献

核心技术专利:CN118964589B侵权必究
粤ICP备2023148730 号-1Suppr @ 2026

文献检索

告别复杂PubMed语法,用中文像聊天一样搜索,搜遍4000万医学文献。AI智能推荐,让科研检索更轻松。

立即免费搜索

文件翻译

保留排版,准确专业,支持PDF/Word/PPT等文件格式,支持 12+语言互译。

免费翻译文档

深度研究

AI帮你快速写综述,25分钟生成高质量综述,智能提取关键信息,辅助科研写作。

立即免费体验

TOG-微管蛋白结合特异性促进微管动力学和有丝分裂纺锤体形成。

TOG-tubulin binding specificity promotes microtubule dynamics and mitotic spindle formation.

作者信息

Byrnes Amy E, Slep Kevin C

机构信息

Department of Biochemistry and Biophysics, University of North Carolina, Chapel Hill, NC 27599.

Program in Molecular and Cellular Biophysics, University of North Carolina, Chapel Hill, NC 27599.

出版信息

J Cell Biol. 2017 Jun 5;216(6):1641-1657. doi: 10.1083/jcb.201610090. Epub 2017 May 16.

DOI:10.1083/jcb.201610090
PMID:28512144
原文链接:https://pmc.ncbi.nlm.nih.gov/articles/PMC5461023/
Abstract

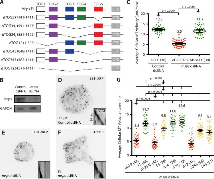
XMAP215, CLASP, and Crescerin use arrayed tubulin-binding tumor overexpressed gene (TOG) domains to modulate microtubule dynamics. We hypothesized that TOGs have distinct architectures and tubulin-binding properties that underlie each family's ability to promote microtubule polymerization or pause. As a model, we investigated the pentameric TOG array of a XMAP215 member, Msps. We found that Msps TOGs have distinct architectures that bind either free or polymerized tubulin, and that a polarized array drives microtubule polymerization. An engineered TOG1-2-5 array fully supported Msps-dependent microtubule polymerase activity. Requisite for this activity was a TOG5-specific N-terminal HEAT repeat that engaged microtubule lattice-incorporated tubulin. TOG5-microtubule binding maintained mitotic spindle formation as deleting or mutating TOG5 compromised spindle architecture and increased the mitotic index. Mad2 knockdown released the spindle assembly checkpoint triggered when TOG5-microtubule binding was compromised, indicating that TOG5 is essential for spindle function. Our results reveal a TOG5-specific role in mitotic fidelity and support our hypothesis that architecturally distinct TOGs arranged in a sequence-specific order underlie TOG array microtubule regulator activity.

摘要

XMAP215、CLASP和Crescerin利用排列的微管蛋白结合肿瘤过表达基因(TOG)结构域来调节微管动力学。我们推测,TOG具有独特的结构和微管蛋白结合特性,这是每个家族促进微管聚合或暂停能力的基础。作为一个模型,我们研究了XMAP215成员Msps的五聚体TOG阵列。我们发现,Msps TOG具有独特的结构,可结合游离或聚合的微管蛋白,并且极化阵列驱动微管聚合。一个工程化的TOG1-2-5阵列完全支持依赖Msps的微管聚合酶活性。这种活性所必需的是一个TOG5特异性的N端HEAT重复序列,它与微管晶格结合的微管蛋白结合。TOG5与微管的结合维持了有丝分裂纺锤体的形成,因为删除或突变TOG5会损害纺锤体结构并增加有丝分裂指数。当TOG5与微管的结合受到损害时,Mad2基因敲低可释放触发的纺锤体组装检查点,这表明TOG5对纺锤体功能至关重要。我们的结果揭示了TOG5在有丝分裂保真度中的特定作用,并支持我们的假设,即按序列特异性顺序排列的结构上不同的TOG是TOG阵列微管调节活性的基础。

https://cdn.ncbi.nlm.nih.gov/pmc/blobs/7933/5461023/89e836a37d57/JCB_201610090_Fig9.jpg
https://cdn.ncbi.nlm.nih.gov/pmc/blobs/7933/5461023/9cabd4e3d504/JCB_201610090_Fig1.jpg
https://cdn.ncbi.nlm.nih.gov/pmc/blobs/7933/5461023/e65d15d608f2/JCB_201610090_Fig2.jpg
https://cdn.ncbi.nlm.nih.gov/pmc/blobs/7933/5461023/cba1dd83a942/JCB_201610090_Fig3.jpg
https://cdn.ncbi.nlm.nih.gov/pmc/blobs/7933/5461023/5029cb056619/JCB_201610090_Fig4.jpg
https://cdn.ncbi.nlm.nih.gov/pmc/blobs/7933/5461023/a395ed6e4988/JCB_201610090_Fig5.jpg
https://cdn.ncbi.nlm.nih.gov/pmc/blobs/7933/5461023/e93b0c00c871/JCB_201610090_Fig6.jpg
https://cdn.ncbi.nlm.nih.gov/pmc/blobs/7933/5461023/82369f580775/JCB_201610090_Fig7.jpg
https://cdn.ncbi.nlm.nih.gov/pmc/blobs/7933/5461023/645e81c5dac9/JCB_201610090_Fig8.jpg
https://cdn.ncbi.nlm.nih.gov/pmc/blobs/7933/5461023/89e836a37d57/JCB_201610090_Fig9.jpg
https://cdn.ncbi.nlm.nih.gov/pmc/blobs/7933/5461023/9cabd4e3d504/JCB_201610090_Fig1.jpg
https://cdn.ncbi.nlm.nih.gov/pmc/blobs/7933/5461023/e65d15d608f2/JCB_201610090_Fig2.jpg
https://cdn.ncbi.nlm.nih.gov/pmc/blobs/7933/5461023/cba1dd83a942/JCB_201610090_Fig3.jpg
https://cdn.ncbi.nlm.nih.gov/pmc/blobs/7933/5461023/5029cb056619/JCB_201610090_Fig4.jpg
https://cdn.ncbi.nlm.nih.gov/pmc/blobs/7933/5461023/a395ed6e4988/JCB_201610090_Fig5.jpg
https://cdn.ncbi.nlm.nih.gov/pmc/blobs/7933/5461023/e93b0c00c871/JCB_201610090_Fig6.jpg
https://cdn.ncbi.nlm.nih.gov/pmc/blobs/7933/5461023/82369f580775/JCB_201610090_Fig7.jpg
https://cdn.ncbi.nlm.nih.gov/pmc/blobs/7933/5461023/645e81c5dac9/JCB_201610090_Fig8.jpg
https://cdn.ncbi.nlm.nih.gov/pmc/blobs/7933/5461023/89e836a37d57/JCB_201610090_Fig9.jpg

相似文献

1
TOG-tubulin binding specificity promotes microtubule dynamics and mitotic spindle formation.TOG-微管蛋白结合特异性促进微管动力学和有丝分裂纺锤体形成。
J Cell Biol. 2017 Jun 5;216(6):1641-1657. doi: 10.1083/jcb.201610090. Epub 2017 May 16.
2
Drosophila melanogaster mini spindles TOG3 utilizes unique structural elements to promote domain stability and maintain a TOG1- and TOG2-like tubulin-binding surface.果蝇微小纺锤体TOG3利用独特的结构元件来促进结构域稳定性并维持类似TOG1和TOG2的微管蛋白结合表面。
J Biol Chem. 2015 Apr 17;290(16):10149-62. doi: 10.1074/jbc.M114.633826. Epub 2015 Feb 26.
3
The XMAP215 family drives microtubule polymerization using a structurally diverse TOG array.XMAP215家族利用结构多样的TOG结构域阵列驱动微管聚合。
Mol Biol Cell. 2014 Aug 15;25(16):2375-92. doi: 10.1091/mbc.E13-08-0501. Epub 2014 Jun 25.
4
Structures of TOG1 and TOG2 from the human microtubule dynamics regulator CLASP1.CLASP1 蛋白的人微管动力学调节因子 TOG1 和 TOG2 的结构。
PLoS One. 2019 Jul 19;14(7):e0219823. doi: 10.1371/journal.pone.0219823. eCollection 2019.
5
The role of TOG domains in microtubule plus end dynamics.TOG结构域在微管正端动力学中的作用。
Biochem Soc Trans. 2009 Oct;37(Pt 5):1002-6. doi: 10.1042/BST0371002.
6
The microtubule lattice and plus-end association of Drosophila Mini spindles is spatially regulated to fine-tune microtubule dynamics.果蝇 Mini 纺锤体的微管晶格和正极结合受到空间调节,以微调微管动力学。
Mol Biol Cell. 2011 Nov;22(22):4343-61. doi: 10.1091/mbc.E11-06-0520. Epub 2011 Sep 30.
7
An isolated CLASP TOG domain suppresses microtubule catastrophe and promotes rescue.孤立的 CLASP TOG 结构域抑制微管崩解并促进微管救援。
Mol Biol Cell. 2018 Jun 1;29(11):1359-1375. doi: 10.1091/mbc.E17-12-0748. Epub 2018 Apr 5.
8
The Drosophila gamma-tubulin small complex subunit Dgrip84 is required for structural and functional integrity of the spindle apparatus.果蝇γ-微管蛋白小复合体亚基Dgrip84是纺锤体结构和功能完整性所必需的。
Mol Biol Cell. 2006 Jan;17(1):272-82. doi: 10.1091/mbc.e05-08-0722. Epub 2005 Oct 19.
9
TACC3-ch-TOG interaction regulates spindle microtubule assembly by controlling centrosomal recruitment of γ-TuRC.TACC3-ch-TOG 相互作用通过控制 γ-TuRC 向中心体的募集来调节纺锤体微管的组装。
Biosci Rep. 2023 Mar 29;43(3). doi: 10.1042/BSR20221882.
10
A cryptic TOG domain with a distinct architecture underlies CLASP-dependent bipolar spindle formation.一个具有独特结构的隐花色素 TOG 结构域是 CLASP 依赖性双极纺锤体形成的基础。
Structure. 2013 Jun 4;21(6):939-50. doi: 10.1016/j.str.2013.04.018.

引用本文的文献

1
A network of interacting ciliary tip proteins with opposing activities imparts slow and processive microtubule growth.一个由具有相反活性的相互作用的纤毛尖端蛋白组成的网络赋予微管缓慢且持续的生长。
Nat Struct Mol Biol. 2025 Jan 24. doi: 10.1038/s41594-025-01483-y.
2
The TOG5 domain of CKAP5 is required to interact with F-actin and promote microtubule advancement in neurons.CKAP5 的 TOG5 结构域与 F-肌动蛋白相互作用,促进神经元中的微管推进。
Mol Biol Cell. 2024 Dec 1;35(12):br24. doi: 10.1091/mbc.E24-05-0202. Epub 2024 Nov 6.
3
Mechanism of how the universal module XMAP215 γ-TuRC nucleates microtubules.

本文引用的文献

1
EB1 interacts with outwardly curved and straight regions of the microtubule lattice.EB1 与微管晶格的外凸弯曲区和直线区相互作用。
Nat Cell Biol. 2016 Oct;18(10):1102-8. doi: 10.1038/ncb3412. Epub 2016 Sep 12.
2
A TOG Protein Confers Tension Sensitivity to Kinetochore-Microtubule Attachments.一种TOG蛋白赋予动粒-微管附着以张力敏感性。
Cell. 2016 Jun 2;165(6):1428-1439. doi: 10.1016/j.cell.2016.04.030. Epub 2016 May 5.
3
TOG Proteins Are Spatially Regulated by Rac-GSK3β to Control Interphase Microtubule Dynamics.TOG蛋白受Rac-GSK3β空间调控以控制间期微管动力学。
通用模块XMAP215 γ-微管蛋白环形复合物成核微管的机制。
bioRxiv. 2024 Jun 3:2024.06.03.597159. doi: 10.1101/2024.06.03.597159.
4
Microtubule length correlates with spindle length in C. elegans meiosis.微管长度与线虫减数分裂纺锤体长度相关。
Cytoskeleton (Hoboken). 2024 Aug;81(8):356-368. doi: 10.1002/cm.21849. Epub 2024 Mar 7.
5
A divergent tumor overexpressed gene domain and oligomerization contribute to SPIRAL2 function in stabilizing microtubule minus ends.发散型肿瘤过表达基因结构域和寡聚化有助于 SPIRAL2 稳定微管负端的功能。
Plant Cell. 2024 Mar 29;36(4):1056-1071. doi: 10.1093/plcell/koad294.
6
Cep104 is a component of the centriole distal tip complex that regulates centriole growth and contributes to Drosophila spermiogenesis.CEP104 是中心粒远端顶端复合物的一个组成部分,它调节中心粒的生长,并有助于果蝇精子发生。
Curr Biol. 2023 Oct 9;33(19):4202-4216.e9. doi: 10.1016/j.cub.2023.08.075. Epub 2023 Sep 19.
7
The dynamic duo of microtubule polymerase Mini spindles/XMAP215 and cytoplasmic dynein is essential for maintaining oocyte fate.微管聚合酶 Mini spindles/XMAP215 和细胞质动力蛋白这对“黄金搭档”对于维持卵母细胞命运至关重要。
Proc Natl Acad Sci U S A. 2023 Sep 26;120(39):e2303376120. doi: 10.1073/pnas.2303376120. Epub 2023 Sep 18.
8
An unconventional TOG domain is required for CLASP localization.非典型的 TOG 结构域对于 CLASP 的定位是必需的。
Curr Biol. 2023 Aug 21;33(16):3522-3528.e7. doi: 10.1016/j.cub.2023.07.009. Epub 2023 Jul 28.
9
oocyte specification is maintained by the dynamic duo of microtubule polymerase Mini spindles/XMAP215 and dynein.卵母细胞特化由微管聚合酶Mini spindles/XMAP215和动力蛋白这一动态组合维持。
bioRxiv. 2023 Mar 10:2023.03.09.531953. doi: 10.1101/2023.03.09.531953.
10
MAPping tubulin mutations.绘制微管蛋白突变图谱
Front Cell Dev Biol. 2023 Feb 15;11:1136699. doi: 10.3389/fcell.2023.1136699. eCollection 2023.
PLoS One. 2015 Sep 25;10(9):e0138966. doi: 10.1371/journal.pone.0138966. eCollection 2015.
4
Crescerin uses a TOG domain array to regulate microtubules in the primary cilium.克雷斯西林利用一个TOG结构域阵列来调节初级纤毛中的微管。
Mol Biol Cell. 2015 Nov 15;26(23):4248-64. doi: 10.1091/mbc.E15-08-0603. Epub 2015 Sep 16.
5
Microtubule-associated proteins control the kinetics of microtubule nucleation.微管相关蛋白控制微管成核的动力学。
Nat Cell Biol. 2015 Jul;17(7):907-16. doi: 10.1038/ncb3188. Epub 2015 Jun 22.
6
CLASP2 Has Two Distinct TOG Domains That Contribute Differently to Microtubule Dynamics.CLASP2有两个不同的TOG结构域,它们对微管动力学的贡献不同。
J Mol Biol. 2015 Jul 17;427(14):2379-95. doi: 10.1016/j.jmb.2015.05.012. Epub 2015 May 21.
7
The non-catalytic domains of Drosophila katanin regulate its abundance and microtubule-disassembly activity.果蝇katanin的非催化结构域调节其丰度和微管解聚活性。
PLoS One. 2015 Apr 17;10(4):e0123912. doi: 10.1371/journal.pone.0123912. eCollection 2015.
8
Drosophila melanogaster mini spindles TOG3 utilizes unique structural elements to promote domain stability and maintain a TOG1- and TOG2-like tubulin-binding surface.果蝇微小纺锤体TOG3利用独特的结构元件来促进结构域稳定性并维持类似TOG1和TOG2的微管蛋白结合表面。
J Biol Chem. 2015 Apr 17;290(16):10149-62. doi: 10.1074/jbc.M114.633826. Epub 2015 Feb 26.
9
The contribution of αβ-tubulin curvature to microtubule dynamics.αβ-微管蛋白曲率对微管动力学的作用。
J Cell Biol. 2014 Nov 10;207(3):323-34. doi: 10.1083/jcb.201407095.
10
A tethered delivery mechanism explains the catalytic action of a microtubule polymerase.一种拴系递送机制解释了微管聚合酶的催化作用。
Elife. 2014 Aug 5;3:e03069. doi: 10.7554/eLife.03069.