Suppr超能文献

Dbl样Rho鸟苷酸交换因子家族的进化图景:使真核细胞适应环境信号

The Evolutionary Landscape of Dbl-Like RhoGEF Families: Adapting Eukaryotic Cells to Environmental Signals.

作者信息

Fort Philippe, Blangy Anne

机构信息

CRBM, Université of Montpellier, France.

CNRS, UMR5237, Montpellier, France.

出版信息

Genome Biol Evol. 2017 Jun 1;9(6):1471-1486. doi: 10.1093/gbe/evx100.

Abstract

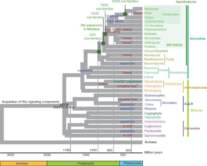
The dynamics of cell morphology in eukaryotes is largely controlled by small GTPases of the Rho family. Rho GTPases are activated by guanine nucleotide exchange factors (RhoGEFs), of which diffuse B-cell lymphoma (Dbl)-like members form the largest family. Here, we surveyed Dbl-like sequences from 175 eukaryotic genomes and illuminate how the Dbl family evolved in all eukaryotic supergroups. By combining probabilistic phylogenetic approaches and functional domain analysis, we show that the human Dbl-like family is made of 71 members, structured into 20 subfamilies. The 71 members were already present in ancestral jawed vertebrates, but several members were subsequently lost in specific clades, up to 12% in birds. The jawed vertebrate repertoire was established from two rounds of duplications that occurred between tunicates, cyclostomes, and jawed vertebrates. Duplicated members showed distinct tissue distributions, conserved at least in Amniotes. All 20 subfamilies have members in Deuterostomes and Protostomes. Nineteen subfamilies are present in Porifera, the first phylum that diverged in Metazoa, 14 in Choanoflagellida and Filasterea, single-celled organisms closely related to Metazoa and three in Fungi, the sister clade to Metazoa. Other eukaryotic supergroups show an extraordinary variability of Dbl-like repertoires as a result of repeated and independent gain and loss events. Last, we observed that in Metazoa, the number of Dbl-like RhoGEFs varies in proportion of cell signaling complexity. Overall, our analysis supports the conclusion that Dbl-like RhoGEFs were present at the origin of eukaryotes and evolved as highly adaptive cell signaling mediators.

摘要

真核生物中细胞形态的动态变化在很大程度上受Rho家族的小GTP酶控制。Rho GTP酶由鸟嘌呤核苷酸交换因子(RhoGEFs)激活,其中弥漫性B细胞淋巴瘤(Dbl)样成员构成最大的家族。在此,我们调查了175个真核生物基因组中的Dbl样序列,并阐明了Dbl家族在所有真核生物超群中的进化方式。通过结合概率系统发育方法和功能域分析,我们表明人类Dbl样家族由71个成员组成,分为20个亚家族。这71个成员在有颌脊椎动物祖先中就已存在,但随后有几个成员在特定进化枝中丢失,在鸟类中高达12%。有颌脊椎动物的基因库是由被囊动物、圆口纲动物和有颌脊椎动物之间发生的两轮复制建立的。复制的成员表现出不同的组织分布,至少在羊膜动物中是保守的。所有20个亚家族在后口动物和原口动物中都有成员。19个亚家族存在于海绵动物中,海绵动物是后生动物中最早分化出来的门,14个亚家族存在于领鞭毛虫和丝盘虫中,这两种单细胞生物与后生动物密切相关,3个亚家族存在于真菌中,真菌是后生动物的姐妹进化枝。由于重复和独立的获得和丢失事件,其他真核生物超群显示出Dbl样基因库的异常变异性。最后,我们观察到在后生动物中,Dbl样RhoGEF的数量与细胞信号复杂性成比例变化。总体而言,我们的分析支持这样的结论,即Dbl样RhoGEF在真核生物起源时就已存在,并作为高度适应性的细胞信号介质进化而来。

https://cdn.ncbi.nlm.nih.gov/pmc/blobs/8d26/5499878/1086783c1cb7/evx100f1.jpg

文献AI研究员

20分钟写一篇综述,助力文献阅读效率提升50倍。

立即体验

用中文搜PubMed

大模型驱动的PubMed中文搜索引擎

马上搜索

文档翻译

学术文献翻译模型,支持多种主流文档格式。

立即体验