Suppr超能文献

CIB1与αIIbβ3的αIIb尾部结合是血小板中FAK募集和激活所必需的。

Binding of CIB1 to the αIIb tail of αIIbβ3 is required for FAK recruitment and activation in platelets.

作者信息

Naik Meghna U, Naik Tejal U, Summer Ross, Naik Ulhas P

机构信息

Cardeza Center for Vascular Biology, Department of Medicine, Thomas Jefferson University, Philadelphia, PA, United States of America.

出版信息

PLoS One. 2017 May 24;12(5):e0176602. doi: 10.1371/journal.pone.0176602. eCollection 2017.

Abstract

BACKGROUND

It is believed that activation of c-Src bound to the integrin β3 subunit initiates outside-in signaling. The involvement of αIIb in outside-in signaling is poorly understood.

OBJECTIVES

We have previously shown that CIB1 specifically interacts with the cytoplasmic domain of αIIb and is required for αIIbβ3 outside-in signaling. Here we evaluated the role of CIB1 in regulating outside-in signaling in the absence of inside-out signaling.

METHODS

We used αIIb cytoplasmic domain peptide and CIB1-function blocking antibody to inhibit interaction of CIB1 with αIIb subunit as well as Cib1-/- platelets to evaluate the consequence of CIB1 interaction with αIIb on outside-in signaling.

RESULTS

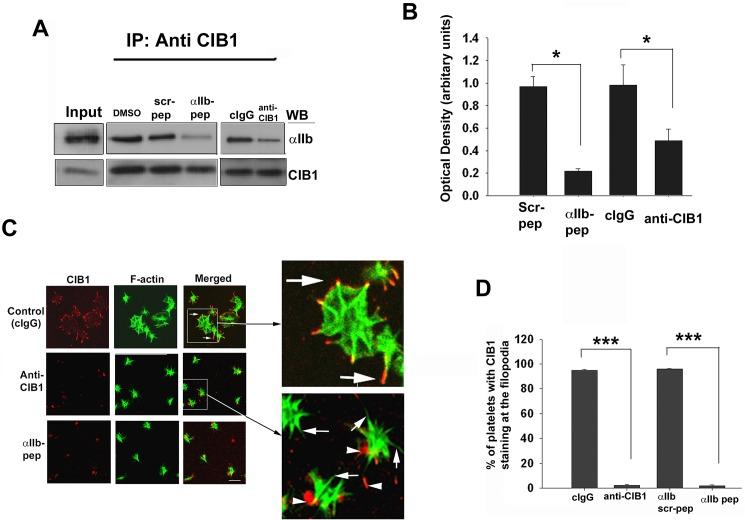
Fibrinogen binding to αIIbβ3 results in calcium-dependent interaction of CIB1 with αIIb, which is not required for filopodia formation. Dynamic rearrangement of cytoskeleton results in CIB1-dependent recruitment of FAK to the αIIb complex and its activation. Disruption of the association of CIB1 and αIIb by incorporation of αIIb peptide or anti-CIB1 inhibited both FAK association and activation. Furthermore, FAK recruitment to the integrin complex was required for c-Src activation. Inhibition of c-Src had no effect on CIB1 accumulation with the integrin at the filopodia, suggesting that c-Src activity is not required for the formation of CIB1-αIIb-FAK complex.

CONCLUSION

Our results suggest that interaction of CIB1 with αIIb is one of the early events occurring during outside-in signaling. Furthermore, CIB1 recruits FAK to the αIIbβ3 complex at the filopodia where FAK is activated, which in turn activates c-Src, resulting in propagation of outside-in signaling leading to platelet spreading.

摘要

背景

据信,与整合素β3亚基结合的c-Src的激活启动了由外向内信号传导。αIIb在由外向内信号传导中的作用尚不清楚。

目的

我们之前已经表明,CIB1特异性地与αIIb的胞质结构域相互作用,并且是αIIbβ3由外向内信号传导所必需的。在此,我们评估了在没有由内向外信号传导的情况下,CIB1在调节由外向内信号传导中的作用。

方法

我们使用αIIb胞质结构域肽和CIB1功能阻断抗体来抑制CIB1与αIIb亚基的相互作用,以及使用Cib1-/-血小板来评估CIB1与αIIb相互作用对由外向内信号传导的影响。

结果

纤维蛋白原与αIIbβ3的结合导致CIB1与αIIb发生钙依赖性相互作用,这对于丝状伪足的形成不是必需的。细胞骨架的动态重排导致FAK在CIB1依赖性作用下募集到αIIb复合物并被激活。通过掺入αIIb肽或抗CIB1来破坏CIB1与αIIb的结合,会抑制FAK的结合和激活。此外,FAK募集到整合素复合物是c-Src激活所必需的。抑制c-Src对丝状伪足处整合素与CIB1的积累没有影响,这表明c-Src活性对于CIB1-αIIb-FAK复合物的形成不是必需的。

结论

我们的结果表明,CIB1与αIIb的相互作用是由外向内信号传导过程中发生的早期事件之一。此外,CIB1在丝状伪足处将FAK募集到αIIbβ3复合物,在那里FAK被激活,进而激活c-Src,导致由外向内信号传导的传播,从而导致血小板铺展。

https://cdn.ncbi.nlm.nih.gov/pmc/blobs/f1a3/5443481/9285446e6f7f/pone.0176602.g001.jpg

文献AI研究员

20分钟写一篇综述,助力文献阅读效率提升50倍。

立即体验

用中文搜PubMed

大模型驱动的PubMed中文搜索引擎

马上搜索

文档翻译

学术文献翻译模型,支持多种主流文档格式。

立即体验