• 文献检索
  • 文档翻译
  • 深度研究
  • 学术资讯
  • Suppr Zotero 插件Zotero 插件
  • 邀请有礼
  • 套餐&价格
  • 历史记录
应用&插件
Suppr Zotero 插件Zotero 插件浏览器插件Mac 客户端Windows 客户端微信小程序
定价
高级版会员购买积分包购买API积分包
服务
文献检索文档翻译深度研究API 文档MCP 服务
关于我们
关于 Suppr公司介绍联系我们用户协议隐私条款
关注我们

Suppr 超能文献

核心技术专利:CN118964589B侵权必究
粤ICP备2023148730 号-1Suppr @ 2026

文献检索

告别复杂PubMed语法,用中文像聊天一样搜索,搜遍4000万医学文献。AI智能推荐,让科研检索更轻松。

立即免费搜索

文件翻译

保留排版,准确专业,支持PDF/Word/PPT等文件格式,支持 12+语言互译。

免费翻译文档

深度研究

AI帮你快速写综述,25分钟生成高质量综述,智能提取关键信息,辅助科研写作。

立即免费体验

外周组织中胰岛素信号传导受损无法延长小鼠寿命。

Impairment of insulin signalling in peripheral tissue fails to extend murine lifespan.

作者信息

Merry Troy L, Kuhlow Doreen, Laube Beate, Pöhlmann Doris, Pfeiffer Andreas F H, Kahn C Ronald, Ristow Michael, Zarse Kim

机构信息

Energy Metabolism Laboratory, Swiss Federal Institute of Technology (ETH) Zurich-Schwerzenbach, Schwerzenbach, Zurich, Switzerland.

School of Medical Sciences, University of Auckland, Auckland, New Zealand.

出版信息

Aging Cell. 2017 Aug;16(4):761-772. doi: 10.1111/acel.12610. Epub 2017 May 22.

DOI:10.1111/acel.12610
PMID:28544360
原文链接:https://pmc.ncbi.nlm.nih.gov/articles/PMC5506415/
Abstract

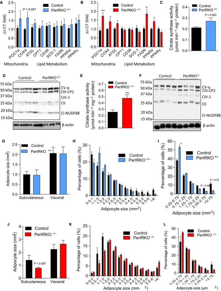
Impaired insulin/IGF1 signalling has been shown to extend lifespan in model organisms ranging from yeast to mammals. Here we sought to determine the effect of targeted disruption of the insulin receptor (IR) in non-neuronal tissues of adult mice on the lifespan. We induced hemizygous (PerIRKO ) or homozygous (PerIRKO ) disruption of the IR in peripheral tissue of 15-weeks-old mice using a tamoxifen-inducible Cre transgenic mouse with only peripheral tissue expression, and subsequently monitored glucose metabolism, insulin signalling and spontaneous death rates over 4 years. Complete peripheral IR disruption resulted in a diabetic phenotype with increased blood glucose and plasma insulin levels in young mice. Although blood glucose levels returned to normal, and fat mass was reduced in aged PerIRKO mice, their lifespan was reduced. By contrast, heterozygous disruption had no effect on lifespan. This was despite young male PerIRKO mice showing reduced fat mass and mild increase in hepatic insulin sensitivity. In conflict with findings in metazoans like Caenorhabditis elegans and Drosophila melanogaster, our results suggest that heterozygous impairment of the insulin signalling limited to peripheral tissues of adult mice fails to extend lifespan despite increased systemic insulin sensitivity, while homozygous impairment shortens lifespan.

摘要

胰岛素/胰岛素样生长因子1(IGF1)信号通路受损已被证明能延长从酵母到哺乳动物等模式生物的寿命。在此,我们试图确定成年小鼠非神经组织中胰岛素受体(IR)的靶向破坏对寿命的影响。我们使用仅在外周组织表达的他莫昔芬诱导型Cre转基因小鼠,在15周龄小鼠的外周组织中诱导IR的半合子(PerIRKO)或纯合子(PerIRKO)破坏,随后在4年多的时间里监测葡萄糖代谢、胰岛素信号传导和自然死亡率。完全外周IR破坏导致年轻小鼠出现糖尿病表型,血糖和血浆胰岛素水平升高。尽管老年PerIRKO小鼠的血糖水平恢复正常,脂肪量减少,但其寿命缩短。相比之下,杂合子破坏对寿命没有影响。尽管年轻雄性PerIRKO小鼠的脂肪量减少,肝脏胰岛素敏感性略有增加,但情况依然如此。与秀丽隐杆线虫和黑腹果蝇等后生动物的研究结果相反,我们的结果表明,仅限于成年小鼠外周组织的胰岛素信号杂合子损伤尽管会增加全身胰岛素敏感性,但并不能延长寿命,而纯合子损伤则会缩短寿命。

https://cdn.ncbi.nlm.nih.gov/pmc/blobs/5e6a/5506415/b999a9a1c409/ACEL-16-761-g006.jpg
https://cdn.ncbi.nlm.nih.gov/pmc/blobs/5e6a/5506415/c94ec02f5e80/ACEL-16-761-g001.jpg
https://cdn.ncbi.nlm.nih.gov/pmc/blobs/5e6a/5506415/ad3f6a9f8c8b/ACEL-16-761-g002.jpg
https://cdn.ncbi.nlm.nih.gov/pmc/blobs/5e6a/5506415/851ef64d510e/ACEL-16-761-g003.jpg
https://cdn.ncbi.nlm.nih.gov/pmc/blobs/5e6a/5506415/22b5f6715465/ACEL-16-761-g004.jpg
https://cdn.ncbi.nlm.nih.gov/pmc/blobs/5e6a/5506415/838ba3202268/ACEL-16-761-g005.jpg
https://cdn.ncbi.nlm.nih.gov/pmc/blobs/5e6a/5506415/b999a9a1c409/ACEL-16-761-g006.jpg
https://cdn.ncbi.nlm.nih.gov/pmc/blobs/5e6a/5506415/c94ec02f5e80/ACEL-16-761-g001.jpg
https://cdn.ncbi.nlm.nih.gov/pmc/blobs/5e6a/5506415/ad3f6a9f8c8b/ACEL-16-761-g002.jpg
https://cdn.ncbi.nlm.nih.gov/pmc/blobs/5e6a/5506415/851ef64d510e/ACEL-16-761-g003.jpg
https://cdn.ncbi.nlm.nih.gov/pmc/blobs/5e6a/5506415/22b5f6715465/ACEL-16-761-g004.jpg
https://cdn.ncbi.nlm.nih.gov/pmc/blobs/5e6a/5506415/838ba3202268/ACEL-16-761-g005.jpg
https://cdn.ncbi.nlm.nih.gov/pmc/blobs/5e6a/5506415/b999a9a1c409/ACEL-16-761-g006.jpg

相似文献

1
Impairment of insulin signalling in peripheral tissue fails to extend murine lifespan.外周组织中胰岛素信号传导受损无法延长小鼠寿命。
Aging Cell. 2017 Aug;16(4):761-772. doi: 10.1111/acel.12610. Epub 2017 May 22.
2
Adipocyte insulin receptor activity maintains adipose tissue mass and lifespan.脂肪细胞胰岛素受体活性维持脂肪组织质量和寿命。
Biochem Biophys Res Commun. 2016 Aug 5;476(4):487-492. doi: 10.1016/j.bbrc.2016.05.151. Epub 2016 May 28.
3
Extended longevity and insulin signaling in adipose tissue.脂肪组织中的寿命延长与胰岛素信号传导
Exp Gerontol. 2005 Nov;40(11):878-83. doi: 10.1016/j.exger.2005.07.004. Epub 2005 Aug 25.
4
Extended longevity in mice lacking the insulin receptor in adipose tissue.脂肪组织中缺乏胰岛素受体的小鼠寿命延长。
Science. 2003 Jan 24;299(5606):572-4. doi: 10.1126/science.1078223.
5
Drosophila dFOXO controls lifespan and regulates insulin signalling in brain and fat body.果蝇的dFOXO控制寿命,并调节大脑和脂肪体中的胰岛素信号传导。
Nature. 2004 Jun 3;429(6991):562-6. doi: 10.1038/nature02549.
6
Insulin Receptor Signaling in POMC, but Not AgRP, Neurons Controls Adipose Tissue Insulin Action.促黑素细胞激素原(POMC)神经元而非刺鼠色蛋白相关肽(AgRP)神经元中的胰岛素受体信号传导控制脂肪组织的胰岛素作用。
Diabetes. 2017 Jun;66(6):1560-1571. doi: 10.2337/db16-1238. Epub 2017 Apr 6.
7
PI3Kα is essential for the recovery from Cre/tamoxifen cardiotoxicity and in myocardial insulin signalling but is not required for normal myocardial contractility in the adult heart.PI3Kα 对于 Cre/tamoxifen 心脏毒性的恢复和心肌胰岛素信号传导至关重要,但在成年心脏中并不需要正常的心肌收缩力。
Cardiovasc Res. 2015 Mar 1;105(3):292-303. doi: 10.1093/cvr/cvv016. Epub 2015 Jan 24.
8
Fitness cost of extended lifespan in Caenorhabditis elegans.秀丽隐杆线虫延长寿命的适应性代价。
Proc Biol Sci. 2004 Dec 7;271(1556):2523-6. doi: 10.1098/rspb.2004.2897.
9
Role of insulin-like signalling in Drosophila lifespan.胰岛素样信号在果蝇寿命中的作用。
Trends Biochem Sci. 2007 Apr;32(4):180-8. doi: 10.1016/j.tibs.2007.02.007. Epub 2007 Apr 6.
10
C. elegans maximum velocity correlates with healthspan and is maintained in worms with an insulin receptor mutation.秀丽隐杆线虫的最大运动速度与健康寿命相关,并且在具有胰岛素受体突变的线虫中得以维持。
Nat Commun. 2015 Nov 20;6:8919. doi: 10.1038/ncomms9919.

引用本文的文献

1
Involvement of a battery of investigated genes in lipid droplet pathophysiology and associated comorbidities.涉及一组研究基因在脂滴病理生理学及其相关合并症中的作用。
Adipocyte. 2024 Dec;13(1):2403380. doi: 10.1080/21623945.2024.2403380. Epub 2024 Sep 27.
2
A naturally occurring polyacetylene isolated from carrots promotes health and delays signatures of aging.从胡萝卜中分离出的一种天然多炔促进健康并延缓衰老迹象。
Nat Commun. 2023 Dec 8;14(1):8142. doi: 10.1038/s41467-023-43672-7.
3
Changes of Signaling Pathways in Hypothalamic Neurons with Aging.

本文引用的文献

1
Lipodystrophy Due to Adipose Tissue-Specific Insulin Receptor Knockout Results in Progressive NAFLD.脂肪组织特异性胰岛素受体敲除导致的脂肪营养不良会引发进行性非酒精性脂肪性肝病。
Diabetes. 2016 Aug;65(8):2187-200. doi: 10.2337/db16-0213. Epub 2016 May 10.
2
D-Glucosamine supplementation extends life span of nematodes and of ageing mice.补充D-葡萄糖胺可延长线虫和衰老小鼠的寿命。
Nat Commun. 2014 Apr 8;5:3563. doi: 10.1038/ncomms4563.
3
High-fat-fed obese glutathione peroxidase 1-deficient mice exhibit defective insulin secretion but protection from hepatic steatosis and liver damage.
下丘脑神经元衰老过程中信号通路的变化
Curr Issues Mol Biol. 2023 Oct 12;45(10):8289-8308. doi: 10.3390/cimb45100523.
4
Transcriptome Analysis Reveals the Molecular Basis of Overfeeding-Induced Diabetes in Zebrafish.转录组分析揭示了过度喂养诱导斑马鱼糖尿病的分子基础。
Int J Mol Sci. 2023 Jul 26;24(15):11994. doi: 10.3390/ijms241511994.
5
Lifespan-extending interventions induce consistent patterns of fatty acid oxidation in mouse livers.寿命延长干预在小鼠肝脏中诱导一致的脂肪酸氧化模式。
Commun Biol. 2023 Jul 22;6(1):768. doi: 10.1038/s42003-023-05128-y.
6
Extracellular Matrix Dynamics as an Emerging yet Understudied Hallmark of Aging and Longevity.细胞外基质动态变化:衰老与长寿中一个新兴但研究不足的标志
Aging Dis. 2023 Jun 1;14(3):670-693. doi: 10.14336/AD.2022.1116.
7
Dietary supplementation of clinically utilized PI3K p110α inhibitor extends the lifespan of male and female mice.临床上使用的PI3K p110α抑制剂的膳食补充可延长雄性和雌性小鼠的寿命。
Nat Aging. 2023 Feb;3(2):162-172. doi: 10.1038/s43587-022-00349-y. Epub 2023 Jan 23.
8
Lack of adipocyte IP3R1 reduces diet-induced obesity and greatly improves whole-body glucose homeostasis.脂肪细胞中肌醇三磷酸受体1(IP3R1)的缺失可减轻饮食诱导的肥胖,并显著改善全身葡萄糖稳态。
Cell Death Discov. 2023 Mar 9;9(1):87. doi: 10.1038/s41420-023-01389-y.
9
Reduced insulin signaling in neurons induces sex-specific health benefits.神经元胰岛素信号转导降低可诱导性别特异性健康益处。
Sci Adv. 2023 Feb 22;9(8):eade8137. doi: 10.1126/sciadv.ade8137.
10
FOXO3A-short is a novel regulator of non-oxidative glucose metabolism associated with human longevity.FOXO3A-short 是一种与人类长寿相关的新型非氧化葡萄糖代谢调节剂。
Aging Cell. 2023 Mar;22(3):e13763. doi: 10.1111/acel.13763. Epub 2023 Jan 8.
高脂喂养的肥胖谷胱甘肽过氧化物酶1缺陷小鼠表现出胰岛素分泌缺陷,但可免受肝脂肪变性和肝损伤。
Antioxid Redox Signal. 2014 May 10;20(14):2114-29. doi: 10.1089/ars.2013.5428. Epub 2014 Mar 11.
4
Haploinsufficiency of akt1 prolongs the lifespan of mice.akt1 杂合不足延长了小鼠的寿命。
PLoS One. 2013 Jul 30;8(7):e69178. doi: 10.1371/journal.pone.0069178. Print 2013.
5
Metformin improves healthspan and lifespan in mice.二甲双胍可改善小鼠的健康寿命和寿命。
Nat Commun. 2013;4:2192. doi: 10.1038/ncomms3192.
6
Impaired insulin/IGF1 signaling extends life span by promoting mitochondrial L-proline catabolism to induce a transient ROS signal.胰岛素/IGF1 信号受损通过促进线粒体 L-脯氨酸分解代谢来诱导短暂的 ROS 信号,从而延长寿命。
Cell Metab. 2012 Apr 4;15(4):451-65. doi: 10.1016/j.cmet.2012.02.013.
7
Does reduced IGF-1R signaling in Igf1r+/- mice alter aging?Igf1r+/- 小鼠 IGF-1R 信号转导减少是否会改变衰老?
PLoS One. 2011;6(11):e26891. doi: 10.1371/journal.pone.0026891. Epub 2011 Nov 23.
8
Hormonal regulation of hepatic glucose production in health and disease.激素对健康和疾病状态下肝脏葡萄糖生成的调节作用。
Cell Metab. 2011 Jul 6;14(1):9-19. doi: 10.1016/j.cmet.2011.06.003.
9
Ectopic recombination in the central and peripheral nervous system by aP2/FABP4-Cre mice: implications for metabolism research.aP2/FABP4-Cre 小鼠中枢和外周神经系统的异位重组:对代谢研究的影响。
FEBS Lett. 2010 Mar 5;584(5):1054-8. doi: 10.1016/j.febslet.2010.01.061. Epub 2010 Feb 9.
10
Association of common genetic variation in the insulin/IGF1 signaling pathway with human longevity.胰岛素/胰岛素样生长因子1信号通路中的常见基因变异与人类长寿的关联。
Aging Cell. 2009 Aug;8(4):460-72. doi: 10.1111/j.1474-9726.2009.00493.x. Epub 2009 May 31.