Forlani Greta, Tosi Giovanna, Turrini Filippo, Poli Guido, Vicenzi Elisa, Accolla Roberto S
Laboratory of General Pathology and Immunology, Department of Medicine and Surgery, University of Insubria, Varese, Italy.
Viral Pathogens and Biosafety Unit, San Raffaele Scientific Institute, Milano, Italy.
Front Immunol. 2017 May 15;8:564. doi: 10.3389/fimmu.2017.00564. eCollection 2017.
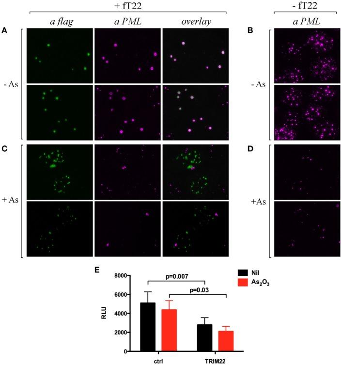
Among interferon (IFN) inducible antiviral factors both tripartite motif-containing protein 22 (TRIM22) and class II transactivator (CIITA) share the capacity of repressing human immunodeficiency virus type 1 (HIV-1) proviral transcription. TRIM22 is constitutively expressed in a subset of U937 cell clones poorly permissive to HIV-1 replication, whereas CIITA has been shown to inhibit virus multiplication in both T lymphocytic and myeloid cells, including poorly HIV-1 permissive U937 cells, by suppressing Tat-mediated transactivation of HIV-1 transcription. Therefore, we tested whether TRIM22 and CIITA could form a nuclear complex potentially endowed with HIV-1 repressive functions. Indeed, we observed that TRIM22, independent of its E3 ubiquitin ligase domain, interacts with CIITA and promotes its recruitment into nuclear bodies. Importantly, TRIM19/promyelocytic leukemia (PML) protein, another repressor of HIV-1 transcription also acting before proviral integration, colocalize in these nuclear bodies upon TRIM22 expression induced by IFN-γ. Finally, tTRIM22 nuclear bodies also contained CyclinT1, a crucial elongation factor of HIV-1 primary transcripts. These findings show that TRIM22 nuclear bodies are a site of recruitment of factors crucial for the regulation of HIV-1 transcription and highlight the potential existence of a concerted action between TRIM22, CIITA, and TRIM19/PML to maintain a state of proviral latency, at least in myeloid cells.
在干扰素(IFN)诱导的抗病毒因子中,含三联基序蛋白22(TRIM22)和II类反式激活因子(CIITA)都具有抑制人类免疫缺陷病毒1型(HIV-1)前病毒转录的能力。TRIM22在一部分对HIV-1复制低许可性的U937细胞克隆中组成性表达,而CIITA已被证明通过抑制Tat介导的HIV-1转录反式激活,在T淋巴细胞和髓样细胞(包括对HIV-1低许可性的U937细胞)中抑制病毒增殖。因此,我们测试了TRIM22和CIITA是否能形成一个可能具有HIV-1抑制功能的核复合物。事实上,我们观察到TRIM22独立于其E3泛素连接酶结构域,与CIITA相互作用并促进其被招募到核体中。重要的是,TRIM19/早幼粒细胞白血病(PML)蛋白是另一种在病毒前整合之前起作用的HIV-1转录抑制因子,在IFN-γ诱导的TRIM22表达后,它与这些核体共定位。最后,tTRIM22核体中还含有细胞周期蛋白T1,这是HIV-1初级转录本的关键延伸因子。这些发现表明,TRIM22核体是招募对HIV-1转录调控至关重要的因子的场所,并突出了TRIM22、CIITA和TRIM19/PML之间可能存在协同作用以维持前病毒潜伏状态,至少在髓样细胞中是如此。