Suppr超能文献

时间采样群体测序揭示了在……实验进化中选择与遗传漂变的相互作用。 (原文结尾处不完整,缺少具体研究对象)

Time-Sampled Population Sequencing Reveals the Interplay of Selection and Genetic Drift in Experimental Evolution of .

作者信息

Kutnjak Denis, Elena Santiago F, Ravnikar Maja

机构信息

Department of Biotechnology and Systems Biology, National Institute of Biology, Ljubljana, Slovenia

Jožef Stefan International Postgraduate School, Ljubljana, Slovenia.

出版信息

J Virol. 2017 Jul 27;91(16). doi: 10.1128/JVI.00690-17. Print 2017 Aug 15.

Abstract

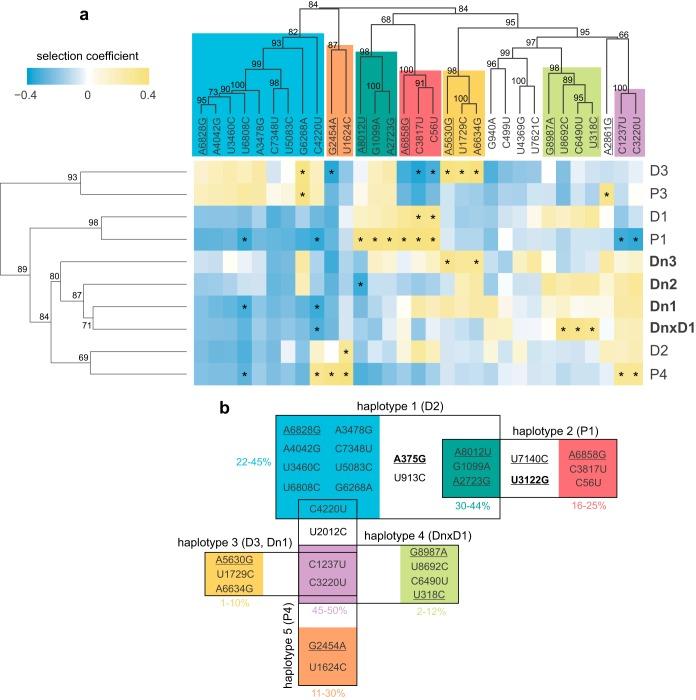
RNA viruses are one of the fastest-evolving biological entities. Within their hosts, they exist as genetically diverse populations (i.e., viral mutant swarms), which are sculpted by different evolutionary mechanisms, such as mutation, natural selection, and genetic drift, and also the interactions between genetic variants within the mutant swarms. To elucidate the mechanisms that modulate the population diversity of an important plant-pathogenic virus, we performed evolution experiments with (PVY) in potato genotypes that differ in their defense response against the virus. Using deep sequencing of small RNAs, we followed the temporal dynamics of standing and newly generated variations in the evolving viral lineages. A time-sampled approach allowed us to (i) reconstruct theoretical haplotypes in the starting population by using clustering of single nucleotide polymorphisms' trajectories and (ii) use quantitative population genetics approaches to estimate the contribution of selection and genetic drift, and their interplay, to the evolution of the virus. We detected imprints of strong selective sweeps and narrow genetic bottlenecks, followed by the shift in frequency of selected haplotypes. Comparison of patterns of viral evolution in differently susceptible host genotypes indicated possible diversifying evolution of PVY in the less-susceptible host (efficient in the accumulation of salicylic acid). High diversity of within-host populations of RNA viruses is an important aspect of their biology, since they represent a reservoir of genetic variants, which can enable quick adaptation of viruses to a changing environment. This study focuses on an important plant virus, , and describes, at high resolution, temporal changes in the structure of viral populations within different potato genotypes. A novel and easy-to-implement computational approach was established to cluster single nucleotide polymorphisms into viral haplotypes from very short sequencing reads. During the experiment, a shift in the frequency of selected viral haplotypes was observed after a narrow genetic bottleneck, indicating an important role of the genetic drift in the evolution of the virus. On the other hand, a possible case of diversifying selection of the virus was observed in less susceptible host genotypes.

摘要

RNA病毒是进化速度最快的生物实体之一。在其宿主内,它们以基因多样化的群体形式存在(即病毒突变体群),这些群体由不同的进化机制塑造,如突变、自然选择和遗传漂变,以及突变体群内遗传变异之间的相互作用。为了阐明调节一种重要植物致病病毒群体多样性的机制,我们在对该病毒防御反应不同的马铃薯基因型中对马铃薯Y病毒(PVY)进行了进化实验。通过对小RNA的深度测序,我们追踪了进化中的病毒谱系中现存和新产生变异的时间动态。一种时间采样方法使我们能够:(i)通过对单核苷酸多态性轨迹进行聚类来重建起始群体中的理论单倍型;(ii)使用定量群体遗传学方法来估计选择和遗传漂变及其相互作用对病毒进化的贡献。我们检测到强烈选择扫荡和狭窄遗传瓶颈的印记,随后是所选单倍型频率的变化。对不同易感性宿主基因型中病毒进化模式的比较表明,PVY在较不易感的宿主(水杨酸积累效率高)中可能存在多样化进化。RNA病毒宿主内群体的高度多样性是其生物学的一个重要方面,因为它们代表了遗传变异的库,这可以使病毒快速适应不断变化的环境。本研究聚焦于一种重要的植物病毒PVY,并以高分辨率描述了不同马铃薯基因型中病毒群体结构的时间变化。建立了一种新颖且易于实施的计算方法,可将单核苷酸多态性从非常短的测序读数聚类为病毒单倍型。在实验过程中,在狭窄的遗传瓶颈后观察到所选病毒单倍型频率的变化,这表明遗传漂变在病毒进化中起重要作用。另一方面,在较不易感的宿主基因型中观察到病毒可能存在多样化选择的情况。

https://cdn.ncbi.nlm.nih.gov/pmc/blobs/d940/5533922/cd9731332e91/zjv9991828220001.jpg

文献AI研究员

20分钟写一篇综述,助力文献阅读效率提升50倍。

立即体验

用中文搜PubMed

大模型驱动的PubMed中文搜索引擎

马上搜索

文档翻译

学术文献翻译模型,支持多种主流文档格式。

立即体验