• 文献检索
  • 文档翻译
  • 深度研究
  • 学术资讯
  • Suppr Zotero 插件Zotero 插件
  • 邀请有礼
  • 套餐&价格
  • 历史记录
应用&插件
Suppr Zotero 插件Zotero 插件浏览器插件Mac 客户端Windows 客户端微信小程序
定价
高级版会员购买积分包购买API积分包
服务
文献检索文档翻译深度研究API 文档MCP 服务
关于我们
关于 Suppr公司介绍联系我们用户协议隐私条款
关注我们

Suppr 超能文献

核心技术专利:CN118964589B侵权必究
粤ICP备2023148730 号-1Suppr @ 2026

文献检索

告别复杂PubMed语法,用中文像聊天一样搜索,搜遍4000万医学文献。AI智能推荐,让科研检索更轻松。

立即免费搜索

文件翻译

保留排版,准确专业,支持PDF/Word/PPT等文件格式,支持 12+语言互译。

免费翻译文档

深度研究

AI帮你快速写综述,25分钟生成高质量综述,智能提取关键信息,辅助科研写作。

立即免费体验

线粒体内部空间的收缩是线粒体分裂的启动事件。

Constriction of the mitochondrial inner compartment is a priming event for mitochondrial division.

机构信息

Department of Anatomy, Korea University College of Medicine, 145 Anam-ro, Seongbuk-gu, Seoul 02841, Republic of Korea.

Department of Brain &Cognitive Sciences, Daegu Gyeongbuk Institute of Science and Technology, 333 Techno Jungang-daero, Hyeonpung-myeon, Dalseong-gun, Daegu 42988, Republic of Korea.

出版信息

Nat Commun. 2017 Jun 9;8:15754. doi: 10.1038/ncomms15754.

DOI:10.1038/ncomms15754
PMID:28598422
原文链接:https://pmc.ncbi.nlm.nih.gov/articles/PMC5472732/
Abstract

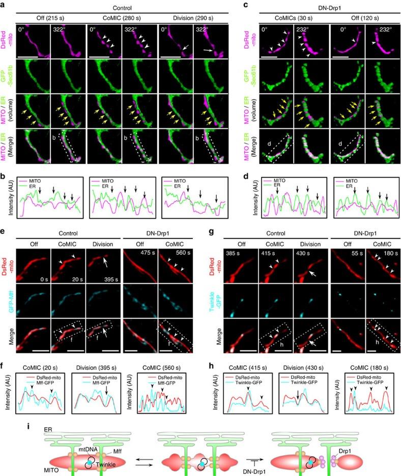
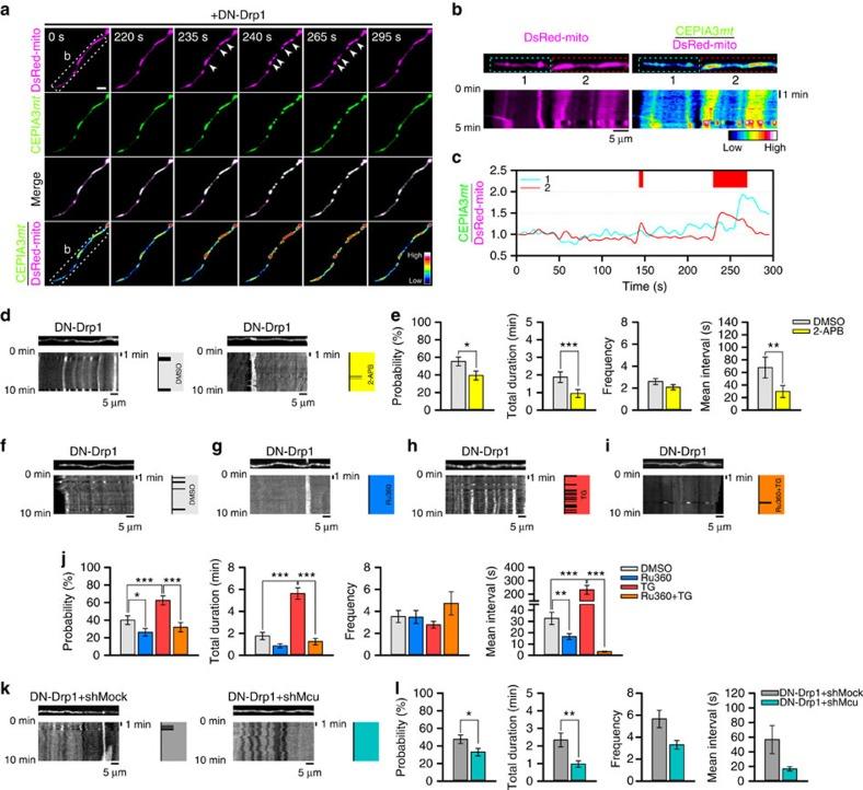
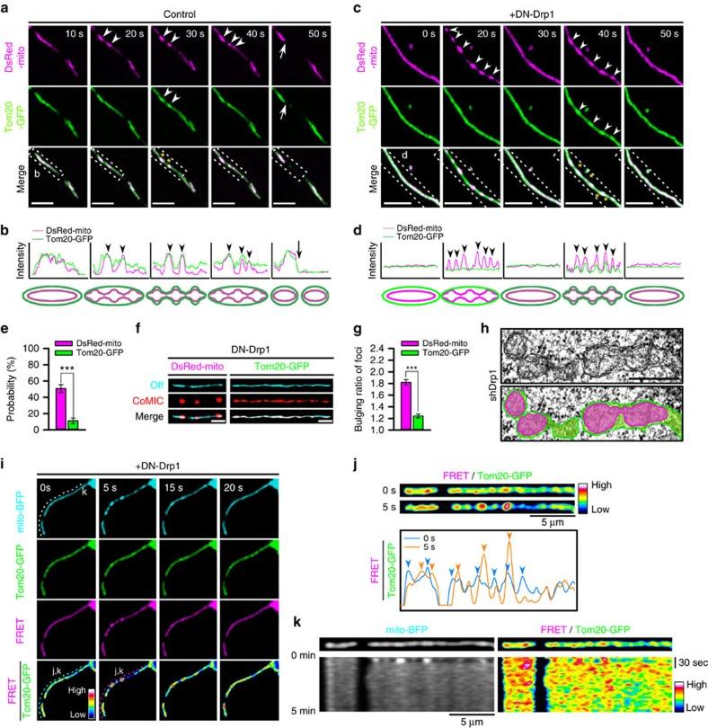
Mitochondrial division is critical for the maintenance and regulation of mitochondrial function, quality and distribution. This process is controlled by cytosolic actin-based constriction machinery and dynamin-related protein 1 (Drp1) on mitochondrial outer membrane (OMM). Although mitochondrial physiology, including oxidative phosphorylation, is also important for efficient mitochondrial division, morphological alterations of the mitochondrial inner-membrane (IMM) have not been clearly elucidated. Here we report spontaneous and repetitive constriction of mitochondrial inner compartment (CoMIC) associated with subsequent division in neurons. Although CoMIC is potentiated by inhibition of Drp1 and occurs at the potential division spots contacting the endoplasmic reticulum, it appears on IMM independently of OMM. Intra-mitochondrial influx of Ca induces and potentiates CoMIC, and leads to K-mediated mitochondrial bulging and depolarization. Synergistically, optic atrophy 1 (Opa1) also regulates CoMIC via controlling Mic60-mediated OMM-IMM tethering. Therefore, we propose that CoMIC is a priming event for efficient mitochondrial division.

摘要

线粒体分裂对于维持和调节线粒体的功能、质量和分布至关重要。这个过程由细胞质中的肌动蛋白依赖的收缩机制和线粒体外膜(OMM)上的与 dynamin 相关蛋白 1(Drp1)控制。尽管线粒体生理学,包括氧化磷酸化,对于有效的线粒体分裂也很重要,但线粒体内膜(IMM)的形态改变还没有被清楚地阐明。在这里,我们报告了神经元中线粒体内部区室(CoMIC)的自发和重复收缩与随后的分裂有关。尽管 CoMIC 被 Drp1 的抑制所增强,并发生在与内质网接触的潜在分裂点,但它似乎独立于 OMM 出现在 IMM 上。Ca 的线粒体内部流入诱导并增强 CoMIC,并导致 K 介导的线粒体膨大和去极化。协同地,视神经萎缩 1(Opa1)也通过控制 Mic60 介导的 OMM-IMM 连接来调节 CoMIC。因此,我们提出 CoMIC 是有效线粒体分裂的启动事件。

https://cdn.ncbi.nlm.nih.gov/pmc/blobs/3caf/5472732/6c2c7c90520c/ncomms15754-f10.jpg
https://cdn.ncbi.nlm.nih.gov/pmc/blobs/3caf/5472732/cbdc7813f585/ncomms15754-f1.jpg
https://cdn.ncbi.nlm.nih.gov/pmc/blobs/3caf/5472732/fbf3f820b9e6/ncomms15754-f2.jpg
https://cdn.ncbi.nlm.nih.gov/pmc/blobs/3caf/5472732/5a979a365d85/ncomms15754-f3.jpg
https://cdn.ncbi.nlm.nih.gov/pmc/blobs/3caf/5472732/1e61238244f7/ncomms15754-f4.jpg
https://cdn.ncbi.nlm.nih.gov/pmc/blobs/3caf/5472732/2b621aebf3fc/ncomms15754-f5.jpg
https://cdn.ncbi.nlm.nih.gov/pmc/blobs/3caf/5472732/f81f866ec0a4/ncomms15754-f6.jpg
https://cdn.ncbi.nlm.nih.gov/pmc/blobs/3caf/5472732/158e066b4fb7/ncomms15754-f7.jpg
https://cdn.ncbi.nlm.nih.gov/pmc/blobs/3caf/5472732/4a6e9e0d6753/ncomms15754-f8.jpg
https://cdn.ncbi.nlm.nih.gov/pmc/blobs/3caf/5472732/3d11c7bf3f34/ncomms15754-f9.jpg
https://cdn.ncbi.nlm.nih.gov/pmc/blobs/3caf/5472732/6c2c7c90520c/ncomms15754-f10.jpg
https://cdn.ncbi.nlm.nih.gov/pmc/blobs/3caf/5472732/cbdc7813f585/ncomms15754-f1.jpg
https://cdn.ncbi.nlm.nih.gov/pmc/blobs/3caf/5472732/fbf3f820b9e6/ncomms15754-f2.jpg
https://cdn.ncbi.nlm.nih.gov/pmc/blobs/3caf/5472732/5a979a365d85/ncomms15754-f3.jpg
https://cdn.ncbi.nlm.nih.gov/pmc/blobs/3caf/5472732/1e61238244f7/ncomms15754-f4.jpg
https://cdn.ncbi.nlm.nih.gov/pmc/blobs/3caf/5472732/2b621aebf3fc/ncomms15754-f5.jpg
https://cdn.ncbi.nlm.nih.gov/pmc/blobs/3caf/5472732/f81f866ec0a4/ncomms15754-f6.jpg
https://cdn.ncbi.nlm.nih.gov/pmc/blobs/3caf/5472732/158e066b4fb7/ncomms15754-f7.jpg
https://cdn.ncbi.nlm.nih.gov/pmc/blobs/3caf/5472732/4a6e9e0d6753/ncomms15754-f8.jpg
https://cdn.ncbi.nlm.nih.gov/pmc/blobs/3caf/5472732/3d11c7bf3f34/ncomms15754-f9.jpg
https://cdn.ncbi.nlm.nih.gov/pmc/blobs/3caf/5472732/6c2c7c90520c/ncomms15754-f10.jpg

相似文献

1
Constriction of the mitochondrial inner compartment is a priming event for mitochondrial division.线粒体内部空间的收缩是线粒体分裂的启动事件。
Nat Commun. 2017 Jun 9;8:15754. doi: 10.1038/ncomms15754.
2
INF2-mediated actin polymerization at the ER stimulates mitochondrial calcium uptake, inner membrane constriction, and division.INF2 介导线粒体 ER 上的肌动蛋白聚合,刺激线粒体钙摄取、内膜收缩和分裂。
J Cell Biol. 2018 Jan 2;217(1):251-268. doi: 10.1083/jcb.201709111. Epub 2017 Nov 15.
3
CoMIC, the hidden dynamics of mitochondrial inner compartments.CoMIC,线粒体内部隔室的隐藏动力学。
BMB Rep. 2017 Dec;50(12):597-598. doi: 10.5483/bmbrep.2017.50.12.154.
4
Mff oligomerization is required for Drp1 activation and synergy with actin filaments during mitochondrial division.在线粒体分裂过程中,Mff寡聚化是Drp1激活及与肌动蛋白丝协同作用所必需的。
Mol Biol Cell. 2021 Oct 1;32(20):ar5. doi: 10.1091/mbc.E21-04-0224. Epub 2021 Aug 4.
5
Parkin-independent mitophagy via Drp1-mediated outer membrane severing and inner membrane ubiquitination.通过 Drp1 介导线粒体外膜切割和内膜泛素化的 Parkin 非依赖性线粒体自噬。
J Cell Biol. 2021 Jun 7;220(6). doi: 10.1083/jcb.202006043.
6
N-terminal phosphorylation of protein phosphatase 2A/Bβ2 regulates translocation to mitochondria, dynamin-related protein 1 dephosphorylation, and neuronal survival.蛋白磷酸酶 2A/Bβ2 的 N 端磷酸化调节向线粒体的易位、动力相关蛋白 1 的去磷酸化和神经元存活。
FEBS J. 2013 Jan;280(2):662-73. doi: 10.1111/j.1742-4658.2012.08631.x. Epub 2012 Jun 8.
7
The role of Drp1 adaptor proteins MiD49 and MiD51 in mitochondrial fission: implications for human disease.动力相关蛋白1(Drp1)衔接蛋白MiD49和MiD51在线粒体分裂中的作用:对人类疾病的影响
Clin Sci (Lond). 2016 Nov 1;130(21):1861-74. doi: 10.1042/CS20160030.
8
Drp1-Zip1 Interaction Regulates Mitochondrial Quality Surveillance System.DRP1-ZIP1 相互作用调控线粒体质量监控系统。
Mol Cell. 2019 Jan 17;73(2):364-376.e8. doi: 10.1016/j.molcel.2018.11.009. Epub 2018 Dec 20.
9
OPA1 regulation of mitochondrial dynamics in skeletal and cardiac muscle.OPA1 调节骨骼肌和心肌中的线粒体动态。
Trends Endocrinol Metab. 2022 Oct;33(10):710-721. doi: 10.1016/j.tem.2022.07.003. Epub 2022 Aug 6.
10
Drp1 polymerization stabilizes curved tubular membranes similar to those of constricted mitochondria.Drp1 聚合稳定弯曲管状膜,类似于收缩的线粒体。
J Cell Sci. 2018 Apr 19;132(4):jcs208603. doi: 10.1242/jcs.208603.

引用本文的文献

1
A constricted mitochondrial morphology formed during respiration.呼吸过程中形成了收缩的线粒体形态。
Nat Commun. 2025 Jul 1;16(1):5314. doi: 10.1038/s41467-025-60658-9.
2
The power of connections: Recent advances in understanding the regulation of mitochondrial dynamics by membrane contact sites.连接的力量:理解膜接触位点对线粒体动力学调控的最新进展
Curr Opin Cell Biol. 2025 Aug;95:102535. doi: 10.1016/j.ceb.2025.102535. Epub 2025 May 28.
3
Molecular machineries shaping the mitochondrial inner membrane.塑造线粒体内膜的分子机制。

本文引用的文献

1
Multiple dynamin family members collaborate to drive mitochondrial division.多个发动蛋白家族成员协同作用以驱动线粒体分裂。
Nature. 2016 Dec 1;540(7631):139-143. doi: 10.1038/nature20555. Epub 2016 Oct 31.
2
OPA1 functionally interacts with MIC60 but is dispensable for crista junction formation.OPA1在功能上与MIC60相互作用,但对于嵴连接的形成并非必需。
FEBS Lett. 2016 Oct;590(19):3309-3322. doi: 10.1002/1873-3468.12384. Epub 2016 Sep 18.
3
ER-mitochondria contacts couple mtDNA synthesis with mitochondrial division in human cells.
Nat Rev Mol Cell Biol. 2025 May 14. doi: 10.1038/s41580-025-00854-z.
4
Mitochondrial fission - changing perspectives for future progress.线粒体分裂——未来进展的不断变化的视角。
J Cell Sci. 2025 May 1;138(9). doi: 10.1242/jcs.263640. Epub 2025 Mar 19.
5
Mitochondria are positioned at dendritic branch induction sites, a process requiring rhotekin2 and syndapin I.线粒体定位于树突分支诱导位点,这一过程需要rhotekin2和syndapin I。
Nat Commun. 2025 Mar 10;16(1):2353. doi: 10.1038/s41467-025-57399-0.
6
Mitochondria-associated endoplasmic reticulum membranes and myocardial ischemia: from molecular mechanisms to therapeutic strategies.线粒体相关内质网膜与心肌缺血:从分子机制到治疗策略
J Transl Med. 2025 Mar 6;23(1):277. doi: 10.1186/s12967-025-06262-3.
7
The Curse of the Red Pearl: A Fibroblast-Specific Pearl-Necklace Mitochondrial Phenotype Caused by Phototoxicity.红珍珠的诅咒:光毒性导致的成纤维细胞特异性珍珠项链样线粒体表型
Biomolecules. 2025 Feb 19;15(2):304. doi: 10.3390/biom15020304.
8
Mitochondrial alterations and signatures in hepatocellular carcinoma.肝细胞癌中的线粒体改变与特征
Cancer Metastasis Rev. 2025 Feb 18;44(1):34. doi: 10.1007/s10555-025-10251-9.
9
Molecular mechanisms of mitochondrial dynamics.线粒体动力学的分子机制
Nat Rev Mol Cell Biol. 2025 Feb;26(2):123-146. doi: 10.1038/s41580-024-00785-1. Epub 2024 Oct 17.
10
MAMs and Mitochondrial Quality Control: Overview and Their Role in Alzheimer's Disease.MAMs 与线粒体质量控制:概述及其在阿尔茨海默病中的作用。
Neurochem Res. 2024 Oct;49(10):2682-2698. doi: 10.1007/s11064-024-04205-w. Epub 2024 Jul 13.
内质网-线粒体接触将人类细胞中的线粒体DNA合成与线粒体分裂联系起来。
Science. 2016 Jul 15;353(6296):aaf5549. doi: 10.1126/science.aaf5549.
4
Altered brain energetics induces mitochondrial fission arrest in Alzheimer's Disease.大脑能量代谢改变导致阿尔茨海默病中的线粒体裂变停滞。
Sci Rep. 2016 Jan 5;6:18725. doi: 10.1038/srep18725.
5
Mitofilin and CHCHD6 physically interact with Sam50 to sustain cristae structure.线粒体丝状蛋白和卷曲螺旋结构域蛋白6与Sam50发生物理相互作用以维持嵴结构。
Sci Rep. 2015 Nov 4;5:16064. doi: 10.1038/srep16064.
6
Mitochondrial pleomorphy in plant cells is driven by contiguous ER dynamics.植物细胞中的线粒体多形性由连续的内质网动态变化驱动。
Front Plant Sci. 2015 Sep 24;6:783. doi: 10.3389/fpls.2015.00783. eCollection 2015.
7
Mechanical stimulation induces formin-dependent assembly of a perinuclear actin rim.机械刺激诱导形成依赖于formin的核周肌动蛋白环组装。
Proc Natl Acad Sci U S A. 2015 May 19;112(20):E2595-601. doi: 10.1073/pnas.1504837112. Epub 2015 May 4.
8
Mitofusin 2 ablation increases endoplasmic reticulum-mitochondria coupling.线粒体融合蛋白2缺失增加内质网与线粒体的偶联。
Proc Natl Acad Sci U S A. 2015 Apr 28;112(17):E2174-81. doi: 10.1073/pnas.1504880112. Epub 2015 Apr 13.
9
CDK5-dependent inhibitory phosphorylation of Drp1 during neuronal maturation.神经元成熟过程中依赖细胞周期蛋白依赖性激酶5的动力相关蛋白1抑制性磷酸化
Exp Mol Med. 2014 Jul 11;46(7):e105. doi: 10.1038/emm.2014.36.
10
Imaging intraorganellar Ca2+ at subcellular resolution using CEPIA.使用CEPIA在亚细胞分辨率下对细胞器内的Ca2+进行成像。
Nat Commun. 2014 Jun 13;5:4153. doi: 10.1038/ncomms5153.