Suppr超能文献

稳态和全身炎症状态下人类单核细胞亚群的命运与寿命。

The fate and lifespan of human monocyte subsets in steady state and systemic inflammation.

作者信息

Patel Amit A, Zhang Yan, Fullerton James N, Boelen Lies, Rongvaux Anthony, Maini Alexander A, Bigley Venetia, Flavell Richard A, Gilroy Derek W, Asquith Becca, Macallan Derek, Yona Simon

机构信息

Division of Medicine, University College London, University of London, London, England, UK.

Institute for Infection and Immunity, St. George's, University of London, London, England, UK.

出版信息

J Exp Med. 2017 Jul 3;214(7):1913-1923. doi: 10.1084/jem.20170355. Epub 2017 Jun 12.

Abstract

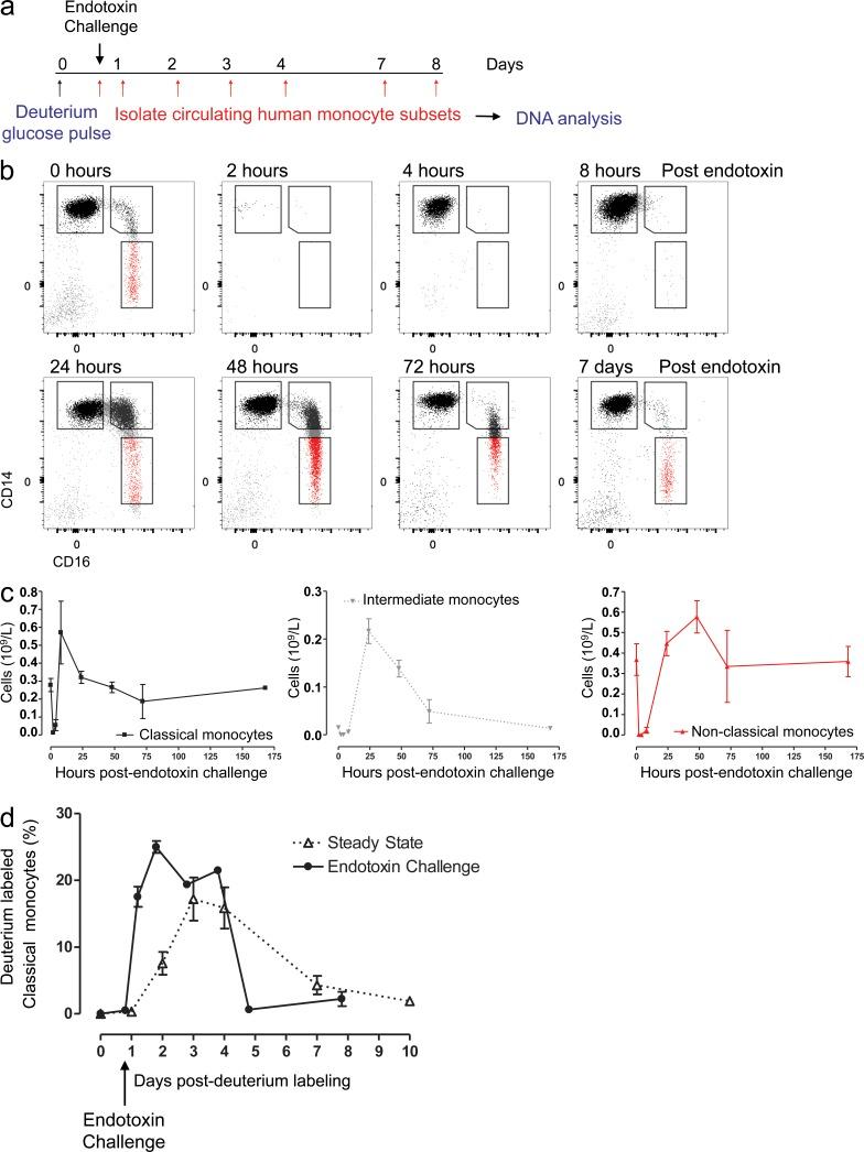
In humans, the monocyte pool comprises three subsets (classical, intermediate, and nonclassical) that circulate in dynamic equilibrium. The kinetics underlying their generation, differentiation, and disappearance are critical to understanding both steady-state homeostasis and inflammatory responses. Here, using human in vivo deuterium labeling, we demonstrate that classical monocytes emerge first from marrow, after a postmitotic interval of 1.6 d, and circulate for a day. Subsequent labeling of intermediate and nonclassical monocytes is consistent with a model of sequential transition. Intermediate and nonclassical monocytes have longer circulating lifespans (∼4 and ∼7 d, respectively). In a human experimental endotoxemia model, a transient but profound monocytopenia was observed; restoration of circulating monocytes was achieved by the early release of classical monocytes from bone marrow. The sequence of repopulation recapitulated the order of maturation in healthy homeostasis. This developmental relationship between monocyte subsets was verified by fate mapping grafted human classical monocytes into humanized mice, which were able to differentiate sequentially into intermediate and nonclassical cells.

摘要

在人类中,单核细胞库由三个亚群(经典型、中间型和非经典型)组成,它们以动态平衡的状态循环。其产生、分化和消失的动力学对于理解稳态平衡和炎症反应至关重要。在此,我们利用人体体内氘标记技术证明,经典单核细胞在经历1.6天的有丝分裂后间隔期后首先从骨髓中出现,并循环一天。随后对中间型和非经典型单核细胞的标记与顺序转变模型一致。中间型和非经典型单核细胞具有更长的循环寿命(分别约为4天和7天)。在人类实验性内毒素血症模型中,观察到短暂但严重的单核细胞减少;循环单核细胞的恢复是通过骨髓中经典单核细胞的早期释放实现的。再填充的顺序重现了健康稳态下的成熟顺序。通过将移植的人类经典单核细胞移植到人类化小鼠中进行命运图谱分析,验证了单核细胞亚群之间的这种发育关系,这些经典单核细胞能够依次分化为中间型和非经典型细胞。

https://cdn.ncbi.nlm.nih.gov/pmc/blobs/c7d6/5502436/49ead58aa406/JEM_20170355_Fig1.jpg

文献检索

告别复杂PubMed语法,用中文像聊天一样搜索,搜遍4000万医学文献。AI智能推荐,让科研检索更轻松。

立即免费搜索

文件翻译

保留排版,准确专业,支持PDF/Word/PPT等文件格式,支持 12+语言互译。

免费翻译文档

深度研究

AI帮你快速写综述,25分钟生成高质量综述,智能提取关键信息,辅助科研写作。

立即免费体验