Suppr超能文献

用于递送基于合成RNA干扰疗法的阳离子液晶纳米颗粒。

Cationic liquid crystalline nanoparticles for the delivery of synthetic RNAi-based therapeutics.

作者信息

Gentile Emanuela, Oba Taro, Lin Jing, Shao Ruping, Meng Feng, Cao Xiaobo, Lin Heather Y, Mourad Majidi, Pataer Apar, Baladandayuthapani Veerabhadran, Cai Dong, Roth Jack A, Ji Lin

机构信息

Section of Thoracic Molecular Oncology, Department of Thoracic & Cardiovascular Surgery, The University of Texas MD Anderson Cancer Center, Houston, TX 77030, United States.

Department of Biostatistics, The University of Texas MD Anderson Cancer Center, Houston, TX 77030, United States.

出版信息

Oncotarget. 2017 Jul 18;8(29):48222-48239. doi: 10.18632/oncotarget.18421.

Abstract

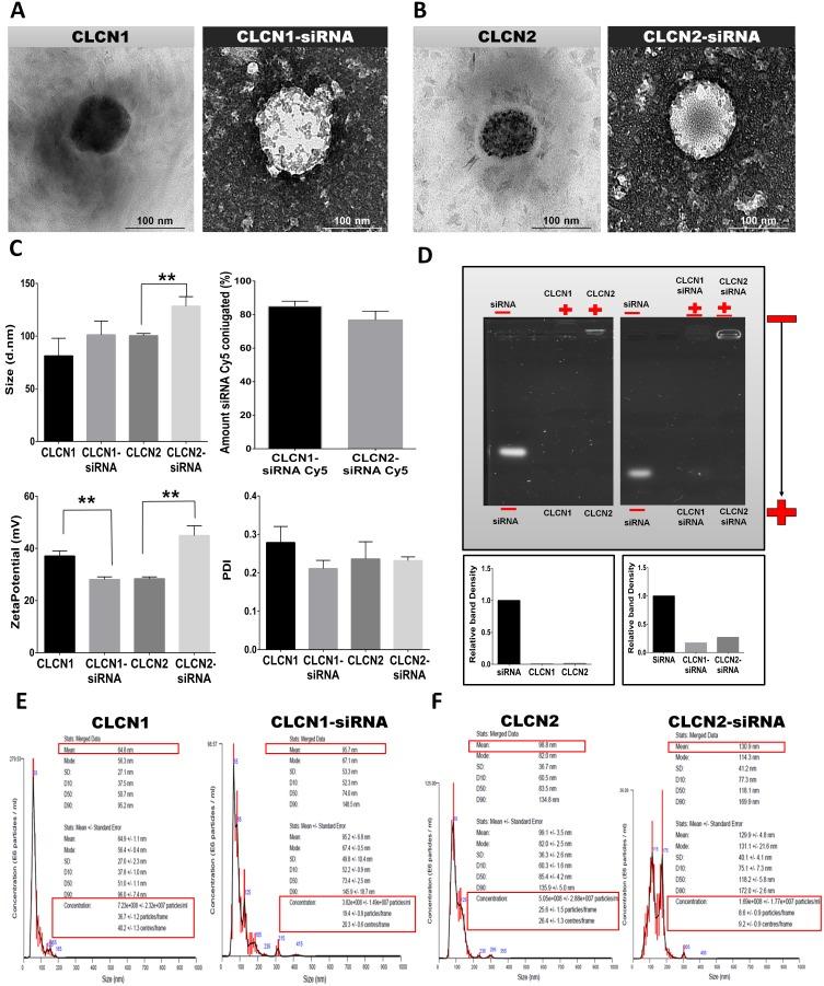
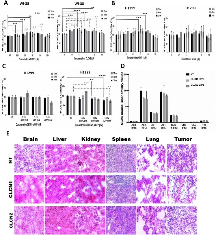
RNA interference (RNAi)-based therapeutics have been used to silence the expression of targeted pathological genes. Small interfering RNA (siRNAs) and microRNA (miRNAs) inhibitor have performed this function. However, short half-life, poor cellular uptake, and nonspecific distribution of small RNAs call for the development of novel delivery systems to facilitate the use of RNAi. We developed a novel cationic liquid crystalline nanoparticle (CLCN) to efficiently deliver synthetic siRNAs and miRNAs. CLCNs were prepared by using high-speed homogenization and assembled with synthetic siRNA or miRNA molecules in nuclease-free water to create CLCN/siRNA or miRNA complexes. The homogeneous and stable CLCNs and CLCN-siRNA complexes were about 100 nm in diameter, with positively charged surfaces. CLCNs are nontoxic and are taken up by human cells though endocytosis. Significant inhibition of gene expression was detected in transiently transfected lung cancer H1299 cells treated with CLCNs/anti-GFP complexes 24 hours after transfection. Biodistribution analysis showed that the CLCNs and CLCNs-RNAi complexes were successfully delivered to various organs and into the subcutaneous human lung cancer H1299 tumor xenografts in mice 24 hours after systemic administration. These results suggest that CLCNs are a unique and advanced delivery system capable of protecting RNAi from degradation and of efficiently delivering RNAi in vitro and in vivo.

摘要

基于RNA干扰(RNAi)的疗法已被用于使靶向病理基因的表达沉默。小干扰RNA(siRNA)和微小RNA(miRNA)抑制剂发挥了这一功能。然而,小RNA的半衰期短、细胞摄取差和非特异性分布要求开发新型递送系统以促进RNAi的应用。我们开发了一种新型阳离子液晶纳米颗粒(CLCN)以有效递送合成的siRNA和miRNA。通过高速匀浆制备CLCN,并在无核酸酶水中与合成的siRNA或miRNA分子组装以形成CLCN/ siRNA或miRNA复合物。均匀且稳定的CLCN和CLCN-siRNA复合物直径约为100 nm,表面带正电荷。CLCN无毒,通过内吞作用被人类细胞摄取。在转染后24小时用CLCN/抗GFP复合物处理的瞬时转染肺癌H1299细胞中检测到基因表达的显著抑制。生物分布分析表明,在全身给药后24小时,CLCN和CLCN-RNAi复合物成功递送至小鼠的各种器官以及皮下人肺癌H1299肿瘤异种移植物中。这些结果表明,CLCN是一种独特且先进的递送系统,能够保护RNAi不被降解,并能在体外和体内有效递送RNAi。

https://cdn.ncbi.nlm.nih.gov/pmc/blobs/65c0/5564640/b487a993c819/oncotarget-08-48222-g001.jpg

文献检索

告别复杂PubMed语法,用中文像聊天一样搜索,搜遍4000万医学文献。AI智能推荐,让科研检索更轻松。

立即免费搜索

文件翻译

保留排版,准确专业,支持PDF/Word/PPT等文件格式,支持 12+语言互译。

免费翻译文档

深度研究

AI帮你快速写综述,25分钟生成高质量综述,智能提取关键信息,辅助科研写作。

立即免费体验