Suppr超能文献

对O和中的次生代谢物基因簇进行全基因组分析,揭示了一个类似藤仓菌素的基因簇,其在感染中可能发挥作用。

Genome-Wide Analysis of Secondary Metabolite Gene Clusters in O and Reveals a Fujikurin-Like Gene Cluster with a Putative Role in Infection.

作者信息

Sbaraini Nicolau, Andreis Fábio C, Thompson Claudia E, Guedes Rafael L M, Junges Ângela, Campos Thais, Staats Charley C, Vainstein Marilene H, Ribeiro de Vasconcelos Ana T, Schrank Augusto

机构信息

Rede Avançada em Biologia ComputacionalPetrópolis, Brazil.

Centro de Biotecnologia, Programa de Pós-Graduação em Biologia Celular e Molecular, Universidade Federal do Rio Grande do SulPorto Alegre, Brazil.

出版信息

Front Microbiol. 2017 Jun 13;8:1063. doi: 10.3389/fmicb.2017.01063. eCollection 2017.

Abstract

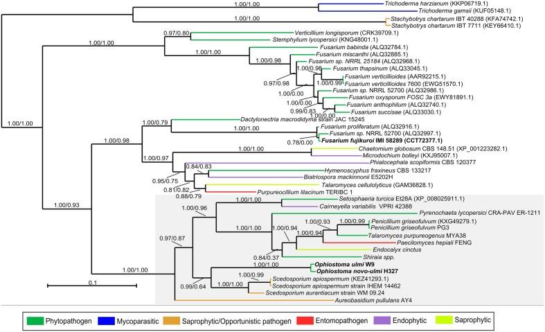
The emergence of new microbial pathogens can result in destructive outbreaks, since their hosts have limited resistance and pathogens may be excessively aggressive. Described as the major ecological incident of the twentieth century, Dutch elm disease, caused by ascomycete fungi from the genus, has caused a significant decline in elm tree populations ( sp.) in North America and Europe. Genome sequencing of the two main causative agents of Dutch elm disease ( and ), along with closely related species with different lifestyles, allows for unique comparisons to be made to identify how pathogens and virulence determinants have emerged. Among several established virulence determinants, secondary metabolites (SMs) have been suggested to play significant roles during phytopathogen infection. Interestingly, the secondary metabolism of Dutch elm pathogens remains almost unexplored, and little is known about how SM biosynthetic genes are organized in these species. To better understand the metabolic potential of and , we performed a deep survey and description of SM biosynthetic gene clusters (BGCs) in these species and assessed their conservation among eight species from the Ophiostomataceae family. Among 19 identified BGCs, a fujikurin-like gene cluster (OpPKS8) was unique to Dutch elm pathogens. Phylogenetic analysis revealed that orthologs for this gene cluster are widespread among phytopathogens and plant-associated fungi, suggesting that OpPKS8 may have been horizontally acquired by the genus. Moreover, the detailed identification of several BGCs paves the way for future in-depth research and supports the potential impact of secondary metabolism on genus' lifestyle.

摘要

新的微生物病原体的出现可能导致毁灭性的疫情爆发,因为它们的宿主抵抗力有限,而且病原体可能极具攻击性。被描述为20世纪主要生态事件的荷兰榆树病,由该属的子囊菌引起,已导致北美和欧洲榆树种群(种)显著减少。对荷兰榆树病的两种主要病原体(和)以及具有不同生活方式的密切相关物种进行基因组测序,有助于进行独特的比较,以确定病原体和毒力决定因素是如何出现的。在几种已确定的毒力决定因素中,次生代谢产物(SMs)被认为在植物病原体感染过程中发挥重要作用。有趣的是,荷兰榆树病原体的次生代谢几乎未被探索,人们对这些物种中SM生物合成基因的组织方式知之甚少。为了更好地了解和的代谢潜力,我们对这些物种中的SM生物合成基因簇(BGCs)进行了深入调查和描述,并评估了它们在长喙壳科八个物种中的保守性。在19个已鉴定的BGCs中,一个类藤仓菌素基因簇(OpPKS8)是荷兰榆树病原体特有的。系统发育分析表明,该基因簇的直系同源基因在植物病原体和与植物相关的真菌中广泛存在,这表明OpPKS8可能是由该属水平获得的。此外,对几个BGCs的详细鉴定为未来的深入研究铺平了道路,并支持了次生代谢对该属生活方式的潜在影响。

https://cdn.ncbi.nlm.nih.gov/pmc/blobs/0c27/5468452/c0c96c5fa3e5/fmicb-08-01063-g001.jpg

文献AI研究员

20分钟写一篇综述,助力文献阅读效率提升50倍。

立即体验

用中文搜PubMed

大模型驱动的PubMed中文搜索引擎

马上搜索

文档翻译

学术文献翻译模型,支持多种主流文档格式。

立即体验