Stem Cells and Regenerative Medicine, UCL Great Ormond Street Institute of Child Health, 30 Guilford Street, London WC1N, UK.
Department of Clinical Genetics, Erasmus Medical Center, Rotterdam 3015 CN, The Netherlands.
Nat Commun. 2017 Jul 3;8:15937. doi: 10.1038/ncomms15937.
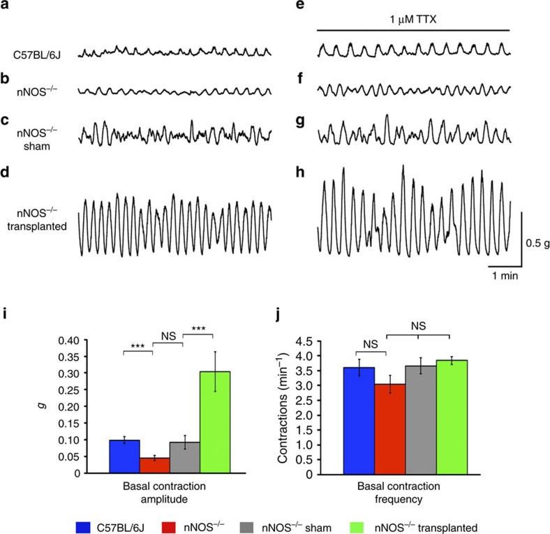
Enteric nervous system neuropathy causes a wide range of severe gut motility disorders. Cell replacement of lost neurons using enteric neural stem cells (ENSC) is a possible therapy for these life-limiting disorders. Here we show rescue of gut motility after ENSC transplantation in a mouse model of human enteric neuropathy, the neuronal nitric oxide synthase (nNOS) deficient mouse model, which displays slow transit in the colon. We further show that transplantation of ENSC into the colon rescues impaired colonic motility with formation of extensive networks of transplanted cells, including the development of nNOS neurons and subsequent restoration of nitrergic responses. Moreover, post-transplantation non-cell-autonomous mechanisms restore the numbers of interstitial cells of Cajal that are reduced in the nNOS colon. These results provide the first direct evidence that ENSC transplantation can modulate the enteric neuromuscular syncytium to restore function, at the organ level, in a dysmotile gastrointestinal disease model.
肠神经系统神经病可引起广泛的严重肠道运动障碍。使用肠神经干细胞(ENSC)替代丢失的神经元是治疗这些危及生命的疾病的一种可能的方法。在这里,我们展示了在人类肠神经病的小鼠模型,即神经元型一氧化氮合酶(nNOS)缺陷型小鼠模型中,ENSC 移植后对肠道运动的恢复,该模型显示结肠转运缓慢。我们进一步表明,将 ENSC 移植到结肠中可以通过形成广泛的移植细胞网络来挽救受损的结肠运动,包括 nNOS 神经元的形成和随后的氮能反应的恢复。此外,移植后的非细胞自主机制恢复了 nNOS 结肠中减少的 Cajal 间质细胞数量。这些结果首次直接证明,ENSC 移植可以调节肠神经肌肉合胞体,以在动力障碍性胃肠疾病模型中恢复器官水平的功能。